ZHCA853A December   2018  – September 2024 TLV6741

 

  1.   1
  2.   2
  3.   商标

设计目标

输入电压最大值 输出电压最大值 电源 频率响应偏差
100dB SPL (2 Pa) 1.228Vrms Vcc Vee 20Hz 20kHz
5V 0V -0.5dB -0.1dB

设计说明

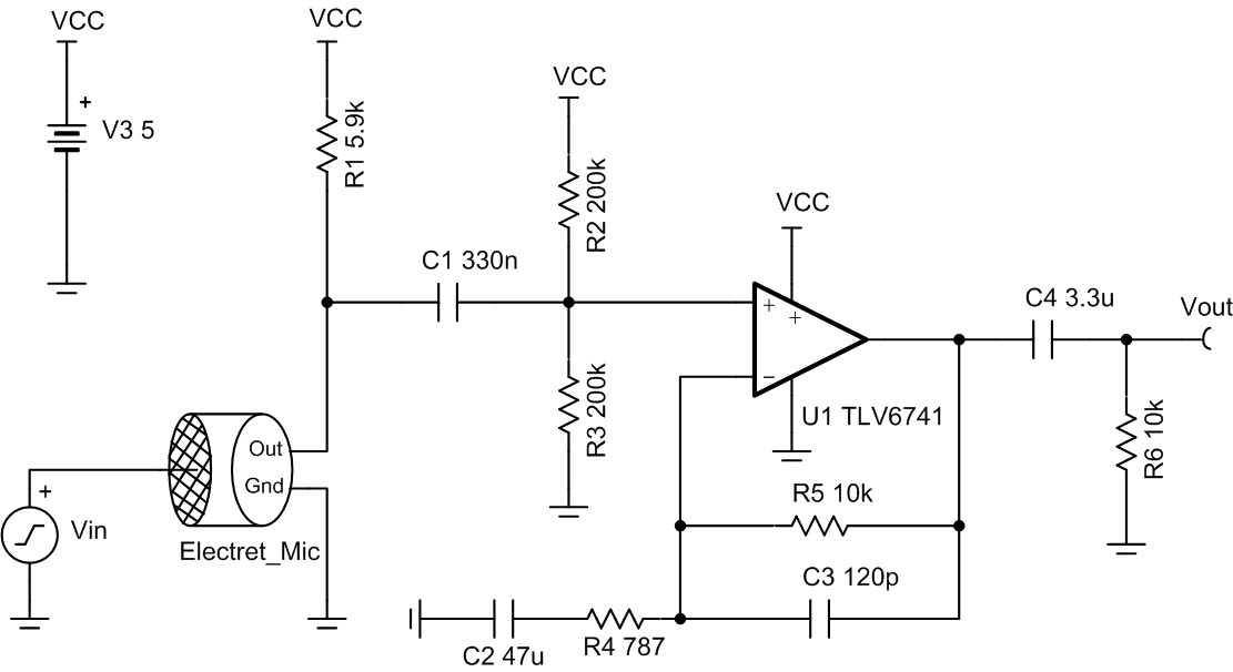
此电路使用同相放大器电路配置来放大麦克风输出信号。此电路的幅度稳定性非常好,在整个音频范围内仅具有微小的频率响应偏差。此电路旨在使用 5V 单电源来运行。

设计说明

  1. 在运算放大器线性输出运行范围内运行,通常在 AOL 测试条件下指定该范围。
  2. 使用膝点电压低的电容器(钽、C0G,等等)和薄膜电阻器来帮助降低失真度。
  3. 使用电池为此电路供电,以消除因切换电源而导致的失真。
  4. 使用低电阻值电阻器和低噪声运算放大器实现低噪声的设计。
  5. 共模电压等于使用电阻分压器设置的直流偏置电压加上麦克风输出电压导致产生的全部差异。对于具有互补对输入级的运算放大器,建议使共模电压保持远离交叉区域,以消除交叉失真的可能性。
  6. 电阻器 R1 用于偏置麦克风内置 JFET 晶体管,以实现麦克风指定的偏置电流。
  7. 等效输入电阻由 R1、R2、R3 确定。为 R2 和 R3 使用高电阻值电阻器,以增大输入电阻。
  8. 为了偏置麦克风而连接到 R1 的电压不必与运算放大器的电源电压相同。通过为实现麦克风偏置而使用电压较高的电源,将可以使用较低的偏置电阻器值。

设计步骤

此设计规程使用下表中提供的麦克风规格。

麦克风参数
94dB SPL (1Pa) 时的灵敏度 -35 ± 4dBV
电流消耗最大值 0.5mA
阻抗 2.2kΩ
标准工作电压 2Vdc
  1. 将灵敏度转换为每帕斯卡的电压。
       10 - 35dB 20 = 17.78 mV Pa
  2. 将每帕斯卡的电压转换为每帕斯卡的电流。
    17.78 mV Pa 2.2kΩ = 8.083 μA Pa
  3. 压力达到 2Pa 这一最大值时会出现最大输出电流。
    I Max = 2Pa × 8.083 μA Pa = 16.166μA 
  4. 计算偏置电阻器。在以下公式中,Vmic 是麦克风标准工作电压。
    R 1 = V cc - V mic I s = 5V-2V 0.5mA =6kΩ≈5.9kΩ (Standard Value)
  5. 将放大器的输入共模电压设置为中位电压。与 R3 并联的 R2 的等效电阻应该比 R1 大 10 倍,以麦克风电流的绝大部分流经 R1
    R eq = R2||R3   >10 × R1 = 100kΩ Choose R 2 = R 3 = 200kΩ
  6. 计算最大输入电压。
    R in = R1||R eq = 5.9kΩ | |100kΩ = 5.571kΩ V in = I max  × R in = 16.166uA × 5.571kΩ = 90.067mV
  7. 计算生成最大输出电压摆幅所需的增益。
    Gain = V outmax V in = 1.228V 90.067mV = 13.634 V V
  8. 计算 R4 以设置7 中计算的增益。选择 10kΩ 作为反馈电阻器 R5 的值。
    R 4 = R 5 Gain-1 = 10kΩ 13.634-1 = 791Ω 787Ω (Standard Values) The final gain of this circuit is: Gain = 20log Vout Vin = 20log 16.166uA   ×  5.571kΩ   ×   ( 1+ 10kΩ 787Ω ) 2V   =   -4.191dB
  9. 根据 20Hz 时的允许偏差计算低频转角频率。在以下公式中,G_pole1 是由频率为“f”时的每个极点生成的增益。请注意,您应该除以 3,因为这里有三个极点。
    f c = f 1 G_pole1 2 - 1 = 20Hz 1 10 -0.5/3 20 2 - 1 = 3.956Hz
  10. 根据9 中计算的截止频率计算 C1
    C 1 = 1 2π×Req×f c = 1 2π×100kΩ×3.956Hz = 0.402μF≈0.33μF (Standard Value) 
  11. 根据9 中计算的截止频率计算 C2
    C 2 = 1 2π×R4×f c = 1 2π×787Ω×3.956Hz = 51.121μF≈47μF (Standard Value)
  12. 根据 20kHz 时的允许偏差计算高频极点。在以下公式中,G_pole2 是由所有频率为“f”的极点生成的增益。
    f p = f 1 G_pole2 2 - 1 = 20kHz 1 10 - 0.1 20 2 - 1 = 131.044kHz
  13. 计算 C3 以设置12 中计算的截止频率。
    C 3 = 1 2π×R 5 ×f p = 1 2π×10kΩ×131.044kHz =121.451pF≈120pF (Standard Value)
  14. 根据9 中计算的截止频率计算输出电容器 C4。假设输出负载 R6 为 10kΩ。
    C 4 = 1 2π×R 6 × f c = 1 2π10kΩ×3.956Hz = 4.023μF≈3.3μF (Standard Value)

设计仿真

交流仿真结果

瞬态仿真结果

输入电压表示麦克风的输入信号的 SPL。1Vrms 输入信号表示 1Pa。

噪声仿真结果

以下仿真结果显示 22kHz 时的噪声为 22.39uVrms。测量带宽为 22kHz 时的噪声,以表示使用带宽设置为 22kHz 的音频分析仪测量出的噪声。

参考资料:

德州仪器 (TI),同相麦克风放大器电路仿真,SBOC525 SPICE 仿真文件

TI 高精度设计,单电源驻极体麦克风前置放大器,TIPD181 参考设计

设计特色运算放大器

TLV6741
Vss 1.8V 至 5.5V
VinCM (Vee) 至 (Vcc –1.2V)
Vout 轨到轨
Vos 150µV
Iq 890uA/Ch
Ib 10pA
UGBW 10MHz
SR 4.75V/µs
通道数 1
TLV6741

设计备选运算放大器

OPA320
Vss 1.8V 至 5.5V
VinCM 轨到轨
Vout 轨到轨
Vos 40µV
Iq 1.5mA/通道
Ib 0.2pA
UGBW 20MHz
SR 10V/µs
通道数 1、2
OPA320