ZHCA846A december   2018  – april 2023 OPA376 , TLV9002

 

  1.   1
  2.   2

设计目标

输入 ViDiff(Vi2 – Vi1) 输出 电源
ViDiff_Min ViDiff_Max VoMin VoMax Vcc Vee Vref
-2.22mV 2.27mV 225 mV 4.72 V 5V 0V 2.5V
应变计的电阻变化 (R10) Vcm 增益
115Ω – 125Ω 2.39 V 1001 V/V

设计说明

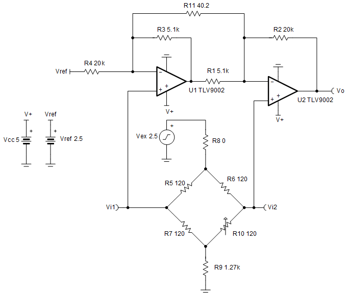
应变计是一种传感器,其电阻随作用力而变化。电阻变化与传感器因作用力而产生的应变成正比。为了测量电阻的变化,电桥配置中放置了应变仪。此设计使用两级运算放大器仪表电路放大因应变仪的电阻变化而产生的差分信号。通过改变 R10,会在惠斯通电桥的输出端产生小的差动电压,该电压将馈送到两级运算放大器仪表放大器输入端。仪表放大器能否以线性模式运行取决于主要构建块(即运算放大器)能否以线性模式运行。当输入和输出信号分别处于器件的输入共模和输出摆幅范围内时,运算放大器以线性模式运行。用于为运算放大器供电的电源电压定义这些范围。

GUID-303E50E9-005B-4D6F-97DA-2653EDEB3071-low.gif

设计说明

  1. 惠斯通电桥的电阻 R5、R6 和 R7 必须与应变计的标称电阻匹配,并且必须相等,以避免产生电桥失调电压。
  2. 必须使用低容差电阻,以最大限度地减小因电桥电阻而产生的失调电压和增益误差。
  3. Vex 用来设置电桥激励电压和共模电压 Vcm
  4. Vref 将仪表放大器的输出电压偏置为 1/2 Vs,以允许在正方向和负方向进行差动测量。
  5. R11 用来设置仪表放大器电路的增益。
  6. R8 和 R9 用来设置仪表放大器的共模电压并限制流经电桥的电流。此电流决定电桥产生的差分信号。但是,由于电桥电阻和应变计的自热效应,对于流经电桥的电流会有一些限制。
  7. 确保 R1 = R3、R2 = R4 且 R2/R1 和 R4/R3 的比率一致,以将 Vref 增益设置为 1V/V 并使仪表放大器保持高直流 CMRR。
  8. 能否以线性模式运行取决于所使用的运算放大器的输入共模和输出摆幅范围。线性输出摆幅范围在运算放大器数据表中 AOL 测试条件下指定。
  9. 使用高阻值电阻可能会减小电路的相位裕度并在电路中引入额外的噪声。

设计步骤

  1. 选择 R5、R6 和 R7 以匹配应变计的标称电阻
    R gauge = R 5 = R 6 = R 7 = 120
  2. 选择 R9 以将仪表放大器的共模电压设置为 2.39 V
    V cm = R bridge 2 + R 9 R bridge + R 9 × V ex
    V c m = 120   Ω 2 + R 9 120   Ω + R 9 × 2.5   V = 2.39   V
    120   Ω 2 + R 9 120   Ω + R 9 = 2.39   V 2.5   V = 0.96
    0.04   R 9 = 49.7 R 9 = 49.7 0 . 04 = 1 . 24   k Ω = 1 . 27   k Ω   ( S t a n d a r d   v a l u e )
  3. 计算生成所需输出电压摆幅所需的增益
    G = V oMax - V oMin V iDiff _ Min - V iDiff _ Min = 4.72 V - 0.225 V 0.00222 V - ( - 0.00227 V ) = 1001 V V
  4. 选择 R1、R2、R3 和 R4。要将 Vref 增益设置为 1V/V 并避免降低仪表放大器的 CMRR,R1 必须等于 R3 且 R2 必须等于 R4
    选择 R 1 = R 3 = 5.1 kΩ R 3 = R 4 = 20 kΩ (标准值)
  5. 计算 R11 以实现所需的增益
    G = 1 + R 4 R 3 + 2 × R 2 R 11 = 1001 V V G = 1 + 20 kΩ 5.1 kΩ + 2 × R 2 R 11 = 1001 V V 4 .92 + 40 R 11 = 1001 V V 40 R 11 = 996.1 R 11 = 40 996.1 = 40.15 Ω R 11 = 40.2 Ω (标准值)
  6. 计算流经电桥的电流
    I bridge = V ex R 8 + R 9 + R bridge = 2.5 V 0 Ω + 1.27 + 120 Ω I bridge = 2.5 V 1.27 + 120 Ω I bridge = 1.80 mA

设计仿真

直流仿真结果

GUID-BB344555-EE2F-4B65-9E00-865C4BE7D716-low.gif

参考文献

  1. 《模拟工程师电路设计指导手册》
  2. SPICE 仿真文件 SBOMAU4
  3. TI 高精度设计 TIPD170
  4. TI 高精度实验室
  5. 双运放仪表放大器的 VCM 与 VOUT 关系图
设计特色运算放大器

TLV9002
Vss 1.8V 至 5.5V
VinCM 轨到轨
Vout 轨至轨
Vos 0.4 mV
Iq 0.06 mA
Ib 5pA
UGBW 1MHz
SR 2V/µs
通道数 1、2 和 4
TLV9002

设计备选运算放大器

OPA376
Vss 2.2V 至 5.5V
VinCM (Vee0.1V) 至 (Vcc 1.3V)
Vout 轨至轨
Vos 0.005 mV
Iq 0.76 mA
Ib 0.2pA
UGBW 5.5MHz
SR 2V/µs
通道数 1、2 和 4
OPA376