ZHCA791B December 2017 – September 2024 ADS8860 , INA826 , OPA192
| 输入 | ADC 输入 | 数字输出 ADS8860 |
|---|---|---|
| -5mV | Out = 0.2V | 0A3DH 或 262110 |
| 15mV | Out = 4.8V | F5C3H 或 6291510 |
| AVDD | DVDD | Vref_INA | Vref | Vcc | Vee |
|---|---|---|---|---|---|
| 5.0V | 3.0V | 3.277V | 5.0V | +15V | -15V |
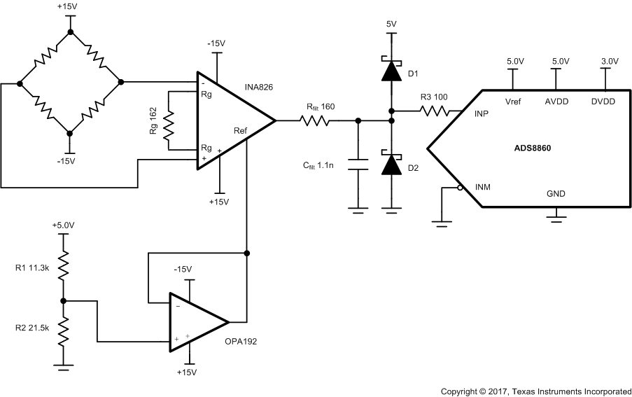
仪表放大器是将低电平传感器输出转换为高电平信号以便驱动 ADC 的常用器件。通常情况下,仪表放大器经过优化而具有低噪声、低失调电压和低温漂。遗憾的是,许多仪表放大器的带宽可能不足以在最大采样速率下实现良好的 ADC 电荷反冲趋稳。本文档介绍如何调节采样速率,以实现良好的趋稳效果。此外,许多仪表放大器针对高压电源进行了优化。在需要将高电压输出(即 ±15V)连接到较低电压的 ADC(例如 5V)时,可能会需要该器件。本设计展示了如何使用肖特基二极管和串联电阻器来保护 ADC 输入免受过压情况的影响。请注意,以下电路显示了一个桥式传感器,但此方法可用于多种不同的传感器。该电路还有一个修改版本,即采用缓冲仪表放大器驱动开关电容器 SAR,该版本展示了如何使用宽带宽缓冲器实现较高的采样速率。
该电路实施适用于所有需要精密信号处理和数据转换的 PLC 中的桥式传感器 和模拟输入模块。

| 规格 | 计算值 | 仿真值 |
|---|---|---|
| 采样速率 | 200ksps | 200ksps,趋稳至 –6µV |
| 失调电压(ADC 输入) | 40µV × 306.7 = 12.27mV | 16mV |
| 温漂 | (0.4µV/°C) × 306.7 = 123µV/°C | 不适用 |
| 噪声 | 978µV | 874µV |





下图展示了 –5mV 至 +15mV 输入的线性输出响应。请观看使用仪表放大器时确定 SAR ADC 的线性范围,了解有关该主题的详细理论。请注意,该设计故意使用肖特基二极管将输出范围限制为 -0.12V 至 5.12V,以保护 ADS8860。请注意,之所以使用肖特基二极管是因为低正向压降(通常小于 0.3V)会使得输出限值非常接近 ADC 电源电压。ADS8860 的绝对最大额定值为 –0.3V < Vin < REF +0.3V。

以下简化噪声计算方法用于进行粗略估算。我们忽略来自 OPA192 的噪声,因为仪表放大器处于高增益状态,所以仪表放大器的噪声占主导地位。

注意,计算结果与仿真结果匹配良好。有关放大器噪声计算的详细理论,请参阅 TI 精密实验室 - 运算放大器:噪声 4;有关数据转换噪声,请参阅计算 ADC 系统的总噪声。

下图显示了常用的仪表放大器输入滤波器。Cdif 过滤差分噪声,而 Ccm1 和 Ccm2 过滤共模噪声。请注意,建议满足 Cdif ≥ 10Ccm 条件。这样可以防止共模噪声由于元件容差而转换为差分噪声。以下滤波器旨在实现 15kHz 的差分截止频率。


| 器件 | 主要特性 | 链路 | 类似器件 |
|---|---|---|---|
| ADS8860 | 16 位分辨率,SPI,1Msps 采样速率,单端输入,Vref 输入范围为 2.5V 至 5.0V。 | 具有单端输入、SPI 和菊花链的 16 位、1MSPS、单通道 SAR ADC | 精密 ADC |
| OPA192 | 带宽 10MHz,轨到轨输入和输出,低噪声 5.5nV/rtHz,低失调电压 ±5µV,低失调漂移 ±0.2µV/ºC。(典型值) | 高电压、轨到轨输入/输出、5µV、0.2µV/°C、精密运算放大器 | 精密运算放大器 (Vos<1mV) |
| INA826 | 带宽 1MHz (G=1),低噪声 18nV/rtHz,低失调电压 ±40µV,低温漂 ±0.4µV/ºC,低增益漂移 0.1ppm/ºC。(典型值) | 200μA 电源电流、36V 电源精密仪表放大器 | 仪表放大器 |
主要文件链接
德州仪器 (TI),SBAA277 的源文件,支持软件