ZHCA778B February 2018 – October 2024 OPA350 , OPA353
| 输入 | 输出 | 电源 | ||||
|---|---|---|---|---|---|---|
| ViMin | ViMax | VoMin | VoMax | Vcc | Vee | Vref |
| 5mVpp | 400mVpp | 2.5mVpp | 200mVpp | 5V | -0.23V | 0V |
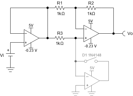
该单电源精密绝对值电路针对低输入电压进行了优化。它可在最高 50kHz 的频率下正常工作,而且在低至 5mVpp 的信号水平下具有优异的线性度。该设计在负运算放大器电源轨上使用了负电荷泵(例如 LM7705),以在信号水平接近于 0V 时保持线性度。



瞬态仿真结果
5mVpp,1kHz 输入
400mVpp,1kHz 输入| OPA350 | |
|---|---|
| Vss | 2.7V 至 5.5V |
| VinCM | 轨到轨 |
| Vout | 轨到轨 |
| Vos | 150µV |
| Iq | 5.2mA/通道 |
| Ib | 0.5pA |
| UGBW | 38MHz |
| SR | 22V/µs |
| 通道数 | 1、2 和 4 |
| OPA350 | |
| OPA353 | |
|---|---|
| Vss | 2.7V 至 5.5V |
| VinCM | 轨到轨 |
| Vout | 轨到轨 |
| Vos | 3mV |
| Iq | 5.2mA |
| Ib | 0.5pA |
| UGBW | 44MHz |
| SR | 22V/µs |
| 通道数 | 1、2 和 4 |
| OPA353 | |