SNAS513F August   2011  – November 2015 LM48560

PRODUCTION DATA.  

  1. Features
  2. Applications
  3. Description
  4. Revision History
  5. Pin Configuration and Functions
  6. Specifications
    1. 6.1 Absolute Maximum Ratings
    2. 6.2 ESD Ratings
    3. 6.3 Recommended Operating Conditions
    4. 6.4 Electrical Characteristics VDD = 3.6 V
    5. 6.5 I2C Interface Characteristics
    6. 6.6 Typical Characteristics
  7. Parameter Measurement Information
  8. Detailed Description
    1. 8.1 Overview
    2. 8.2 Functional Block Diagram
    3. 8.3 Feature Description
      1. 8.3.1 General Amplifier Function
      2. 8.3.2 Class H Operation
      3. 8.3.3 Differential Amplifier Explanation
      4. 8.3.4 Automatic Level Control (ALC)
      5. 8.3.5 Attack Time
      6. 8.3.6 Release Time
      7. 8.3.7 Boost Converter
      8. 8.3.8 Gain Setting
      9. 8.3.9 Shutdown Function
    4. 8.4 Device Functional Modes
      1. 8.4.1 Software or Hardware Mode
      2. 8.4.2 Single-Ended Input Configuration
    5. 8.5 Programming
      1. 8.5.1 Read/Write I2C Compatible Interface
      2. 8.5.2 Write Sequence
      3. 8.5.3 Read Sequence
    6. 8.6 Register Maps
  9. Application and Implementation
    1. 9.1 Application Information
    2. 9.2 Typical Application
      1. 9.2.1 Design Requirements
      2. 9.2.2 Detailed Design Procedure
        1. 9.2.2.1 Proper Selection of External Components
          1. 9.2.2.1.1 ALC Timing (CSET) Capacitor Selection
          2. 9.2.2.1.2 Power Selection of External Components
          3. 9.2.2.1.3 Boost Converter Capacitor Selection
          4. 9.2.2.1.4 Inductor Selection
          5. 9.2.2.1.5 Diode Selection
      3. 9.2.3 Application Curve
  10. 10Power Supply Recommendations
  11. 11Layout
    1. 11.1 Layout Guidelines
    2. 11.2 Layout Example
  12. 12Device and Documentation Support
    1. 12.1 Community Resources
    2. 12.2 Trademarks
    3. 12.3 Electrostatic Discharge Caution
    4. 12.4 Glossary
  13. 13Mechanical, Packaging, and Orderable Information

9 Application and Implementation

NOTE

Information in the following applications sections is not part of the TI component specification, and TI does not warrant its accuracy or completeness. TI’s customers are responsible for determining suitability of components for their purposes. Customers should validate and test their design implementation to confirm system functionality.

9.1 Application Information

The LM48560 device is a high voltage, high efficiency Class H driver for ceramic speakers and piezo actuators. The integrated, high efficiency boost converter dynamically adjusts the amplifier’s supply voltage based on the output signal to increase headroom and improve efficiency. The LM48560 device’s Class H architecture offers significant power savings compared to traditional Class AB amplifiers. The device provides 30Vp-p output drive while consuming just 4 mA of quiescent current from a 3.6 V supply.

The LM48560 device features two fully differential inputs with separate gain settings, and a selectable control interface. In software control mode, the gain control and device modes are configured through the I2C interface. In hardware control mode, the gain and input mux are configured through a pair of logic inputs. The LM48560 device has a low current shutdown mode that disables the amplifier and boost converter and reduces quiescent current consumption to 0.1 μA.

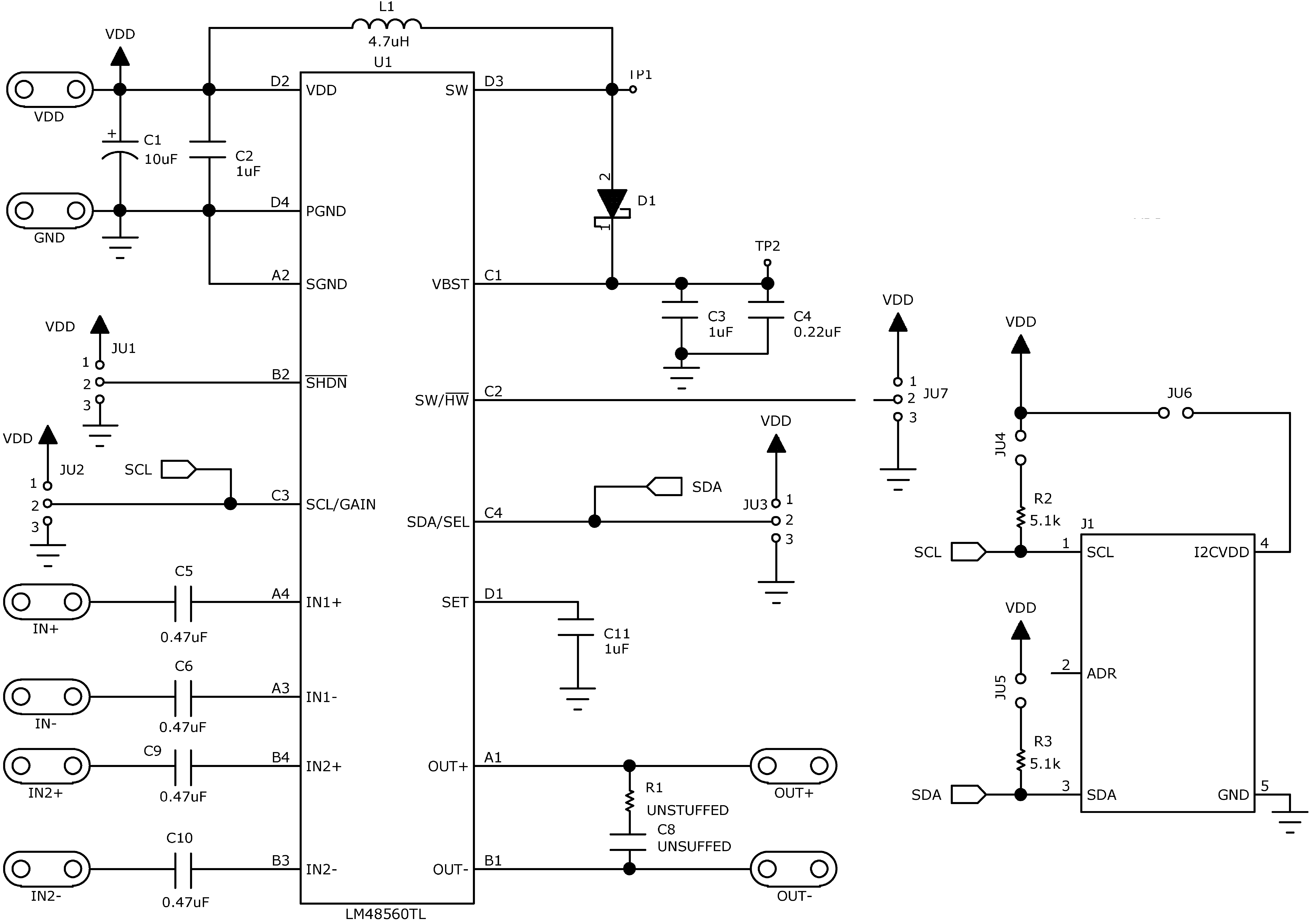
9.2 Typical Application

LM48560 30150779.png Figure 28. Demo Board Schematic

9.2.1 Design Requirements

Table 10 shows the design parameters for this design example.

Table 10. Design Parameters

PARAMETERS VALUES
Supply voltage 2.7 V to 5.5 V
Temperature –40 °C to 85 °C
Input voltage –0.3 V to Vdd 0.3 V

9.2.2 Detailed Design Procedure

9.2.2.1 Proper Selection of External Components

9.2.2.1.1 ALC Timing (CSET) Capacitor Selection

The recommended range value of CSET is between 0.01 μF to 1 μF. Lowering the value below 0.01 μF can increase the attack time but LM48560 device ALC ability to regulate its output can be disrupted and approaches the hard limiter circuit. This in turn increases the THD+N and audio quality will be severely affected.

9.2.2.1.2 Power Selection of External Components

Proper power supply bypassing is critical for low noise performance and high PSRR. Place the supply bypass capacitors as close to the device as possible. Place a 1-µF ceramic capacitor from VDD to GND. Additional bulk capacitance may be added as required.

9.2.2.1.3 Boost Converter Capacitor Selection

The LM48560 device boost converter requires three external capacitors for proper operation: a 1-μF supply bypass capacitor, and 1-μF + 100-pF output reservoir capacitors. Place the supply bypass capacitor as close to VDD as possible. Place the reservoir capacitors as close to VBST and VAMP as possible. Low ESR surface-mount multi-layer ceramic capacitors with X7R or X5R temperature characteristics are recommended. Select output capacitors with voltage rating of 25 V or higher. Tantalum, OS-CON and aluminum electrolytic capacitors are not recommended.

9.2.2.1.4 Inductor Selection

The LM48560 device boost converter is designed for use with a 4.7-μH inductor. Choose an inductor with a saturation current rating greater than the maximum operating peak current of the LM48560 device (> 1A). This ensures that the inductor does not saturate, preventing excess efficiency loss, over heating and possible damage to the inductor. Additionally, choose an inductor with the lowest possible DCR (series resistance) to further minimize efficiency losses.

9.2.2.1.5 Diode Selection

Use a Schottkey diode as shown in Figure 28. A 20-V diode such as the NSR0520V2T1G from On Semiconductor is recommended. The NSR0520V2T1G is designed to handle a maximum average current of 500 mA.

9.2.3 Application Curve

LM48560 snas513_appcurve.gif Figure 29. Out+, Out– and Vbst Waveforms for a 100 Hz Input Sine Wave