SLVUC00 September   2020  – MONTH 

 

  1. 1Introduction
    1. 1.1 Description
    2. 1.2 Features
  2. 2Electrical Performance
  3. 3Schematic
  4. 4Layout
    1. 4.1 Setup (Channel 1 / Channel 2)
      1. 4.1.1 J1, TP2 / J7, TP8 – Input Connections
      2. 4.1.2 J2, TP4 / J6, TP7 – Output Connections
      3. 4.1.3 J5, TP5 / J10, TP13 – ON
      4. 4.1.4 TP3/TP9 - VIN Sense, TP1/TP6 – VOUT Sense
      5. 4.1.5 J11, TP10 – VBIAS
      6. 4.1.6 J4 / J9 – Output capacitor (Optional)
      7. 4.1.7 TP11, TP12 – GND
  5. 5Operation
  6. 6Test Configurations
    1. 6.1 On-Resistance (RON) Test Setup
    2. 6.2 Rise Time Test Setup
  7. 7Bill of Materials (BOM)

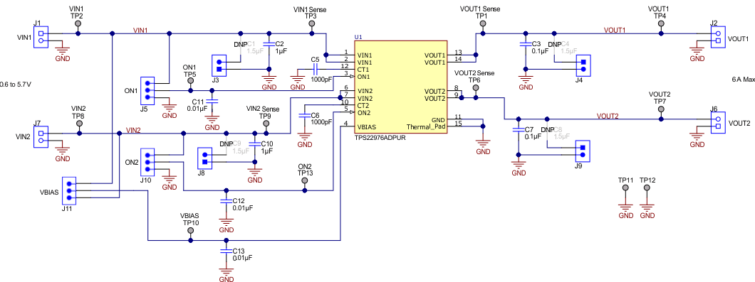
Schematic

Figure 3-1 illustrates the TPS22976AEVM schematic.

GUID-C0870424-A020-4093-9FAA-5A99A4132A37-low.gif Figure 3-1 TPS22976AEVM Schematic