SLVUBE9A March   2018  – June 2021 TPS62148

 

  1.   Trademarks
  2. 1Introduction
    1. 1.1 Performance Specification
    2. 1.2 Modifications
      1. 1.2.1 Input and Output Capacitors
      2. 1.2.2 Soft-Start Time
      3. 1.2.3 Configurable Tracking Voltage
      4. 1.2.4 Configurable Enable Threshold Voltage
      5. 1.2.5 Loop Response Measurement
  3. 2Setup
    1. 2.1 Connector Descriptions
    2. 2.2 Hardware Setup
  4. 3TPS62148EVM-034 Test Results
  5. 4Board Layout
  6. 5Schematic and Bill of Materials
    1. 5.1 Schematic
    2. 5.2 Bill of Materials
  7. 6Revision History

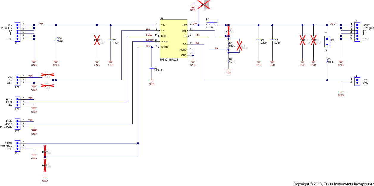
Schematic

Figure 5-1 illustrates the TPS62148EVM-034 schematics.

GUID-7E6AA59E-6676-49A8-A51C-977DB1811248-low.gifFigure 5-1 TPS62148EVM-034 Schematic