SLUS772G March 2008 – June 2020 TPS40210 , TPS40211
PRODUCTION DATA
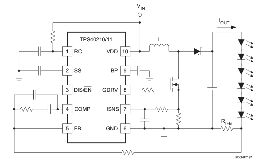
The only difference between the TPS40210 and the TPS40211 is the reference voltage that the error amplifier uses to regulate the output voltage. The TPS40211 uses a 260-mV reference and is intended for applications where the output is actually a current instead of a regulated voltage. A typical example of an application of this type is an LED driver. An example schematic is shown in Figure 7-10.
Figure 7-10 Typical LED Drive SchematicThe current in the LED string is set by the choice of the resistor RISNS as shown in Equation 31.

where