SBOA523 July   2021 TMP390 , TMP392

 

  1.   Trademarks
  2. 1Temperature Switch Introduction
    1. 1.1 Temperature Switch Design Using Discrete Components
    2. 1.2 Replacing Discrete Solutions With TMP390
  3. 2Alternative Applications
  4. 3Conclusion
  5. 4References

Alternative Applications

There may exist some applications in which rather than a hot or cold threshold detection, a hot or warm threshold is needed. Consider Figure 2-1 for an example of the desired operation.

GUID-B54CC965-3330-4E4A-AC40-4B73E1D0F929-low.gifFigure 2-1 Temperature Switch Output With Hot or Warm Thresholds and Hysteresis

There are two outputs that both have active low logic. Each output corresponds to a channel and each channel corresponds to a threshold. In this example, Channel A corresponds to the hot threshold while channel B corresponds to the warm threshold, both of which can be specified by the user. In addition, there is an option of hysteresis. This behavior is recreated with the subsequent designs presented in this report. In terms of a discrete solution, this simplifies the designs outlined in Figure 1-2 and Figure 1-6 by removing a thermistor and resistor, effectively reducing the total required components by 2.

Figure 2-2 depicts a design that utilizes a single NTC thermistor and operates using the same concepts as discussed in Section 1.1.

Figure 2-2 Temperature Switch Schematic

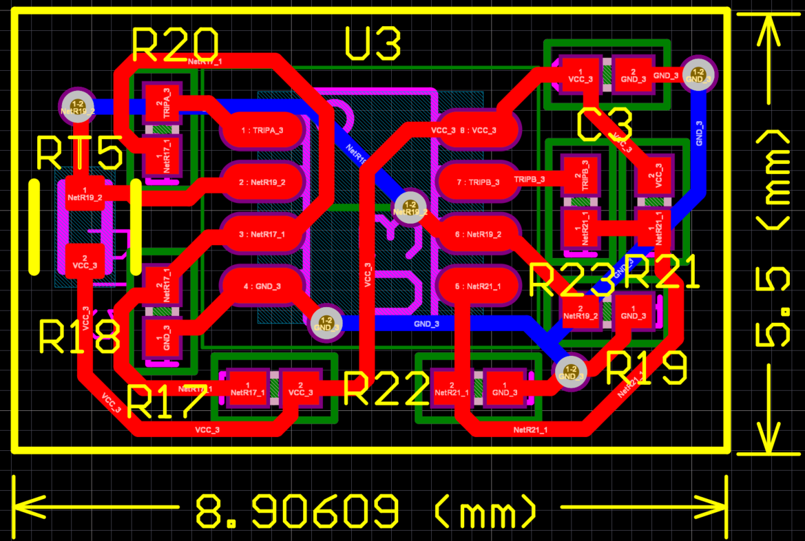
The resulting layout is shown in Figure 2-3. Making the layout as compact and consolidated as possible, the minimum area obtained is 49.0 mm2. At temperatures of 25°C, 85°C, and –10°C, this design results in approximate supply quiescent currents of 611 μA, 857 μA, and 407 μA, respectively.

GUID-20210628-CA0I-GCK4-XRTT-VNB3GLRDMQTD-low.pngFigure 2-3 Temperature Switch Layout

Once again, a linear positive temperature coefficient thermistor can be used in place of an NTC thermistor. Using the TMP61 again, Figure 2-4 shows the schematic while Figure 2-5 shows the layout. Making the layout as compact and consolidated as possible, the minimum area obtained is 45.1 mm2, which is smaller when compared to using an NTC thermistor. At temperatures of 25°C, 85°C, and –10°C, this design results in approximate supply quiescent currents of 746 μA, 691 μA, and 782 μA, respectively.

Figure 2-4 Temperature Switch Schematic Using the TMP61
GUID-20210628-CA0I-SB5C-VTK6-L7LJF1XX2KGR-low.pngFigure 2-5 Temperature Switch Layout Using the TMP61

As before, the cost and size of this design can be reduced. The TMP392 is another ultra-low power, dual-channel, resistor programmable temperature switch that is able to operate in temperatures ranging from 30°C to 130°C. This device provides the same functionality as the two previous designs; since it shares the same size and implementation as the TMP390, Figure 1-8 and Figure 1-9 provide an accurate representation of the schematic and layout when using the TMP392. Therefore, when making the layout as compact and consolidated as possible, the minimum area obtained is also 26.2 mm2. The supply quiescent currents are also the same as those of the design using the TMP390.