ZHCSDZ9 July 2015
PRODUCTION DATA.
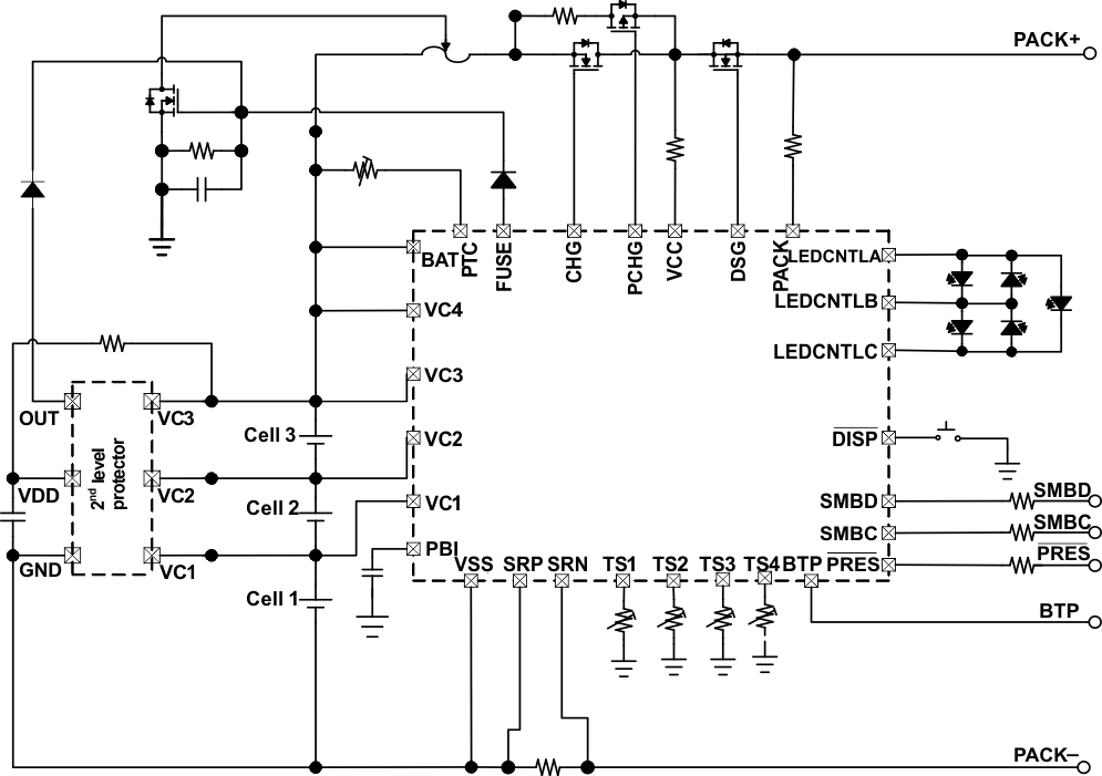
bq40z50-R1 器件采用已获专利的 Impedance Track™ 技术,是一款基于电池组的单芯片全集成解决方案,针对 1 节、2 节、3 节和 4 节串联锂离子或锂聚合物电池组提供电量监测、保护及认证等一些列丰富的功能。
bq40z50-R1 器件利用其集成的高性能模拟外设,测量锂离子或锂聚合物电池的可用容量、电压、电流、温度和其他关键参数,保留准确的数据记录,并通过 SMBus v1.1 兼容接口将这些信息报告给系统主机控制器。
| 器件型号 | 封装 | 封装尺寸(标称值) |
|---|---|---|
| bq40z50-R1 | VQFN (32) | 4.00mm x 4.00mm |
