SLVSC82B August 2013 – October 2015 UCC27531-Q1
PRODUCTION DATA.
NOTE
Information in the following applications sections is not part of the TI component specification, and TI does not warrant its accuracy or completeness. TI’s customers are responsible for determining suitability of components for their purposes. Customers should validate and test their design implementation to confirm system functionality.
High-current gate driver devices are required in switching power applications for a variety of reasons. In order to enable fast switching of power devices and reduce associated switching power losses, a powerful gate driver can be employed between the PWM output of controllers or signal isolation devices and the gates of the power semiconductor devices. Further, gate drivers are indispensable when sometimes it is just not feasible to have the PWM controller directly drive the gates of the switching devices. The situation is encountered often because the PWM signal from a digital controller or signal isolation device is often a 3.3-V or 5-V logic signal which is not capable of effectively turning on a power switch. A level shifting circuitry is needed to boost the logic-level signal to the gate-drive voltage in order to fully turn on the power device and minimize conduction losses. Traditional buffer drive circuits based on NPN/PNP bipolar, (or p- n-channel MOSFET), transistors in totem-pole arrangement, being emitter follower configurations, prove inadequate for this because they lack level-shifting capability and low-drive voltage protection. Gate drivers effectively combine both the level-shifting, buffer drive and UVLO functions. Gate drivers also find other needs such as minimizing the effect of switching noise by locating the high-current driver physically close to the power switch, driving gate-drive transformers and controlling floating power device gates, reducing power dissipation and thermal stress in controllers by moving gate charge power losses into itself.
The UCC27531-Q1 is very flexible in this role with a strong current drive capability and wide supply voltage range up to 32 V. This allows the driver to be used in 12-V Si MOSFET applications, 20-V and –5-V (relative to Source) SiC FET applications, 15-V and –15-V(relative to Emitter) IGBT applications and many others. As a single-channel driver, the UCC27531-Q1 can be used as a low-side or high-side driver. To use as a low-side driver, the switch ground is usually the system ground so it can be connected directly to the gate driver. To use as a high-side driver with a floating return node however, signal isolation is needed from the controller as well as an isolated bias to the UCC27531-Q1. Alternatively, in a high-side drive configuration the UCC27531-Q1 can be tied directly to the controller signal and biased with a non-isolated supply. However, in this configuration the outputs of the UCC27531-Q1 need to drive a pulse transformer which then drives the power-switch to work properly with the floating source and emitter of the power switch. Further, having the ability to control turn-on and turn-off speeds independently with both the OUTH and OUTL pins ensures optimum efficiency while maintaining system reliability. These requirements coupled with the need for low propagation delays and availability in compact, low-inductance packages with good thermal capability makes gate driver devices such as the UCC27531-Q1 extremely important components in switching power combining benefits of high-performance, low cost, component count and board space reduction and simplified system design.
Figure 25. Driving IGBT Without Negative Bias
When selecting the proper gate driver device for an end application, some design considerations must be evaluated first in order to make the most appropriate selection. The following design parameters should be used when selecting the proper gate driver device for an end application: input-to-output configuration, the input threshold type, bias supply voltage levels, peak source and sink currents, availability of independent enable and disable functions, propagation delay, power dissipation, and package type. See the example design parameters and requirements in Table 3.
| DESIGN PARAMETER | EXAMPLE VALUE |
|---|---|
| IN-OUT configuration | Noninverting |
| Input threshold type | CMOS |
| Bias supply voltage levels | +18 V |
| Negative output low voltage | N/A |
| dVDS/dt(1) | 20 V/ns |
| Enable function | Yes |
| Disable function | N/A |
| Propagation delay | <30 ns |
| Power dissipation | <0.25 W |
| Package type | DBV |
See the Device Functional Modes section for information on individual device functionality.
The type of Input voltage threshold determines the type of controller that can be used with the gate driver device. The UCC27531-Q1 device features a TTL and CMOS-compatible input threshold logic, with wide hysteresis. The threshold voltage levels are low voltage and independent of the VDD supply voltage, which allows compatibility with both logic-level input signals from microcontrollers as well as higher-voltage input signals from analog controllers. See the Electrical Characteristics table for the actual input threshold voltage levels and hysteresis specifications for the UCC227531-Q1 device.
The bias supply voltage to be applied to the VDD pin of the device should never exceed the values listed in the Recommended Operating Conditions table. However, different power switches demand different voltage levels to be applied at the gate terminals for effective turnon and turnoff. With certain power switches, a positive gate voltage may be required for turnon and a negative gate voltage may be required for turnoff, in which case the VDD bias supply equals the voltage differential. With an operating range from 10 V to 32 V, the UCC227531-Q1 device can be used to drive a power switches such as power MOSFETS and IGBTs (VGE = 15 V, 18 V).
Generally, the switching speed of the power switch during turnon and turnoff should be as fast as possible to minimize switching power losses. The gate driver device must be able to provide the required peak current for achieving the targeted switching speeds for the targeted power MOSFET.
Using the example of a power MOSFET, the system requirement for the switching speed is typically described in terms of the slew rate of the drain-to-source voltage of the power MOSFET (such as dVDS/dt). For example, the system requirement might state that a SPP20N60C3 power MOSFET must be turned on with a dVDS/dt of 20 V/ns or higher under a DC bus voltage of 400 V in a continuous-conduction-mode (CCM) boost PFC-converter application. This type of application is an inductive hard-switching application and reducing switching power losses is critical. This requirement means that the entire drain-to-source voltage swing during power MOSFET turn-on event (from 400 V in the OFF state to VDS(on) in on state) must be completed in approximately 20 ns or less. When the drain-to-source voltage swing occurs, the Miller charge of the power MOSFET (QGD parameter in SPP20N60C3 power MOSFET data sheet = 33 nC typical) is supplied by the peak current of gate driver. According to power MOSFET inductive switching mechanism, the gate-to-source voltage of the power MOSFET at this time is the Miller plateau voltage, which is typically a few volts higher than the threshold voltage of the power MOSFET, VGS(TH).
To achieve the targeted dVDS/dt, the gate driver must be capable of providing the QGD charge in 20 ns or less. In other words a peak current of 1.65 A (= 33 nC / 20 ns) or higher must be provided by the gate driver. The UCC27531-Q1 series of gate drivers can provide 2.5-A peak sourcing current, and 5A peak sinking current which clearly exceeds the design requirement and has the capability to meet the switching speed needed. The 1.5x sourcing, and 3x sinking overdrive capability provides an extra margin against part-to-part variations in the QGD parameter of the power MOSFET along with additional flexibility to insert external gate resistors and fine tune the switching speed for efficiency versus EMI optimizations. However, in practical designs the parasitic trace inductance in the gate drive circuit of the PCB will have a definitive role to play on the power MOSFET switching speed. The effect of this trace inductance is to limit the dI/dt of the output current pulse of the gate driver. To illustrate this, consider output current pulse waveform from the gate driver to be approximated to a triangular profile, where the area under the triangle (½ ×IPEAK × time) would equal the total gate charge of the power MOSFET (QG parameter in SPP20N60C3 power MOSFET datasheet = 87 nC typical). If the parasitic trace inductance limits the dI/dt then a situation may occur in which the full peak current capability of the gate driver is not fully achieved in the time required to deliver the QG required for the power MOSFET switching. In other words, the time parameter in the equation would dominate and the IPEAK value of the current pulse would be much less than the true peak current capability of the device, while the required QG is still delivered. Because of this, the desired switching speed may not be realized, even when theoretical calculations indicate the gate driver can achieve the targeted switching speed. Thus, placing the gate driver device very close to the power MOSFET and designing a tight gate drive-loop with minimal PCB trace inductance is important to realize the full peak-current capability of the gate driver.
Certain applications demand independent control of the output state of the driver without involving the input signal. A pin which offers an enable and disable function achieves this requirement. For these applications, the UCC27531-Q1 is suitable as it features an input pin and an Enable pin.
The acceptable propagation delay from the gate driver is dependent on the switching frequency at which it is used and the acceptable level of pulse distortion to the system. The UCC27531-Q1 device features 17-ns (typical) propagation delay which ensures very little pulse distortion and allows operation at very higher frequencies.
Power dissipation of the gate driver has two portions as shown in Equation 1.

The DC portion of the power dissipation is PDC = IQ x VDD where IQ is the quiescent current for the driver. The quiescent current is the current consumed by the device to bias all internal circuits such as input stage, reference voltage, logic circuits, protections etc and also any current associated with switching of internal devices when the driver output changes state (such as charging and discharging of parasitic capacitances, parasitic shoot-through). The UCC27531-Q1 features very low quiescent currents (less than 1 mA) and contains internal logic to eliminate any shoot-through in the output driver stage. Thus the effect of the PDC on the total power dissipation within the gate driver can be safely assumed to be negligible. In practice this is the power consumed by driver when its output is disconnected from the gate of power switch.
The power dissipated in the gate driver package during switching (PSW) depends on the following factors:
When a driver device is tested with a discrete, capacitive load it is a fairly simple matter to calculate the power that is required from the bias supply. The energy that must be transferred from the bias supply to charge the capacitor is given in Equation 2.

where
There is an equal amount of energy dissipated when the capacitor is discharged. During turn off the energy stored in capacitor is fully dissipated in drive circuit. This leads to a total power loss during switching cycle given by Equation 3.

where
The switching load presented by a power FET and IGBT can be converted to an equivalent capacitance by examining the gate charge required to switch the device. This gate charge includes the effects of the input capacitance plus the added charge needed to swing the drain voltage of the power device as it switches between the ON and OFF states. Most manufacturers provide specifications of typical and maximum gate charge, in nC, to switch the device under specified conditions. Using the gate charge Qg, one can determine the power that must be dissipated when charging a capacitor. This is done by using the equivalence, Qg = CLOADVDD, to provide Equation 4 for power

This power PG is dissipated in the resistive elements of the circuit when the MOSFET and IGBT is being turned on or off. Half of the total power is dissipated when the load capacitor is charged during turn-on, and the other half is dissipated when the load capacitor is discharged during turn-off. When no external gate resistor is employed between the driver and MOSFET and IGBT, this power is completely dissipated inside the driver package. With the use of external gate drive resistors, the power dissipation is shared between the internal resistance of driver and external gate resistor in accordance to the ratio of the resistances (more power dissipated in the higher resistance component). Based on this simplified analysis, the driver power dissipation during switching is calculated in Equation 5.

where
Figure 26, Figure 27 and Figure 28 were observed using the UCC27531-Q1 on the UCC27531EVM-184.
NOTE
Legend: Green: EVM PWM Input, Blue: UCC27531-Q1 IN, Red: EVM GATE Output
Figure 26. UCC27531-Q1 Input vs. Output PWM Propagation Delay (High)
Figure 28. UCC27531-Q1 Input vs. Output PWM Rise Time
Figure 27. UCC27531-Q1 Input vs. Output PWM Propagation Delay (Low)
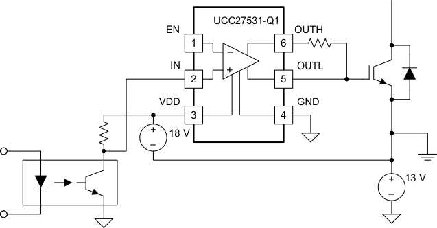
Figure 29. Driving IGBT With 13-V Negative Turn-Off Bias
Refer to the previous Design Requirements section.
Refer to the previous Detailed Design Procedure section.
Refer to the previous Application Curves section.
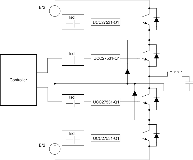
Figure 30. Using UCC27531-Q1 Drivers in an Inverter
Refer to the previous Design Requirements section.
Refer to the previous Detailed Design Procedure section.
Refer to the previous Application Curves section.