ZHCS096C February   2011  – July 2024 UCC27200A , UCC27201A

PRODUCTION DATA  

  1.   1
  2. 特性
  3. 应用
  4. 说明
  5. Pin Configuration and Functions
  6. Specifications
    1. 5.1 Absolute Maximum Ratings
    2. 5.2 ESD Ratings
    3. 5.3 Recommended Operating Conditions
    4. 5.4 Thermal Information
    5. 5.5 Electrical Characteristics
    6. 5.6 Switching Characteristics
    7. 5.7 Timing Diagrams
    8. 5.8 Typical Characteristics
  7. Detailed Description
    1. 6.1 Overview
    2. 6.2 Functional Block Diagram
    3. 6.3 Feature Description
      1. 6.3.1 Input Stages
      2. 6.3.2 UVLO (Undervoltage Lockout)
      3. 6.3.3 Level Shift
      4. 6.3.4 Boot Diode
      5. 6.3.5 Output Stages
    4. 6.4 Device Functional Modes
  8. Application and Implementation
    1. 7.1 Application Information
    2. 7.2 Typical Application
      1. 7.2.1 Design Requirements
      2. 7.2.2 Detailed Design Procedure
        1. 7.2.2.1 Input Threshold Type
        2. 7.2.2.2 VDD Bias Supply Voltage
        3. 7.2.2.3 Peak Source and Sink Currents
        4. 7.2.2.4 Propagation Delay
        5. 7.2.2.5 Power Dissipation
      3. 7.2.3 Application Curves
  9. Power Supply Recommendations
  10. Layout
    1. 9.1 Layout Guidelines
    2. 9.2 Layout Example
  11. 10Device and Documentation Support
    1. 10.1 第三方产品免责声明
    2. 10.2 Documentation Support
      1. 10.2.1 Related Documentation
    3. 10.3 接收文档更新通知
    4. 10.4 支持资源
    5. 10.5 Trademarks
    6. 10.6 静电放电警告
    7. 10.7 术语表
  12. 11Revision History
  13. 12Mechanical, Packaging, and Orderable Information

封装选项

机械数据 (封装 | 引脚)
散热焊盘机械数据 (封装 | 引脚)
订购信息

应用

  • 太阳能电源优化器和微型逆变器
  • 电信和商用电源
  • 在线和离线 UPS
  • 储能系统
  • 电池测试设备
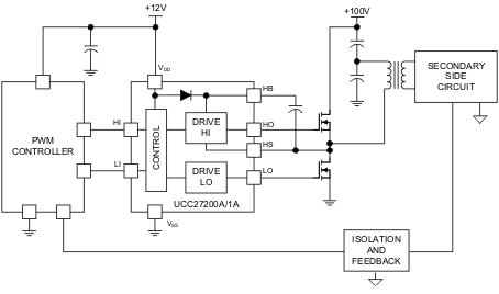
UCC27200A UCC27201A 简化版应用示意图简化版应用示意图