ZHCSHN1A August   2017  – February 2018 UCC24612

PRODUCTION DATA.  

  1. 特性
  2. 应用
  3. 说明
    1.     Device Images
      1.      具有高侧 SR 的反激式
      2.      具有低侧 SR 的反激式
  4. 修订历史记录
  5. Pin Configuration and Functions
    1.     Pin Functions
  6. Specifications
    1. 6.1 Absolute Maximum Ratings
    2. 6.2 ESD Ratings
    3. 6.3 Recommended Operating Conditions
    4. 6.4 Thermal Information
    5. 6.5 Electrical Characteristics
    6. 6.6 Timing Requirements
    7. 6.7 Typical Characteristics
  7. Detailed Description
    1. 7.1 Overview
    2. 7.2 Functional Block Diagram
    3. 7.3 Feature Description
      1. 7.3.1 Power Management
      2. 7.3.2 Synchronous Rectifier Control
      3. 7.3.3 Adaptive Blanking Time
        1. 7.3.3.1 Turn-On Blanking Timer (Minimum On Time)
        2. 7.3.3.2 Turn-Off Blanking Timer
        3. 7.3.3.3 SR Turn-on Re-arm
      4. 7.3.4 Gate Voltage Clamping
      5. 7.3.5 Standby Mode
    4. 7.4 Device Functional Modes
      1. 7.4.1 UVLO Mode
      2. 7.4.2 Standby Mode
      3. 7.4.3 Run Mode
  8. Application and Implementation
    1. 8.1 Application Information
    2. 8.2 Typical Application
      1. 8.2.1 Design Requirements
      2. 8.2.2 Detailed Design Procedure
        1. 8.2.2.1 SR MOSFET Selection
        2. 8.2.2.2 Bypass Capacitor Selection
        3. 8.2.2.3 Snubber design
        4. 8.2.2.4 High-Side Operation
      3. 8.2.3 Application Curves
        1. 8.2.3.1 Steady State Testing Low-Side Configuration
        2. 8.2.3.2 Steady State Testing High-Side Configuration
  9. Power Supply Recommendations
  10. 10PCB Layout
    1. 10.1 Layout Guidelines
    2. 10.2 Layout Example
  11. 11器件和文档支持
    1. 11.1 社区资源
    2. 11.2 商标
    3. 11.3 静电放电警告
    4. 11.4 Glossary
  12. 12机械、封装和可订购信息

封装选项

机械数据 (封装 | 引脚)
散热焊盘机械数据 (封装 | 引脚)
订购信息

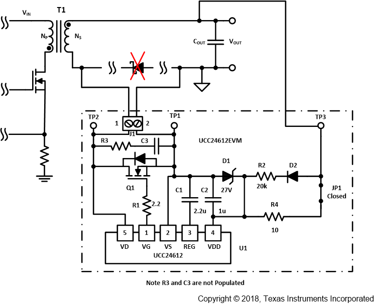
Typical Application

The following application information is applied to the UCC24612 Evaluation Module (EVM), which is used as a rectifier stage in a 20-V, 60-W DCM Flyback design. The controller used in this design is a UCC28740 secondary side regulated, variable-frequency Flyback controller that has a maximum switching frequency of 85 kHz. Please refer to the UCC28740 data sheet for further details.

UCC24612 typapp_luscm5.gifFigure 22. UCC24612 Typical Application Example