ZHCSW68 May   2024 UCC21331

PRODUCTION DATA  

  1.   1
  2. 特性
  3. 应用
  4. 说明
  5. 引脚配置和功能
  6. 规格
    1. 5.1  绝对最大额定值
    2. 5.2  ESD 等级
    3. 5.3  建议运行条件
    4. 5.4  热性能信息
    5. 5.5  功率等级
    6. 5.6  绝缘规格
    7. 5.7  安全限值
    8. 5.8  电气特性
    9. 5.9  开关特性
    10. 5.10 绝缘特性曲线
    11. 5.11 典型特性
  7. 参数测量信息
    1. 6.1 传播延迟和脉宽失真度
    2. 6.2 上升至下降时间
    3. 6.3 输入和禁用响应时间
    4. 6.4 可编程死区时间
    5. 6.5 上电 UVLO 到输出延迟
    6. 6.6 CMTI 测试
  8. 详细说明
    1. 7.1 概述
    2. 7.2 功能方框图
    3. 7.3 特性说明
      1. 7.3.1 VDD、VCCI 和欠压锁定 (UVLO)
      2. 7.3.2 输入和输出逻辑表
      3. 7.3.3 输入级
      4. 7.3.4 输出级
      5. 7.3.5 UCC21331 中的二极管结构
    4. 7.4 器件功能模式
      1. 7.4.1 使能引脚
      2. 7.4.2 可编程死区时间 (DT) 引脚
        1. 7.4.2.1 将 DT 引脚连接到 VCC
        2. 7.4.2.2 DT 引脚连接至 DT 和 GND 引脚之间的编程电阻器
  9. 应用和实施
    1. 8.1 应用信息
    2. 8.2 典型应用
      1. 8.2.1 设计要求
      2. 8.2.2 详细设计过程
        1. 8.2.2.1 设计 INA/INB 输入滤波器
        2. 8.2.2.2 选择外部自举二极管及其串联电阻
        3. 8.2.2.3 栅极驱动器输出电阻器
        4. 8.2.2.4 栅极至源极电阻器选择
        5. 8.2.2.5 估算栅极驱动器功率损耗
        6. 8.2.2.6 估算结温
        7. 8.2.2.7 选择 VCCI、VDDA/B 电容器
          1. 8.2.2.7.1 选择 VCCI 电容器
          2. 8.2.2.7.2 选择 VDDA(自举)电容器
          3. 8.2.2.7.3 选择 VDDB 电容器
        8. 8.2.2.8 死区时间设置指南
        9. 8.2.2.9 具有输出级负偏置的应用电路
      3. 8.2.3 应用曲线
  10. 电源相关建议
  11. 10布局
    1. 10.1 布局指南
    2. 10.2 布局示例
  12. 11器件和文档支持
    1. 11.1 器件支持
      1. 11.1.1 第三方产品免责声明
    2. 11.2 文档支持
      1. 11.2.1 相关文档
    3. 11.3 认证
    4. 11.4 接收文档更新通知
    5. 11.5 支持资源
    6. 11.6 商标
    7. 11.7 静电放电警告
    8. 11.8 术语表
  13. 12修订历史记录
  14. 13机械、封装和可订购信息

封装选项

机械数据 (封装 | 引脚)
散热焊盘机械数据 (封装 | 引脚)
订购信息

说明

UCC21331 是具有可编程死区时间和宽温度范围的隔离式双通道栅极驱动器系列。该器件采用 4A 峰值拉电流和 6A 峰值灌电流来驱动功率 MOSFET、SiC 和 IGBT 晶体管。

UCC21331 可以配置为两个低侧驱动器、两个高侧驱动器或一个半桥驱动器。输入侧通过一个 3kVRMS 隔离栅与两个输出驱动器相隔离,其共模瞬态抗扰度 (CMTI) 的最小值为 125V/ns。

保护功能包括:电阻器可编程死区时间、同时关闭两个输出的禁用功能以及可抑制短于 5ns 的输入瞬态的集成抗尖峰脉冲滤波器。所有电源都有 UVLO 保护。

凭借所有这些高级特性, UCC21331器件能够在各种各样的电源应用中实现高效率、高电源密度和稳健性。

器件信息
器件型号 封装(1) 建议的VDD 电源最小值
UCC21331CDR D (SOIC 16) 13.5V
有关所有可用封装,请参阅节 13
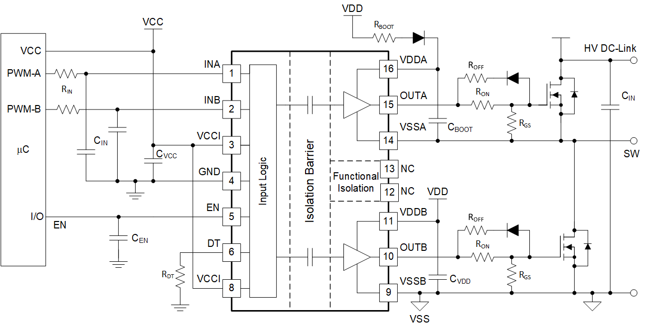
UCC21331 典型应用原理图典型应用原理图