SLUS871D January   2009  – December 2016 UC1846-SP

PRODUCTION DATA.  

  1. Features
  2. Applications
  3. Description
  4. Revision History
  5. Pin Configuration and Functions
  6. Specifications
    1. 6.1 Absolute Maximum Ratings
    2. 6.2 ESD Ratings
    3. 6.3 Recommended Operating Conditions
    4. 6.4 Thermal Information
    5. 6.5 Electrical Characteristics
    6. 6.6 Typical Characteristics
  7. Detailed Description
    1. 7.1 Overview
    2. 7.2 Functional Block Diagram
    3. 7.3 Feature Description
      1. 7.3.1  Reference
      2. 7.3.2  Oscillator
      3. 7.3.3  Slope Compensation
      4. 7.3.4  Error Amplifier
      5. 7.3.5  Current Sense Amplifier
      6. 7.3.6  Current Limit
      7. 7.3.7  Shutdown
      8. 7.3.8  Output Section
      9. 7.3.9  Undervoltage Lockout
      10. 7.3.10 Soft-Start
    4. 7.4 Device Functional Modes
      1. 7.4.1 Operation With VIN < 8 V (Minimum VIN)
      2. 7.4.2 Synchronization
      3. 7.4.3 Parallel Operation
  8. Application and Implementation
    1. 8.1 Application Information
    2. 8.2 Typical Applications
      1. 8.2.1 Oscillator Circuit Application
        1. 8.2.1.1 Design Requirements
        2. 8.2.1.2 Detailed Design Procedure
          1. 8.2.1.2.1 Input Capacitor Selection
          2. 8.2.1.2.2 Output Capacitor Selection
          3. 8.2.1.2.3 Output Inductor Selection
          4. 8.2.1.2.4 Switching Frequency
        3. 8.2.1.3 Application Curves
      2. 8.2.2 Parallel Operation
        1. 8.2.2.1 Design Requirements
        2. 8.2.2.2 Detailed Design Procedure
      3. 8.2.3 Soft-Start and Shutdown/Restart Functions Application
      4. 8.2.4 Open-Loop Test Circuit Application
  9. Power Supply Recommendations
  10. 10Layout
    1. 10.1 Layout Guidelines
    2. 10.2 Layout Example
  11. 11Device and Documentation Support
    1. 11.1 Receiving Notification of Documentation Updates
    2. 11.2 Community Resources
    3. 11.3 Trademarks
    4. 11.4 Electrostatic Discharge Caution
    5. 11.5 Glossary
  12. 12Mechanical, Packaging, and Orderable Information

封装选项

机械数据 (封装 | 引脚)
散热焊盘机械数据 (封装 | 引脚)
订购信息

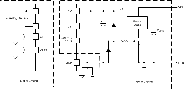
Layout

Layout Guidelines

Always try to use a low EMI inductor with a ferrite type closed core. Some examples would be toroid and encased E core inductors. Open core can be used if they have low EMI characteristics and are located a bit more away from the low power traces and components. Make the poles perpendicular to the PCB as well if using an open core. Stick cores usually emit the most unwanted noise.

Each output driver of these devices is capable of 2-A peak currents. Careful layout is essential for correct operation of the chip. A ground plane must be employed. A unique section of the ground plane must be designated for high di/dt currents associated with the output stages. Power ground can be separated from the rest of the ground plane and connected at a single point, although this is not necessary if the high di/dt paths are well understood and accounted for. VIN should be bypassed directly to power ground with a good high frequency capacitor. The sources of the power MOSFET should connect to power ground as should the return connection for input power to the system and the bulk input capacitor. The output should be clamped with a high current Schottky diode to both VIN and GND. Nothing else should be connected to power ground.

VREF should be bypassed directly to the signal portion of the ground plane with a good high frequency capacitor. Low ESR/ESL ceramic 1-μF capacitors are recommended for both VIN and VREF. All analog circuitry should likewise be bypassed to the signal ground plane.

Layout Example

UC1846-SP layout_sbos871.gif Figure 16. Layout Recommendation