ZHCSDP0A May   2015  – February 2019 UC1845A-SP

PRODUCTION DATA.  

  1. 特性
  2. 应用
  3. 说明
    1.     Device Images
      1.      简化电路原理图
      2.      VREF 辐射漂移曲线
  4. 修订历史记录
  5. Device Comparison Table
  6. Pin Configuration and Functions
    1.     Pin Functions
  7. Specifications
    1. 7.1 Absolute Maximum Ratings
    2. 7.2 ESD Ratings
    3. 7.3 Recommended Operating Conditions
    4. 7.4 Thermal Information
    5. 7.5 Electrical Characteristics
    6. 7.6 Typical Characteristics
  8. Detailed Description
    1. 8.1 Overview
    2. 8.2 Functional Block Diagram
    3. 8.3 Feature Description
      1. 8.3.1 UVLO
      2. 8.3.2 Reference
      3. 8.3.3 Totem-Pole Output
    4. 8.4 Device Functional Modes
  9. Application and Implementation
    1. 9.1 Application Information
    2. 9.2 Typical Application
      1. 9.2.1 Design Requirements
      2. 9.2.2 Detailed Design Procedure
        1. 9.2.2.1 Oscillator
        2. 9.2.2.2 Current Sensing and Limiting
        3. 9.2.2.3 Error Amplifier
      3. 9.2.3 Application Curves
  10. 10Power Supply Recommendations
  11. 11Layout
    1. 11.1 Layout Guidelines
      1. 11.1.1 Feedback Traces
      2. 11.1.2 Input/Output Capacitors
      3. 11.1.3 Compensation Components
      4. 11.1.4 Traces and Ground Planes
    2. 11.2 Layout Example
  12. 12器件和文档支持
    1. 12.1 接收文档更新通知
    2. 12.2 社区资源
    3. 12.3 商标
    4. 12.4 静电放电警告
    5. 12.5 术语表
  13. 13机械、封装和可订购信息

封装选项

机械数据 (封装 | 引脚)
散热焊盘机械数据 (封装 | 引脚)
订购信息

Feature Description

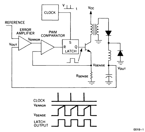
UC1845A-SP is a current mode controller, used to support various topologies such as forward, flyback, buck, boost and using an external interface circuit will also support half-bridge, full-bridge, and push-pull configurations.

Figure 2 shows the two-loop current-mode control system in a typical buck regulator application. A clock signal initiates power pulses at a fixed frequency. The termination of each pulse occurs when an analog of the inductor current reaches a threshold established by the error signal. In this way, the error signal actually controls peak inductor current. This contrasts with conventional schemes in which the error signal directly controls pulse width without regard to inductor current.

Several performance advantages result from the use of current-mode control. First, an input voltage feed-forward characteristic is achieved; that is, the control circuit instantaneously corrects for input voltage variations without using up any of the error amplifier’s dynamic range. Therefore, line regulation is excellent and the error amplifier can be dedicated to correcting for load variations exclusively.

UC1845A-SP two_loop_current_mode_LUSC14.gifFigure 2. Two-Loop Current-Mode Control System

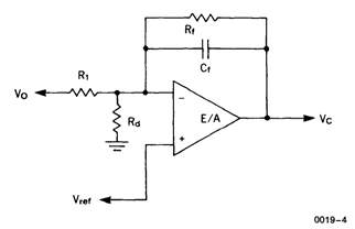
For converters in which inductor current is continuous, controlling peak current is nearly equivalent to controlling average current. Therefore, when such converters employ current-mode control, the inductor can be treated as an error-voltage-controlled-current-source for the purposes of small-signal analysis (see Figure 3). The two-pole control-to-output frequency response of these converters is reduced to a single-pole (filter capacitor in parallel with load) response. One result is that the error amplifier compensation can be designed to yield a stable closed-loop converter response with greater gain bandwidth than would be possible with pulse-width control, giving the supply improved small-signal dynamic response to changing loads. A second result is that the error amplifier compensation circuit becomes simpler, as shown in Figure 4.

Capacitor Ci and resistor Ri, in Figure 4(A), add a low-frequency zero, which cancels one of the two control-to-output poles of non-current-mode converters. For large signal load changes, in which converter response is limited by inductor slew rate, the error amplifier saturates while the inductor is catching up with the load. During this time, Ci charges to an abnormal level. When the inductor current reaches its required level, the voltage on Ci causes a corresponding error in supply output voltage. The recovery time is RizCi, which may be long. However, the compensation network of Figure 4(B) can be used where current-mode control has eliminated the inductor pole. Large-signal dynamic response is then greatly improved due to the absence of Ci.

Current limiting is greatly simplified with current-mode control. Pulse-by-pulse limiting is, of course, inherent in the control scheme. Furthermore, an upper limit on the peak current can be established by simply clamping the error voltage. Accurate current limiting allows optimization of magnetic and power semiconductor elements while ensuring reliable supply operation.

Finally, current-mode controlled power stages can be operated in parallel with equal current sharing. This opens the possibility of a modular approach to power supply design.

UC1845A-SP inductor_current_source_LUSC14.gifFigure 3. Inductor Looks Like a Current Source to Small Signals
UC1845A-SP reqd_error_amp_direct_LUSC14.gif
A. Direct duty cycle control
UC1845A-SP reqd_error_amp_current_LUSC14.gif
B. Current mode control
Figure 4. Required Error Amplifier Compensation for Continuous Inductor Current Designs