SLLSEV4 February   2017 TUSB319-Q1

PRODUCTION DATA.  

  1. Features
  2. Applications
  3. Description
  4. Revision History
  5. Pin Configuration and Functions
  6. Specifications
    1. 6.1 Absolute Maximum Ratings
    2. 6.2 ESD Ratings
    3. 6.3 Recommended Operating Conditions
    4. 6.4 Thermal Information
    5. 6.5 Electrical Characteristics
    6. 6.6 Switching Characteristics
  7. Detailed Description
    1. 7.1 Overview
      1. 7.1.1 Cables, Adapters, and Direct Connect Devices
        1. 7.1.1.1 USB Type-C Receptacles and Plugs
        2. 7.1.1.2 USB Type-C Cables
    2. 7.2 Functional Block Diagram
    3. 7.3 Feature Description
      1. 7.3.1 Downstream Facing Port (DFP) - Source
      2. 7.3.2 Type-C Current Mode
      3. 7.3.3 VBUS Detection
      4. 7.3.4 Cable Orientation
    4. 7.4 Device Functional Modes
      1. 7.4.1 Unattached Mode
      2. 7.4.2 Active Mode
  8. Application and Implementation
    1. 8.1 Application Information
    2. 8.2 Typical Application
      1. 8.2.1 DFP Mode
        1. 8.2.1.1 Design Requirements
        2. 8.2.1.2 Detailed Design Procedure
        3. 8.2.1.3 Application Curve
    3. 8.3 Initialization Set Up
  9. Power Supply Recommendations
  10. 10Layout
    1. 10.1 Layout Guidelines
    2. 10.2 Layout Example
  11. 11Device and Documentation Support
    1. 11.1 Receiving Notification of Documentation Updates
    2. 11.2 Community Resources
    3. 11.3 Trademarks
    4. 11.4 Electrostatic Discharge Caution
    5. 11.5 Glossary
  12. 12Mechanical, Packaging, and Orderable Information

封装选项

机械数据 (封装 | 引脚)
散热焊盘机械数据 (封装 | 引脚)
订购信息

Application and Implementation

NOTE

Information in the following applications sections is not part of the TI component specification, and TI does not warrant its accuracy or completeness. TI’s customers are responsible for determining suitability of components for their purposes. Customers should validate and test their design implementation to confirm system functionality.

Application Information

The TUSB319-Q1 device is a Type-C configuration channel logic and port controller. The TUSB319-Q1 device can detect when a Type-C device is attached, what type of device is attached, the orientation of the cable, and power capabilities, this power capabilities are sourcing only since the TUSB319-Q1 device can be used in a source application (DFP) only.

Typical Application

DFP Mode

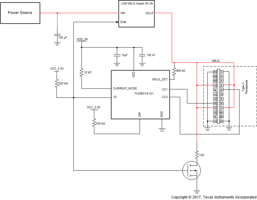
Figure 2 shows the TUSB319-Q1 on a DFP port with USB3 functionality.

TUSB319-Q1 Typ_application_sllsev4.gif Figure 2. DFP Mode Schematic

Design Requirements

For this design example, use the parameters listed in Table 4:

Table 4. Design Requirements for DFP Mode

DESIGN PARAMETER VALUE
VDD (3.8 V to 5.5 V) 5 V
Advertised Type-C Current (Default, 1.5 A, 3 A) 3 A

Detailed Design Procedure

The TUSB319-Q1 device supports a VDD in the range of 3.8 V to 5.5 V. In this particular case, VDD is set to 5 V. A 100-nF capacitor is placed near VDD.

The TUSB319-Q1 current advertisement is determined by the state of the CURRENT_MODE pin. In this particular example, 3 A advertisement is desired so the CURRENT_MODE pin is pulled high to VDD through 10-kΩ resistor.

The VBUS_DET pin must be connected through a 900-kΩ resistor to VBUS on the Type-C that is connected. This large resistor is required to protect the TUSB319-Q1 device from large VBUS voltage that is possible in present day systems. This resistor along with internal pulldown keeps the voltage observed by the TUSB319-Q1 device in the recommended range.

The USB2 specification requires the bulk capacitance on VBUS of at least 120 µF. In this particular case, a 150-µF capacitor was chosen.

TUSB319-Q1 does not provide VBUS discharge and requires an external solution either through switched resistor pull-down as shown in Figure 2 or elsewhere in the system.

Application Curve

TUSB319-Q1 DFP_appcurve_sllsen9_320.gif Figure 3. CC Detection

Initialization Set Up

The general power-up sequence for the TUSB319-Q1 device is as follows:

  1. System is powered off (device has no VDD).
  2. VDD ramps – POR circuit.
  3. The TUSB319-Q1 device enters unattached mode.
  4. The TUSB319-Q1 device monitors the CC pins.
  5. The TUSB319-Q1 device enters active mode when attach has been successfully detected.