ZHCSGN0A August 2017 – September 2017 TUSB214-Q1
PRODUCTION DATA.
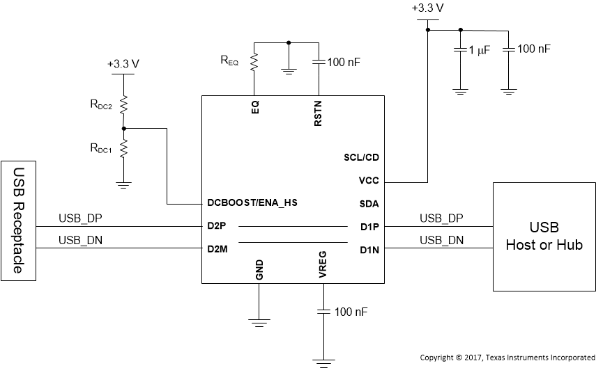
TUSB214-Q1 requires a valid reset signal as described in the power supply recommendations section. The capacitor at RSTN pin is not required if a microcontroller drives the RSTN pin according to recommendations.
VREG pin is the internal LDO output that requires a 0.1-μF external capacitor to GND to stabilize the core.
The ideal AC/DC Boost setting is dependent upon the signal chain loss characteristics of the target platform. The general recommendation is to start with AC Boost level 0, and then increment to AC Boost level 1, etc. when needed. Same applies to the DC boost setting where it is recommended to plan for the required pad to change boost settings.
In order for the TUSB214-Q1 to recognize any change to the AC or DC boost settings, the RSTN pin must be toggled. This is because the EQ and DC_BOOST pins are latched on power up and the pins are ignored thereafter.
Further D1P has to be shorted to D2P and D1M shorted to D2M on the board for correct functionality of the device.
Placement of the device is also dependent on the application goal. Table 4 summarizes our recommendations.
| PLATFORM GOAL | SUGGESTED TUSB214-Q1 PLACEMENT |
|---|---|
| Pass USB Near End Mask | Close to measurement point |
| Pass USB Far End Eye Mask | Close to USB PHY |
| Cascade multiple TUSB214-Q1 to improve device enumeration | Midway between each USB interconnect |
