SLLS372I March   2000  – March 2017 TUSB2036

PRODUCTION DATA.  

  1. Features
  2. Applications
  3. Description
  4. Revision History
  5. Description (Continued)
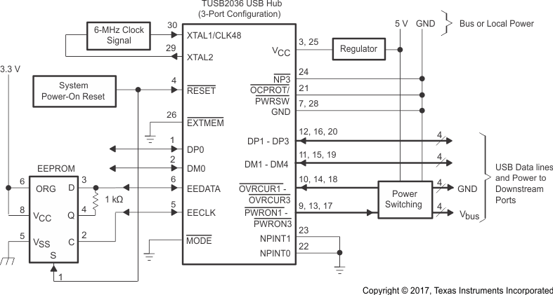
  6. Pin Configuration and Functions
  7. Specifications
    1. 7.1 Absolute Maximum Ratings
    2. 7.2 ESD Ratings
    3. 7.3 Recommended Operating Conditions
    4. 7.4 Thermal Information
    5. 7.5 Electrical Characteristics
    6. 7.6 Differential Driver Switching Characteristics (Full Speed Mode)
    7. 7.7 Differential Driver Switching Characteristics (Low Speed Mode)
    8. 7.8 Typical Characteristics
  8. Detailed Description
    1. 8.1 Overview
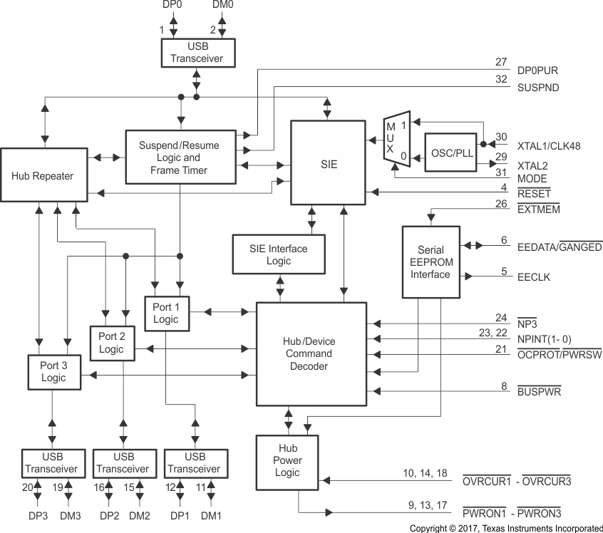
    2. 8.2 Functional Block Diagram
    3. 8.3 Feature Description
      1. 8.3.1 USB Power Management
      2. 8.3.2 Clock Generation
    4. 8.4 Device Functional Modes
      1. 8.4.1 2-3 Programmable Downstream Ports
      2. 8.4.2 Vendor ID and Product ID With External Serial EEPROM
    5. 8.5 Programming
      1. 8.5.1 Programming the EEPROM
  9. Application and Implementation
    1. 9.1 Application Information
    2. 9.2 Typical Application
      1. 9.2.1 Design Requirements
      2. 9.2.2 Detailed Design Procedure
      3. 9.2.3 Application Curve
  10. 10Power Supply Recommendations
    1. 10.1 TUSB2036 Power Supply
    2. 10.2 Downstream Port Power
  11. 11Layout
    1. 11.1 Layout Guidelines
      1. 11.1.1 Placement
      2. 11.1.2 Differential Pairs
      3. 11.1.3 Ground
    2. 11.2 Layout Example
  12. 12Device and Documentation Support
    1. 12.1 Receiving Notification of Documentation Updates
    2. 12.2 Community Resources
    3. 12.3 Trademarks
    4. 12.4 Electrostatic Discharge Caution
    5. 12.5 Glossary
  13. 13Mechanical, Packaging, and Orderable Information

封装选项

机械数据 (封装 | 引脚)
散热焊盘机械数据 (封装 | 引脚)
订购信息

Detailed Description

Overview

The TUSB2036 hub is a 3.3-V CMOS device that provides up to three downstream ports in compliance with the USB 2.0 specification. Because this device is implemented with a digital state machine instead of a microcontroller, no firmware programming is required. Fully-compliant USB transceivers are integrated into the ASIC for all upstream and downstream ports. The downstream ports support both full-speed and low-speed devices by automatically setting the slew rate according to the speed of the device attached to the ports.

Functional Block Diagram

TUSB2036 fbd_lls372.gif

Feature Description

USB Power Management

The TUSB2036 supports both bus-powered and self-powered modes. External power-management devices, such as the TPS2044, are required to control the 5-V power source switching (on/off) to the downstream ports and to detect an overcurrent condition from the downstream ports individually or ganged. Outputs from external power devices provide overcurrent inputs to the TUSB2036 OVRCUR pins in case of an overcurrent condition, the corresponding PWRON pins are disabled by the TUSB2036. In the ganged mode, all PWRON signals transition simultaneously, and any OVRCUR input can be used. In the nonganged mode, the PWRON outputs and OVRCUR inputs operate on a per-port basis.

Both bus-powered and self-powered hubs require overcurrent protection for all downstream ports. The two types of protection are individual-port management (individual-port basis) or ganged-port management (multiple-port basis). Individual-port management requires power-management devices for each individual downstream port, but adds robustness to the USB system because, in the event of an overcurrent condition, the USB host only powers down the port that has the condition. The ganged configuration uses fewer power management devices and thus has lower system costs, but in the event of an overcurrent condition on any of the downstream ports, all the ganged ports are disabled by the USB host.

Using a combination of the BUSPWR and EEDATA/GANGED inputs, the TUSB2036 supports four modes of power management: bus-powered hub with either individual-port power management or ganged-port power management, and the self-powered hub with either individual-port power management or ganged-port power management. Texas Instruments supplies the complete hub solution because we offer this TUSB2036 along with the power-management devices needed to implement a fully USB compliant system.

Clock Generation

The TUSB2036 provides the flexibility of using either a 6-MHz or a 48-MHz clock. The logic level of the MODE pin controls the selection of the clock source. When MODE is low, the output of the internal APLL circuitry is selected to drive the internal core of the chip. When MODE is high, the XTAL1 input is selected as the input clock source and the APLL circuitry is powered down and bypassed. The internal oscillator cell is also powered down while MODE is high. For 6-MHz operation, TUSB2036 requires a 6-MHz clock signal on XTAL1 pin (with XTAL2 for a crystal) from which its internal APLL circuitry generates a 48-MHz internal clock to sample the data from the upstream port. For 48-MHz operation, the clock cannot be generated with a crystal, using the XTAL2 output, since the internal oscillator cell only supports the fundamental frequency. If low-power suspend and resume are desired, a passive crystal or resonator must be used, although the hub supports the flexibility of using any device that generates a 6-MHz clock. Because most oscillators cannot be stopped while power is on, their use prohibits low-power suspend, which depends on disabling the clock. When the oscillator is used, by connecting its output to the XTAL1 pin and leaving the XTAL2 pin open, its TTL output level cannot exceed 3.6V. If a 6-MHz oscillator is used, it must be stopped at logic low whenever SUSPND is high. For crystal or resonator implementations, the XTAL1 pin is the input and the XTAL2 pin is used as the feedback path. A sample crystal tuning circuit is shown in Figure 5.

TUSB2036 crystun_lls413.gif

NOTE:

This figure assumes a 6-MHz fundamental crystal that is parallel loaded. The component values of C1, C2, and Rd are determined using a crystal from Fox Electronics – part number HC49U-6.00MHz 30\50\0±70\20, which means ±30 ppm at 25°C and ±50 ppm from 0°C to 70°C. The characteristics for the crystal include a load capacitance (CL) of 20 pF, maximum shunt capacitance (Co) of 7 pF, and the maximum ESR of 50 Ω. In order to insure enough negative resistance, use C1 = C2 = 27 pF. The resistor Rd is used to trim the gain, and Rd = 1.5 kΩ is recommended.
Figure 5. Crystal Tuning Circuit

Device Functional Modes

2-3 Programmable Downstream Ports

The hub silicon can accurately reflect the system port configuration by the NP3 and NPINT1-0 pins. When NP3 is low, the hub is configured as a 3-port hub; when it is high, the hub is configured as a 2-port hub. The NPINT1-0 pins tell the hub silicon how many ports have permanently attached devices, according to Table 1.

Table 1. System Port Configuration

NPINT1-0 PORT AVAILABILITY HUB DESCRIPTOR
DEVICE REMOVABLE FIELD (7−0)
00 All ports are available through external USB connectors 00000000
01 Port 1 has a permanently attached device; ports 2 and 3 are externally available 00000010
10 Ports 1 and 2 have permanently attached devices; port 3 is externally available 00000110
11 All ports have permanently attached devices NP3 high: 00000110
NP3 low: 00001110
NPINT1-0 COMPOUND DEVICE OR NOT HUB DESCRIPTOR WITH HUB
CHARACTERISTICS FIELD BIT 2
00 Hub is not part of a compound device 0
01, 10, 11 Hub is part of a compound device 1

Vendor ID and Product ID With External Serial EEPROM

The EXTMEM (pin 26) enables or disables the optional EEPROM interface. When EXTMEM is high, the vendor and product IDs (VID and PID) use defaults, such that the message displayed during enumeration is General Purpose USB Hub. For this configuration, pin 6 functions as the GANGED input terminal and the EECLK (pin 5) is unused. If custom VID and PID descriptors are desired, the EXTMEM must be tied low (EXTMEM = 0) and a SGS Thompson M93C46 EEPROM, or equivalent, stores the programmable VID, PID, and GANGED values. For this configuration, pins 5 and 6 function as the EEPROM interface signals with pin 5 as EECLK and pin 6 as EEDATA, respectively. A block diagram example of how to connect the external EEPROM if a custom product ID and vendor ID are desired is shown in Figure 6.

TUSB2036 usb_typ_app_lls372.gif Figure 6. TUSB2036 USB Hub With External EEPROM

Programming

Programming the EEPROM

An SGS Thompson M93C46 EEPROM, or equivalent, stores the programmable VID and PID. When the EEPROM interface is enabled (EXTMEM = 0), the EECLK and EEDATA are internally pulled down (100 μA) inside the TUSB2036. The internal pulldowns are disabled when the EEPROM interface is disabled (EXTMEM = 1).

The EEPROM is programmed with the three 16-bit locations as shown in Table 2. Connecting pin 6 of the EEPROM high (ORG = 1) organizes the EEPROM memory into 64×16-bit words.

Table 2. EEPROM Memory Map

ADDRESS D15 D14 D13 D12–D8 D7–D0
00000 0 GANGED 00000 00000 00000000
00001 VID High-byte VID Low-byte
00010 PID High-byte PID Low-byte
XXXXXXXX

The D and Q signals of the EEPROM must be tied together using a 1-kΩ resistor with the common I/O operations forming a single-wire bus. After system power-on reset, the TUSB2036 performs a one-time access read operation from the EEPROM if the EXTMEM pin is pulled low and the chip select(s) of the EEPROM is connected to the system power-on reset. Initially, the EEDATA pin is driven by the TUSB2036 to send a start bit (1) which is followed by the read instruction (10) and the starting-word address (00000). Once the read instruction is received, the instruction and address are decoded by the EEPROM, which then sends the data to the output shift register. At this point, the hub stops driving the EEDATA pin and the EEPROM starts driving. A dummy (0) bit is then output and the first three 16-bit words in the EEPROM are output with the most significant bit (MSB) first.

The output data changes are triggered by the rising edge of the clock provided by the TUSB2036 on the EECLK pin. The SGS-Thompson M936C46 EEPROM is recommended because it advances to the next memory location by automatically incrementing the address internally. Any EEPROM used must have the automatic internal address advance function. After reading the three words of data from the EEPROM, the TUSB2036 puts the EEPROM interface into a high-impedance condition (pulled down internally) to allow other logic to share the EEPROM. The EEPROM read operation is summarized in Figure 7. For more details on EEPROM operation, refer to SGS-Thompson Microelectronics M93C46 Serial Microwire Bus EEPROM data sheet.

TUSB2036 eeprom_lls413.gif Figure 7. EEPROM Read Operation Timing Diagram