ZHCSF59A October   2014  – July 2016 TS5A22364-Q1

PRODUCTION DATA.  

  1. 特性
  2. 应用
  3. 说明
  4. 修订历史记录
  5. Pin Configuration and Functions
  6. Specifications
    1. 6.1 Absolute Maximum Ratings
    2. 6.2 ESD Ratings
    3. 6.3 Recommended Operating Conditions
    4. 6.4 Thermal Information
    5. 6.5 Electrical Characteristics—2.5-V Supply
    6. 6.6 Electrical Characteristics—3.3-V Supply
    7. 6.7 Electrical Characteristics—5-V Supply
    8. 6.8 Typical Characteristics
  7. Parameter Measurement Information
  8. Detailed Description
    1. 8.1 Overview
    2. 8.2 Functional Block Diagram
    3. 8.3 Feature Description
      1. 8.3.1 Click-and-Pop Reduction
    4. 8.4 Device Functional Modes
  9. Application and Implementation
    1. 9.1 Application Information
      1. 9.1.1 Negative Signal Swing Capability
    2. 9.2 Typical Application
      1. 9.2.1 Design Requirements
      2. 9.2.2 Detailed Design Procedure
      3. 9.2.3 Application Curve
  10. 10Power Supply Recommendations
  11. 11Layout
    1. 11.1 Layout Guidelines
    2. 11.2 Layout Example
  12. 12器件和文档支持
    1. 12.1 接收文档更新通知
    2. 12.2 社区资源
    3. 12.3 商标
    4. 12.4 静电放电警告
  13. 13机械、封装和可订购信息

封装选项

机械数据 (封装 | 引脚)
散热焊盘机械数据 (封装 | 引脚)
订购信息

7 Parameter Measurement Information

TS5A22364-Q1 onresist_SCDS361.gif Figure 14. On-State Resistance (Ron)
TS5A22364-Q1 offleak_SCDS361.gif Figure 15. Off-State Leakage Current (ICOM(OFF), INO(OFF))
TS5A22364-Q1 onleak_SCDS361_.gif Figure 16. On-State Leakage Current
(ICOM(ON), INO(ON))
TS5A22364-Q1 capacitance_SCDS361_.gif Figure 17. Capacitance
(CI, CCOM(OFF), CCOM(ON), CNO(OFF), CNO(ON))
TS5A22364-Q1 ton_toff_SCDS361.gif
A. All input pulses are supplied by generators having the following characteristics: PRR ≤ 10 MHz, ZO = 50 Ω, tr < 5 ns,
tf < 5 ns.
B. CL includes probe and jig capacitance.
Figure 18. Turnon (tON) and Turnoff time (tOFF)
TS5A22364-Q1 tbbm_64_SCDS361.gif
A. CL includes probe and jig capacitance.
B. All input pulses are supplied by generators having the following characteristics: PRR ≤ 10 MHz, ZO = 50 Ω, tr < 5 ns,
tf < 5 ns.
Figure 19. Break-Before-Make Time (tBBM)
TS5A22364-Q1 bandwidth_SCDS361_.gif Figure 20. Bandwidth (BW)
TS5A22364-Q1 offiso_SCDS361_.gif Figure 21. Off Isolation (OISO)
TS5A22364-Q1 xtalk_SCDS361.gif Figure 22. Crosstalk (XTALK)
TS5A22364-Q1 chargeinjection_SCDS361.gif
A. All input pulses are supplied by generators having the following characteristics: PRR ≤ 10 MHz, ZO = 50 Ω, tr < 5 ns,
tf < 5 ns.
B. CL includes probe and jig capacitance.
Figure 23. Charge Injection (QC)
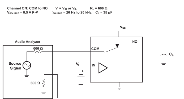
TS5A22364-Q1 thd_SCDS361.gif
A. CL includes probe and jig capacitance.
Figure 24. Total Harmonic Distortion (THD)