ZHCS141E August   2011  – Oct 2019 TS3DS10224

PRODUCTION DATA.  

  1. 特性
  2. 应用
  3. 说明
    1.     Device Images
      1.      功能方框图
  4. 修订历史记录
  5. Pin Configuration and Functions
    1.     Pin Functions
  6. Specifications
    1. 6.1  Absolute Maximum Ratings
    2. 6.2  ESD Ratings
    3. 6.3  Recommended Operating Conditions
    4. 6.4  Thermal Information
    5. 6.5  Electrical Characteristics: Differential 1:4 or 2‑Channel 1:2 Configurations
    6. 6.6  Electrical Characteristics: Fan-Out 1:2 Configurations
    7. 6.7  Switching Characteristics: Differential 1:4 or 2‑Channel 1:2 Configurations
    8. 6.8  Switching Characteristics: Fan-Out 1:2 Configurations
    9. 6.9  Dynamic Characteristics: Differential 1:4 or 2‑Channel 1:2 Configurations
    10. 6.10 Dynamic Characteristics: Fan-Out 1:2 Configurations
    11. 6.11 Typical Characteristics
      1. 6.11.1 Single-Channel 1:4 or Dual-Channel 1:2 Configurations
      2. 6.11.2 Fan-Out 1:2 Configurations
  7. Parameter Measurement Information
  8. Detailed Description
    1. 8.1 Overview
    2. 8.2 Functional Block Diagram
    3. 8.3 Feature Description
      1. 8.3.1 Fail-Safe Protection
    4. 8.4 Device Functional Modes
      1. 8.4.1 Enable and Disable
      2. 8.4.2 Differential Crosspoint Switch
      3. 8.4.3 2-Channel 1:2 Mux
      4. 8.4.4 1-Channel 1:4 Mux
      5. 8.4.5 Fan-Out 1:2 Configuration
  9. Application and Implementation
    1. 9.1 Application Information
    2. 9.2 Typical Applications
      1. 9.2.1 1-Channel Differential 1:4 Mux
        1. 9.2.1.1 Design Requirements
        2. 9.2.1.2 Detailed Design Procedure
        3. 9.2.1.3 Application Curves
      2. 9.2.2 2-Channel Differential Crosspoint Switch
        1. 9.2.2.1 Design Requirements
      3. 9.2.3 Fan-Out Switch
        1. 9.2.3.1 Design Requirements
      4. 9.2.4 2-Channel Differential 1:2 SPDT Switch
  10. 10Power Supply Recommendations
  11. 11Layout
    1. 11.1 Layout Guidelines
    2. 11.2 Layout Example
  12. 12器件和文档支持
    1. 12.1 文档支持
      1. 12.1.1 相关文档
    2. 12.2 接收文档更新通知
    3. 12.3 社区资源
    4. 12.4 商标
    5. 12.5 静电放电警告
    6. 12.6 Glossary
  13. 13机械、封装和可订购信息

封装选项

请参考 PDF 数据表获取器件具体的封装图。

机械数据 (封装 | 引脚)
  • RUK|20
散热焊盘机械数据 (封装 | 引脚)
订购信息

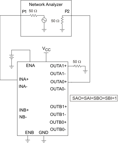
Parameter Measurement Information

TS3DS10224 tst_wf_cir_cds318.gifFigure 9. Test Circuit and Voltage Waveforms
TS3DS10224 tst2_wf_cir_cds318.gifFigure 10. Test Circuit and Voltage Waveforms
TS3DS10224 f_res_BW_cds318.gifFigure 11. Frequency Response (BW)
TS3DS10224 crosstalk_cds318.gifFigure 13. Crosstalk (XTALK)
TS3DS10224 sch_offiso_cds318.gifFigure 12. Off Isolation (OISO)