SCDS247B October   2008  – February 2016 TS12A44513 , TS12A44514 , TS12A44515

PRODUCTION DATA.  

  1. Features
  2. Applications
  3. Description
  4. Revision History
  5. Pin Configuration and Functions
  6. Specifications
    1. 6.1 Absolute Maximum Ratings
    2. 6.2 ESD Ratings
    3. 6.3 Recommended Operating Conditions
    4. 6.4 Thermal Information
    5. 6.5 Electrical Characteristics for 5-V Supply
    6. 6.6 Electrical Characteristics for 12-V Supply
    7. 6.7 Electrical Characteristics for 3-V Supply
    8. 6.8 Typical Characteristics
  7. Detailed Description
    1. 7.1 Overview
    2. 7.2 Functional Block Diagram
    3. 7.3 Feature Description
    4. 7.4 Device Functional Modes
  8. Application and Implementation
    1. 8.1 Application Information
      1. 8.1.1 Logic-Level Thresholds
    2. 8.2 Typical Application
      1. 8.2.1 Design Requirements
      2. 8.2.2 Detailed Design Procedure
      3. 8.2.3 Application Curve
  9. Power Supply Recommendations
  10. 10Layout
    1. 10.1 Layout Guidelines
    2. 10.2 Layout Example
  11. 11Device and Documentation Support
    1. 11.1 Related Links
    2. 11.2 Trademarks
    3. 11.3 Electrostatic Discharge Caution
    4. 11.4 Glossary
  12. 12Mechanical, Packaging, and Orderable Information

封装选项

机械数据 (封装 | 引脚)
散热焊盘机械数据 (封装 | 引脚)
订购信息

8 Application and Implementation

NOTE

Information in the following applications sections is not part of the TI component specification, and TI does not warrant its accuracy or completeness. TI’s customers are responsible for determining suitability of components for their purposes. Customers should validate and test their design implementation to confirm system functionality.

8.1 Application Information

The switches are bidirectional, so the NO, NC, and COM pins can be used as either inputs or outputs.

8.1.1 Logic-Level Thresholds

The logic-level thresholds are CMOS/TTL compatible when VCC is 5 V. As VCC is raised, the level threshold increases slightly. When VCC reaches 12 V, the level threshold is about 3 V – above the TTL-specified high-level minimum of 2.8 V, but still compatible with CMOS outputs.

CAUTION

Do not connect the TS12A44513/TS12A44514/MAS4515 VCC to 3 V and then connect the logic-level pins to logic-level signals that operate from 5-V supply. Output levels can exceed 3 V and violate the absolute maximum ratings, damaging the part and/or external circuits.

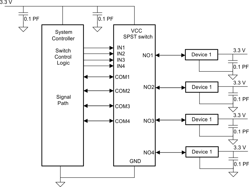
8.2 Typical Application

TS12A44513 TS12A44514 TS12A44515 typicalapplicationts12a44513.gif Figure 9. Typical Application Schematic

8.2.1 Design Requirements

Ensure that all of the signals passing through the switch are with in the specified ranges to ensure proper performance.

Table 2. Design Parameters

MIN MAX UNIT
VCC 0 12 V
VNC, VNO, VCOM, VIN 0 VCC V

8.2.2 Detailed Design Procedure

The TS12A4451x can be properly operated without any external components. However, it is recommended that unused pins be connected to ground through a 50-Ω resistor to prevent signal reflections back into the device. It is also recommended that the digital control pins (INX) be pulled up to VCC or down to GND to avoid undesired switch positions that could result from the floating pin.

8.2.3 Application Curve

TS12A44513 TS12A44514 TS12A44515 g_ron_vcom_ta25_cds247.gif Figure 10. ON-State Resistance, RON vs Analog Signal, VCOM