ZHCSWP3A June   2007  – July 2024 TRS213

PRODUCTION DATA  

  1.   1
  2. 特性
  3. 应用
  4. 说明
  5. Pin Configuration and Functions
  6. Specifications
    1. 5.1  Absolute Maximum Ratings
    2. 5.2  Recommended Operating Conditions
    3. 5.3  Thermal Information
    4. 5.4  Electrical Characteristics
    5. 5.5  Electrical Characteristics, Driver
    6. 5.6  Switching Characteristics, Driver
    7. 5.7  ESD Protection, Driver
    8. 5.8  Electrical Characteristics, Receiver
    9. 5.9  Switching Characteristics, Receiver
    10. 5.10 ESD Protection, Receiver
  7. Parameter Measurement Information
  8. Functional Modes
  9. Application and Implementation
    1. 8.1 Typical Application
  10. Device and Documentation Support
    1. 9.1 接收文档更新通知
    2. 9.2 支持资源
    3. 9.3 商标
    4. 9.4 静电放电警告
    5. 9.5 术语表
  11. 10Revision History
  12. 11Mechanical, Packaging, and Orderable Information

封装选项

机械数据 (封装 | 引脚)
散热焊盘机械数据 (封装 | 引脚)
订购信息

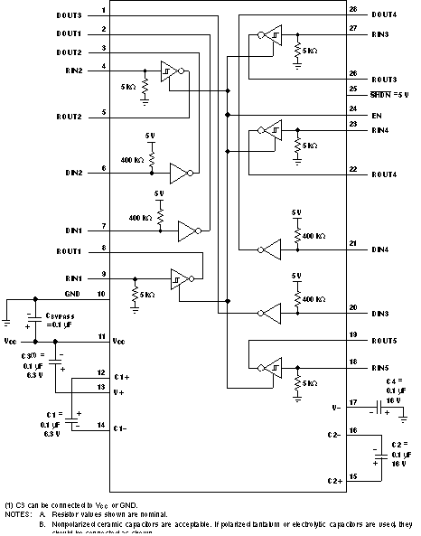
Typical Application

TRS213 Typical
                    Operating Circuit and Capacitor Values Figure 8-1 Typical Operating Circuit and Capacitor Values