ZHCSHN0A February   2018  – April 2018 TPSM84424

PRODUCTION DATA.  

  1. 特性
  2. 应用
  3. 说明
    1.     Device Images
      1.      简化原理图
      2.      瞬态响应
  4. 修订历史记录
  5. Pin Configuration and Functions
    1.     Pin Functions
  6. Specifications
    1. 6.1 Absolute Maximum Ratings
    2. 6.2 ESD Ratings
    3. 6.3 Recommended Operating Conditions
    4. 6.4 Thermal Information
    5. 6.5 Electrical Characteristics
    6. 6.6 Switching Characteristics
    7. 6.7 Typical Characteristics (VIN = 12 V)
    8. 6.8 Typical Characteristics (VIN = 5 V)
  7. Detailed Description
    1. 7.1 Overview
    2. 7.2 Functional Block Diagram
    3. 7.3 Feature Description
      1. 7.3.1  Adjusting the Output Voltage
      2. 7.3.2  Switching Frequency (RT)
      3. 7.3.3  Synchronization (CLK)
      4. 7.3.4  Output On/Off Enable (EN)
      5. 7.3.5  Input Capacitor Selection
      6. 7.3.6  Output Capacitor Selection
      7. 7.3.7  TurboTrans (TT)
        1. 7.3.7.1 Low-ESR Output Capacitors
        2. 7.3.7.2 Transient Response
          1. 7.3.7.2.1 Transient Waveforms (VIN = 12 V)
      8. 7.3.8  Undervoltage Lockout (UVLO)
      9. 7.3.9  Soft Start (SS/TR)
      10. 7.3.10 Sequencing (SS/TR)
      11. 7.3.11 Power Good (PGOOD)
      12. 7.3.12 Safe Start-up into Pre-Biased Outputs
      13. 7.3.13 Overcurrent Protection
      14. 7.3.14 Thermal Shutdown
    4. 7.4 Device Functional Modes
      1. 7.4.1 Active Mode
      2. 7.4.2 Shutdown Mode
  8. Application and Implementation
    1. 8.1 Application Information
    2. 8.2 Typical Application
      1. 8.2.1 Design Requirements
      2. 8.2.2 Detailed Design Procedure
        1. 8.2.2.1 Custom Design With WEBENCH® Tools
        2. 8.2.2.2 Output Voltage Setpoint
        3. 8.2.2.3 Setting the Switching Frequency
        4. 8.2.2.4 Input Capacitors
        5. 8.2.2.5 Output Capacitors
        6. 8.2.2.6 TurboTrans Resistor
        7. 8.2.2.7 Application Waveforms
  9. Power Supply Recommendations
  10. 10Layout
    1. 10.1 Layout Guidelines
    2. 10.2 Layout Examples
    3. 10.3 EMI
      1. 10.3.1 EMI Plots
    4. 10.4 Package Specifications
  11. 11器件和文档支持
    1. 11.1 器件支持
      1. 11.1.1 第三方产品免责声明
    2. 11.2 开发支持
      1. 11.2.1 使用 WEBENCH® 工具创建定制设计
    3. 11.3 接收文档更新通知
    4. 11.4 社区资源
    5. 11.5 商标
    6. 11.6 静电放电警告
    7. 11.7 术语表
  12. 12机械、封装和可订购信息
    1. 12.1 Tape and Reel Information

封装选项

机械数据 (封装 | 引脚)
散热焊盘机械数据 (封装 | 引脚)
订购信息

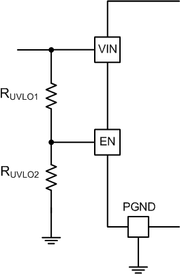
Undervoltage Lockout (UVLO)

The TPSM84424 implements internal UVLO circuitry on the VIN pin. The device is disabled when the VIN pin voltage falls below the internal VIN UVLO threshold. The internal VIN UVLO rising threshold is 4.1 V (typical) with a typical hysteresis of 200 mV.

Applications may require a higher UVLO threshold to prevent early turnon, for sequencing requirements, or to prevent input current draw at lower input voltages. An external resistor divider can be added to the EN pin to adjust the UVLO threshold higher. The external resistor divider can be configured as shown in Figure 20. Table 9 lists standard values for RUVLO1 and RUVLO2 to adjust the UVLO voltage higher.

TPSM84424 UVLOresistors.gifFigure 20. Adjustable UVLO

Table 9. Standard Resistor Values for Adjusting UVLO

VIN UVLO (V) 4.5 5 6 7 8 9 10 11 12
RUVLO1 (kΩ) 68.1 68.1 68.1 68.1 68.1 68.1 68.1 68.1 68.1
RUVLO2 (kΩ) 24.3 21.5 16.9 14 12.1 10.5 9.31 8.45 7.50
Hysteresis (mV) 385 400 430 465 500 530 565 600 640