ZHCSLC6B May   2020  – January 2022 TPS92200

PRODUCTION DATA  

  1. 特性
  2. 应用
  3. 说明
  4. Revision History
  5. Pin Configuration and Functions
  6. Specifications
    1. 6.1 Absolute Maximum Ratings
    2. 6.2 ESD Ratings
    3. 6.3 Recommended Operating Conditions
    4. 6.4 Thermal Information
    5. 6.5 Electrical Characteristics
    6. 6.6 Timing Requirements
    7.     Switching Characteristics
    8. 6.7 Typical Characteristics
  7. Detailed Description
    1. 7.1 Overview
    2. 7.2 Functional Block Diagram
    3. 7.3 Feature Description
      1. 7.3.1 Peak-Current-Mode PWM Control
      2. 7.3.2 Setting LED Current
      3. 7.3.3 Internal Soft Start
      4. 7.3.4 Input Undervoltage Lockout
      5. 7.3.5 Bootstrap Regulator
      6. 7.3.6 Maximum Duty Cycle
      7. 7.3.7 Overcurrent Protection
        1. 7.3.7.1 High-Side MOSFET Overcurrent Protection
        2. 7.3.7.2 Low-Side MOSFET Sourcing Overcurrent Protection
        3. 7.3.7.3 Low-Side MOSFET Sinking Overcurrent Protection
      8. 7.3.8 Fault Protection
        1. 7.3.8.1 LED Open-Load Protection
        2. 7.3.8.2 LED+ and LED– Short Circuit Protection
        3. 7.3.8.3 LED+ Short Circuit to GND Protection
        4. 7.3.8.4 Sense-Resistor Open-Load Protection
        5. 7.3.8.5 Sense Resistor Short Circuit-to-GND Protection
        6. 7.3.8.6 Overvoltage Protection
        7. 7.3.8.7 Thermal Shutdown
    4. 7.4 Device Functional Modes
      1. 7.4.1 Enable and Disable the Device
      2. 7.4.2 TPS92200D1 PWM Dimming
      3. 7.4.3 TPS92200D1 Analog Dimming
      4. 7.4.4 TPS92200D2 Analog Dimming
  8. Application and Implementation
    1. 8.1 Application Information
    2. 8.2 Typical Application
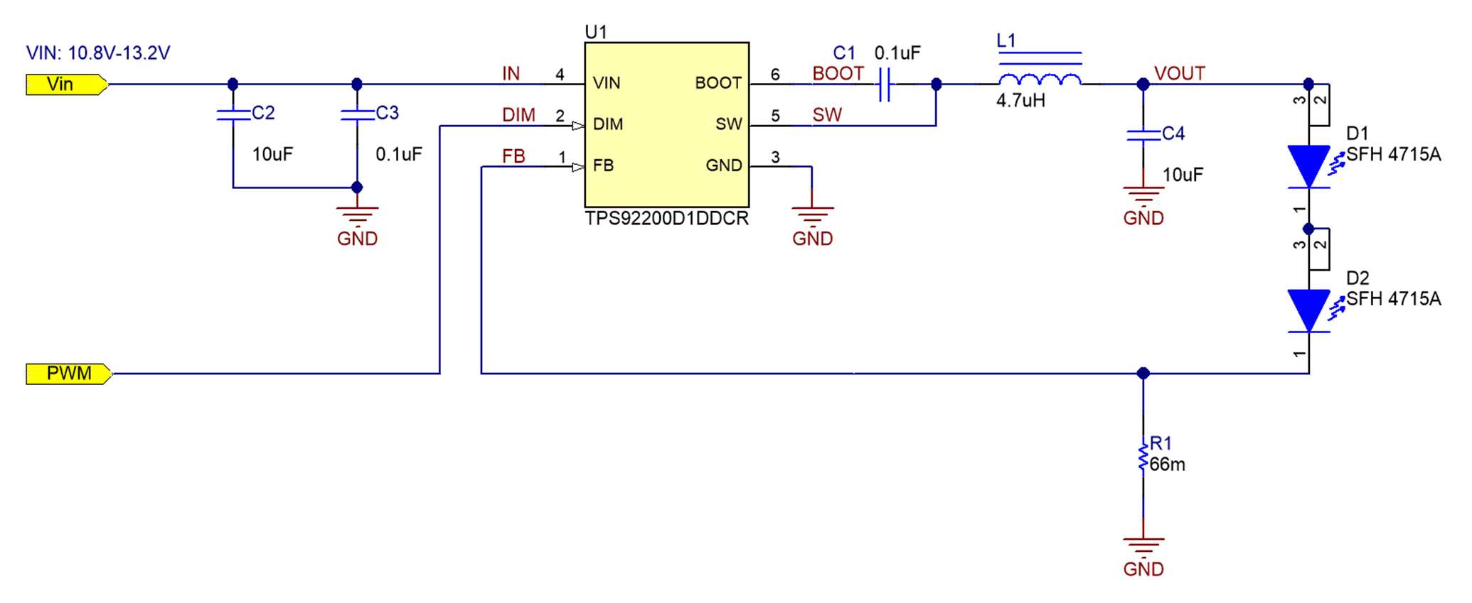
      1. 8.2.1 TPS92200D1 12-V Input, 1.5-A, 2-Piece IR LED Driver With Analog Dimming
        1. 8.2.1.1 Design Requirements
        2. 8.2.1.2 Detailed Design Procedure
          1. 8.2.1.2.1 Inductor Selection
          2. 8.2.1.2.2 Input Capacitor Selection
          3. 8.2.1.2.3 Output Capacitor Selection
            1. 8.2.1.2.3.1 Sense Resistor Selection
              1. 8.2.1.2.3.1.1 Other External Components Selection
        3. 8.2.1.3 Application Curves
      2. 8.2.2 TPS92200D1 24-V Input, 1-A, 6-Piece WLED Driver With PWM Dimming
        1. 8.2.2.1 Design Requirements
        2. 8.2.2.2 Detailed Design Procedure
          1. 8.2.2.2.1 Inductor Selection
          2. 8.2.2.2.2 Input Capacitor Selection
          3. 8.2.2.2.3 Output Capacitor Selection
            1. 8.2.2.2.3.1 Sense Resistor Selection
              1. 8.2.2.2.3.1.1 Other External Components Selection
        3. 8.2.2.3 Application Curves
      3. 8.2.3 5-V Input, 1-A, 1-Piece IR LED Driver With TPS92200D2
        1. 8.2.3.1 Design Requirements
        2. 8.2.3.2 Detailed Design Procedure
          1. 8.2.3.2.1 Inductor Selection
          2. 8.2.3.2.2 Input Capacitor Selection
          3. 8.2.3.2.3 Output Capacitor Selection
            1. 8.2.3.2.3.1 Sense Resistor Selection
              1. 8.2.3.2.3.1.1 Other External Components Selection
        3. 8.2.3.3 Application Curves
  9. Power Supply Recommendations
  10. 10Layout
    1. 10.1 Layout Guidelines
    2. 10.2 Layout Example
  11. 11Device and Documentation Support
    1. 11.1 接收文档更新通知
    2. 11.2 支持资源
    3. 11.3 Trademarks
    4. 11.4 Electrostatic Discharge Caution
    5. 11.5 术语表
  12. 12Mechanical, Packaging, and Orderable Information

封装选项

机械数据 (封装 | 引脚)
散热焊盘机械数据 (封装 | 引脚)
订购信息

TPS92200D1 12-V Input, 1.5-A, 2-Piece IR LED Driver With Analog Dimming

GUID-3E675064-79D4-4F4E-BD42-9C7FDDCEF39C-low.gifFigure 8-1 12-VIN, 1.5-A, 2-piece IR LED, Analog Dimming Reference Design