SLVS720F June   2008  – November 2015

PRODUCTION DATA.  

  1. Features
  2. Applications
  3. Description
  4. Revision History
  5. Device Comparison Table
  6. Pin Configuration and Functions
  7. Specifications
    1. 7.1 Absolute Maximum Ratings
    2. 7.2 ESD Ratings
    3. 7.3 Recommended Operating Conditions
    4. 7.4 Thermal Information
    5. 7.5 Electrical Characteristics
    6. 7.6 Typical Characteristics
  8. Detailed Description
    1. 8.1 Overview
    2. 8.2 Functional Block Diagram
    3. 8.3 Feature Description
      1. 8.3.1 Adjustable Operation
      2. 8.3.2 Fixed Operation
      3. 8.3.3 Overload Recovery
      4. 8.3.4 Output Voltage Noise
      5. 8.3.5 Protection Features
    4. 8.4 Device Functional Modes
  9. Application and Implementation
    1. 9.1 Application Information
      1. 9.1.1 Output Capacitance and Transient Response
    2. 9.2 Typical Applications
      1. 9.2.1 Adjustable Output Operation
        1. 9.2.1.1 Design Requirements
        2. 9.2.1.2 Detailed Design Procedure
        3. 9.2.1.3 Application Curve
      2. 9.2.2 Paralleling Regulators for Higher Output Current
        1. 9.2.2.1 Design Requirements
        2. 9.2.2.2 Detailed Design Procedure
        3. 9.2.2.3 Application Curve
  10. 10Power Supply Recommendations
  11. 11Layout
    1. 11.1 Layout Guidelines
    2. 11.2 Layout Example
    3. 11.3 Thermal Considerations
      1. 11.3.1 Calculating Junction Temperature
  12. 12Device and Documentation Support
    1. 12.1 Related Links
    2. 12.2 Community Resources
    3. 12.3 Trademarks
    4. 12.4 Electrostatic Discharge Caution
    5. 12.5 Glossary
  13. 13Mechanical, Packaging, and Orderable Information

封装选项

机械数据 (封装 | 引脚)
散热焊盘机械数据 (封装 | 引脚)
订购信息

9 Application and Implementation

NOTE

Information in the following applications sections is not part of the TI component specification, and TI does not warrant its accuracy or completeness. TI’s customers are responsible for determining suitability of components for their purposes. Customers should validate and test their design implementation to confirm system functionality.

9.1 Application Information

This section highlights some design considerations for implementing this device in various applications.

9.1.1 Output Capacitance and Transient Response

The TPS7A45xx regulators are designed to be stable with a wide range of output capacitors. The ESR of the output capacitor affects stability, most notably with small capacitors. A minimum output capacitor of 10 μF with an ESR of 3 Ω or less is recommended to prevent oscillations. Larger values of output capacitance can decrease the peak deviations and provide improved transient response for larger load current changes. Bypass capacitors, used to decouple individual components powered by the TPS7A45xx, increase the effective output capacitor value.

Extra consideration must be given to the use of ceramic capacitors. Ceramic capacitors are manufactured with a variety of dielectrics, each with different behavior over temperature and applied voltage. The most common dielectrics used are Z5U, Y5V, X5R and X7R. The Z5U and Y5V dielectrics are good for providing high capacitances in a small package, but exhibit strong voltage and temperature coefficients. When used with a 5-V regulator, a 10-μF Y5V capacitor can exhibit an effective value as low as 1 μF to 2 μF over the operating temperature range. The X5R and X7R dielectrics result in more stable characteristics and are more suitable for use as the output capacitor. The X7R type has better stability across temperature, while the X5R is less expensive and is available in higher values.

Voltage and temperature coefficients are not the only sources of problems. Some ceramic capacitors have a piezoelectric response. A piezoelectric device generates voltage across its terminals due to mechanical stress, similar to the way a piezoelectric accelerometer or microphone works. For a ceramic capacitor, the stress can be induced by vibrations in the system or thermal transients.

9.2 Typical Applications

9.2.1 Adjustable Output Operation

TPS7A4501 TPS7A4515 TPS7A4518 TPS7A4525 TPS7A4533 adjoutputoperation1.gif

NOTE:

All capacitors are ceramic.
Figure 33. Adjustable Output Voltage Operation

9.2.1.1 Design Requirements

Table 2 shows the design requirements.

Table 2. Design Parameters

DESIGN PARAMETER EXAMPLE VALUE
Input voltage (VIN) 5.0 V
Output voltage (VOUT) 2.5 V
Output current (IOUT) 0 to 1 A
Load regulation 1%

9.2.1.2 Detailed Design Procedure

The TPS7A4501 has an adjustable output voltage range of 1.21 to 20 V. The output voltage is set by the ratio of two external resistors R1 and R2 as shown in Figure 33. The device maintains the voltage at the ADJ pin at 1.21 V referenced to ground. The current in R1 is then equal to (1.21 V/R1), and the current in R2 is the current in R1 plus the ADJ pin bias current. The ADJ pin bias current, 3 µA at 25°C, flows through R2 into the ADJ pin. The output voltage can be calculated using Equation 5.

Equation 5. TPS7A4501 TPS7A4515 TPS7A4518 TPS7A4525 TPS7A4533 equationxx.gif

The value of R1 should be less than 4.17 kΩ to minimize errors in the output voltage caused by the ADJ pin bias current. Note that in shutdown the output is turned off, and the divider current is zero. For an output voltage of 2.50 V, R1 will be set to 4.0 kΩ. R2 is then found to be 4.22 kΩ using the equation above.

Equation 6. TPS7A4501 TPS7A4515 TPS7A4518 TPS7A4525 TPS7A4533 equationxy.gif
Equation 7. VOUT = 2.50 V

The adjustable device is tested and specified with the ADJ pin tied to the OUT pin for an output voltage of 1.21 V. Specifications for output voltages greater than 1.21 V are proportional to the ratio of the desired output voltage to 1.21 V: VOUT/1.21 V. For example, load regulation for an output current change of 1 mA to 1.5 A is –2 mV (typ) at VOUT = 1.21 V. At VOUT = 2.50 V, the typical load regulation is:

Equation 8. (2.50 V/1.21 V)(–2 mV) = –4.13 mV

Figure 34 shows the actual change in output is about 3 mV for a 1-A load step. The maximum load regulation at 25°C is –8 mV. At VOUT = 2.50 V, the maximum load regulation is:

Equation 9. (2.50 V/1.21 V)(–8 mV) = –16.53 mV

Because 16.53 mV is only 0.7% of the 2.5 V output voltage, the load regulation will meet the design requirements.

9.2.1.3 Application Curve

TPS7A4501 TPS7A4515 TPS7A4518 TPS7A4525 TPS7A4533 appcurve1.gif Figure 34. 1-A Load Transient Response

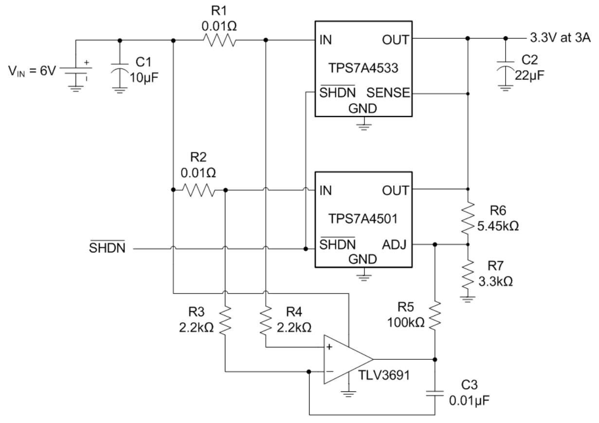
9.2.2 Paralleling Regulators for Higher Output Current

TPS7A4501 TPS7A4515 TPS7A4518 TPS7A4525 TPS7A4533 app_parallel_lvs720.gif

NOTE:

All capacitors are ceramic.
Figure 35. Paralleling Regulators for Higher Output Current

9.2.2.1 Design Requirements

Table 3 shows the design requirements.

Table 3. Design Requirements

DESIGN PARAMETER EXAMPLE VALUE
Input voltage (VIN) 6.0 V
Output voltage (VOUT) 3.3 V
Output current (IOUT) 3.0 A

9.2.2.2 Detailed Design Procedure

In an application requiring higher output current, an adjustable output regular can be placed in parallel with a fixed output regulator to increase the current capacity. Two sense resistors and a comparator can be used to control the feedback loop of the adjustable regulator in order to balance the current between the two regulators.

In Figure 35 resistors R1 and R2 are used to sense the current flowing into each regulator and should have a very low resistance to avoid unnecessary power loss. R1 and R2 should have the same value and a tolerance of 1% or better so the current is shared equally between the regulators. For this example, a value of 0.01 Ω will be used.

The TLV3691 rail-to-rail nanopower comparator output will alternate between VIN and GND depending on the currents flowing into each of the two regulators. To design this control circuit, begin by looking at the case where the two output currents are approximately equal and the comparator output is low. In this case, the output of the TPS7A4501 should be set the same as the fixed voltage regulator. The TPS7A4533 has a 3.3 V fixed output, so this will be the set point for the adjustable regulator. Begin by selecting a R7 value less than 4.17 kΩ. In this example, 3.3 kΩ will be used. R5 will need to have a high resistance to satisfy Equation 14, for this example 100 kΩ was chosen. Then find the parallel resistance of R5 and R7 since they are both connected from the ADJ pin to GND using Equation 10.

Equation 10. TPS7A4501 TPS7A4515 TPS7A4518 TPS7A4525 TPS7A4533 equationyx.gif

Once the R5 and R7 parallel resistance in calculated, the value for R6 can be found using Equation 11.

Equation 11. TPS7A4501 TPS7A4515 TPS7A4518 TPS7A4525 TPS7A4533 equationyy.gif
Equation 12. TPS7A4501 TPS7A4515 TPS7A4518 TPS7A4525 TPS7A4533 equationyz.gif
Equation 13. R6 = 5.45 kΩ

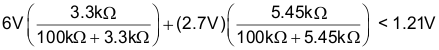
In the case where the TPS7A4533 is sourcing more current than TPS7A4501, the comparator output will go high. This will lower the voltage at the ADJ pin causing the TPS7A4501 to try and raise the output voltage by sourcing more current. The TPS7A4533 will then react by sourcing less current to try and keep the output from rising. When the current through the TPS7A4533 becomes less than the TPS7A4501, the comparator output will return to GND. In order for this to happen, Equation 14 must be satisfied:

Equation 14. TPS7A4501 TPS7A4515 TPS7A4518 TPS7A4525 TPS7A4533 equationzx.gif
Equation 15. TPS7A4501 TPS7A4515 TPS7A4518 TPS7A4525 TPS7A4533 equationzy.gif
Equation 16. 0.19 V + 0.14 V < 1.21 V
Equation 17. 0.33 V < 1.21 V

9.2.2.3 Application Curve

TPS7A4501 TPS7A4515 TPS7A4518 TPS7A4525 TPS7A4533 appcurve2.gif Figure 36. Parallel Regulators Sharing Load Current