ZHCSJD1A February   2019  – March 2019 TPS7A16A-Q1

PRODUCTION DATA.  

  1. 特性
  2. 应用
  3. 说明
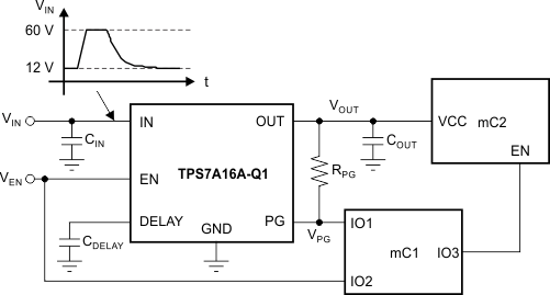
    1.     典型应用原理图
  4. 修订历史记录
  5. Pin Configuration and Functions
    1.     Pin Functions
  6. Specifications
    1. 6.1 Absolute Maximum Ratings
    2. 6.2 ESD Ratings
    3. 6.3 Recommended Operating Conditions
    4. 6.4 Thermal Information
    5. 6.5 Electrical Characteristics
    6. 6.6 Typical Characteristics
  7. Detailed Description
    1. 7.1 Overview
    2. 7.2 Functional Block Diagram
    3. 7.3 Feature Description
      1. 7.3.1 Enable (EN)
      2. 7.3.2 Regulated Output (VOUT)
      3. 7.3.3 PG Delay Timer (DELAY)
    4. 7.4 Device Functional Modes
      1. 7.4.1 Power-Good
        1. 7.4.1.1 Power-Good Delay and Delay Capacitor
  8. Application and Implementation
    1. 8.1 Application Information
    2. 8.2 Typical Applications
      1. 8.2.1 TPS7A16A-Q1 Circuit as an Adjustable Regulator
        1. 8.2.1.1 Design Requirements
        2. 8.2.1.2 Detailed Design Procedure
          1. 8.2.1.2.1 Adjustable Voltage Operation
            1. 8.2.1.2.1.1 Resistor Selection
          2. 8.2.1.2.2 Capacitor Recommendations
          3. 8.2.1.2.3 Input and Output Capacitor Requirements
          4. 8.2.1.2.4 Feed-Forward Capacitor (Only for Adjustable Version)
          5. 8.2.1.2.5 Transient Response
        3. 8.2.1.3 Application Curves
      2. 8.2.2 Automotive Applications
        1. 8.2.2.1 Design Requirements
        2. 8.2.2.2 Detailed Design Procedure
          1. 8.2.2.2.1 Device Recommendations
        3. 8.2.2.3 Application Curves
  9. Power Supply Recommendations
  10. 10Layout
    1. 10.1 Layout Guidelines
      1. 10.1.1 Additional Layout Considerations
      2. 10.1.2 Power Dissipation
      3. 10.1.3 Thermal Considerations
    2. 10.2 Layout Examples
  11. 11器件和文档支持
    1. 11.1 接收文档更新通知
    2. 11.2 社区资源
    3. 11.3 商标
    4. 11.4 静电放电警告
    5. 11.5 术语表
  12. 12机械、封装和可订购信息

封装选项

机械数据 (封装 | 引脚)
散热焊盘机械数据 (封装 | 引脚)
订购信息

说明

TPS7A16A-Q1 超低功耗、低压降 (LDO) 稳压器具有超低静态电流、高输入电压以及微型高热性能封装等诸多优势。

TPS7A16A-Q1 专为连续或断续(备用电源)电池供电的 应用 而设计,超低静态电流在此类应用中对于延长系统电池寿命至关重要。

TPS7A16A-Q1 提供了一个与标准互补金属氧化物半导体 (CMOS) 逻辑兼容的使能引脚 (EN) 以及一个具有用户可编程延迟的集成开漏高电平有效电源正常输出 (PG)。这些引脚专用于需要进行电源轨排序、 基于 微控制器的电池供电类应用。

此外,TPS7A16A-Q1 非常适合通过多节电池解决方案生成低电压电源(从高电池节数电动工具组到汽车 应用;TPS7A16A-Q1 器件不但能够提供一个稳压良好的电压轨,还能够承受瞬态电压并在电压瞬态期间保持稳压状态。这些 特性 意味着电涌保护电路更加简单且更为经济高效。

器件信息(1)

器件型号 封装 封装尺寸(标称值)
TPS7A16A-Q1 HVSSOP (8) 3.00mm × 3.00mm
  1. 如需了解所有可用封装,请见数据表末尾的可订购产品附录。

典型应用原理图

TPS7A16A-Q1 FP_typ_app_bvs342.gif