ZHCS831E march   2012  – may 2023 TPS7A16-Q1

PRODUCTION DATA  

  1.   1
  2. 特性
  3. 应用
  4. 说明
  5. Revision History
  6. Pin Configuration and Functions
  7. Specifications
    1. 6.1 Absolute Maximum Ratings
    2. 6.2 ESD Ratings
    3. 6.3 Recommended Operating Conditions
    4. 6.4 Thermal Information
    5. 6.5 Electrical Characteristics
    6. 6.6 Typical Characteristics
  8. Detailed Description
    1. 7.1 Overview
    2. 7.2 Functional Block Diagram
    3. 7.3 Feature Description
      1. 7.3.1 Enable (EN)
      2. 7.3.2 Regulated Output (VOUT)
      3. 7.3.3 PG Delay Timer (DELAY)
    4. 7.4 Device Functional Modes
      1. 7.4.1 Power-Good
      2. 7.4.2 Power-Good Delay and Delay Capacitor
  9. Application and Implementation
    1. 8.1 Application Information
    2. 8.2 Typical Applications
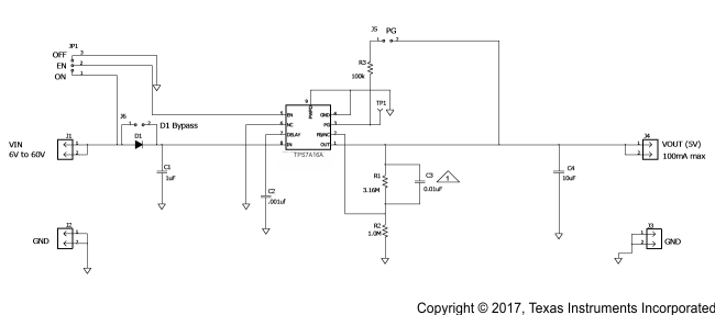
      1. 8.2.1 TPS7A1601-Q1 Circuit as an Adjustable Regulator
        1. 8.2.1.1 Design Requirements
        2. 8.2.1.2 Detailed Design Procedure
          1. 8.2.1.2.1 Adjustable Voltage Operation
          2. 8.2.1.2.2 Resistor Selection
          3. 8.2.1.2.3 Capacitor Recommendations
          4. 8.2.1.2.4 Input and Output Capacitor Requirements
          5. 8.2.1.2.5 Feed-Forward Capacitor (Only for Adjustable Version)
          6. 8.2.1.2.6 Transient Response
        3. 8.2.1.3 Application Curves
      2. 8.2.2 Automotive Applications
        1. 8.2.2.1 Design Requirements
        2. 8.2.2.2 Detailed Design Procedure
          1. 8.2.2.2.1 Device Recommendations
        3. 8.2.2.3 Application Curves
      3. 8.2.3 Multicell Battery Packs
        1. 8.2.3.1 Design Requirements
        2. 8.2.3.2 Detailed Design Procedure
        3. 8.2.3.3 Application Curves
      4. 8.2.4 Battery-Operated Power Tools
        1. 8.2.4.1 Design Requirements
        2. 8.2.4.2 Detailed Design Procedure
        3. 8.2.4.3 Application Curves
    3. 8.3 Power Supply Recommendations
    4. 8.4 Layout
      1. 8.4.1 Layout Guidelines
        1. 8.4.1.1 Additional Layout Considerations
        2. 8.4.1.2 Power Dissipation
        3. 8.4.1.3 Thermal Considerations
      2. 8.4.2 Layout Examples
  10. Device and Documentation Support
    1. 9.1 接收文档更新通知
    2. 9.2 支持资源
    3. 9.3 Trademarks
    4. 9.4 静电放电警告
    5. 9.5 术语表
  11. 10Mechanical, Packaging, and Orderable Information

封装选项

机械数据 (封装 | 引脚)
散热焊盘机械数据 (封装 | 引脚)
订购信息

Layout Examples

GUID-5CBBAAC3-9A37-4859-9A8F-43B22124455E-low.gifFigure 8-8 Schematic for Suggested Layout
GUID-B347E409-CDEA-4612-8EB9-72BF8852E2C5-low.gifFigure 8-9 Suggested Layout: Top Layer
GUID-1B12DDF2-BB85-4870-AD87-5C0AAFD5B6A4-low.gifFigure 8-10 Suggested Layout: Bottom Layer