ZHCSHL0C June   2019  – May 2022 TPS745-Q1

PRODUCTION DATA  

  1. 特性
  2. 应用
  3. 说明
  4. Revision History
  5. Pin Configuration and Functions
  6. Specifications
    1. 6.1 Absolute Maximum Ratings
    2. 6.2 ESD Ratings
    3. 6.3 Recommended Operating Conditions
    4. 6.4 Thermal Information
    5. 6.5 Electrical Characteristics
    6. 6.6 Timing Requirements
    7. 6.7 Typical Characteristics
  7. Detailed Description
    1. 7.1 Overview
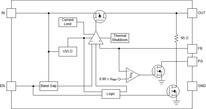
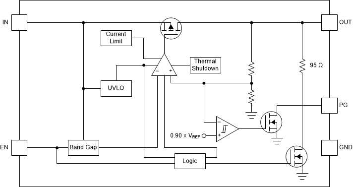
    2. 7.2 Functional Block Diagrams
    3. 7.3 Feature Description
      1. 7.3.1 TPS745-Q1 Comparison
      2. 7.3.2 Undervoltage Lockout (UVLO)
      3. 7.3.3 Shutdown
      4. 7.3.4 Foldback Current Limit
      5. 7.3.5 Thermal Shutdown
    4. 7.4 Device Functional Modes
      1. 7.4.1 Device Functional Mode Comparison
      2. 7.4.2 Normal Operation
      3. 7.4.3 Dropout Operation
      4. 7.4.4 Disabled
  8. Application and Implementation
    1. 8.1 Application Information
      1. 8.1.1 Adjustable Device Feedback Resistors
      2. 8.1.2 Input and Output Capacitor Selection
      3. 8.1.3 Dropout Voltage
      4. 8.1.4 Exiting Dropout
      5. 8.1.5 Reverse Current
      6. 8.1.6 Power Dissipation (PD)
      7. 8.1.7 Power-Good Function
      8. 8.1.8 Feed-Forward Capacitor (CFF)
      9. 8.1.9 Start-Up Sequencing
    2. 8.2 Typical Application
      1. 8.2.1 Design Requirements
      2. 8.2.2 Detailed Design Procedure
        1. 8.2.2.1 Input Current
        2. 8.2.2.2 Thermal Dissipation
      3. 8.2.3 Application Curves
  9. Power Supply Recommendations
  10. 10Layout
    1. 10.1 Layout Guidelines
    2. 10.2 Layout Examples
  11. 11Device and Documentation Support
    1. 11.1 Device Support
      1. 11.1.1 Device Nomenclature
    2. 11.2 Documentation Support
      1. 11.2.1 Related Documentation
    3. 11.3 接收文档更新通知
    4. 11.4 支持资源
    5. 11.5 Trademarks
    6. 11.6 Electrostatic Discharge Caution
    7. 11.7 术语表
      1.      Mechanical, Packaging, and Orderable Information

封装选项

机械数据 (封装 | 引脚)
散热焊盘机械数据 (封装 | 引脚)
订购信息

Functional Block Diagrams

GUID-D0767DFA-B67D-4E5A-B479-54506BF6A615-low.gifFigure 7-1 Adjustable Version With Open-Drain Power-Good
GUID-4C7A1A70-3D2C-4115-BB8E-A0A74EA02306-low.gifFigure 7-2 Adjustable Version With Push-Pull Power-Good
GUID-7A499015-3902-478E-8EA7-21BD3C0143A1-low.gifFigure 7-3 Fixed Voltage Version With Open-Drain Power-Good
GUID-5A9386EC-7500-4F2B-AAC2-C32B498CD8F1-low.gifFigure 7-4 Fixed Voltage Version With Push-Pull Power-Good