ZHCSCE0A April 2014 – April 2014 TPS65980
PRODUCTION DATA.
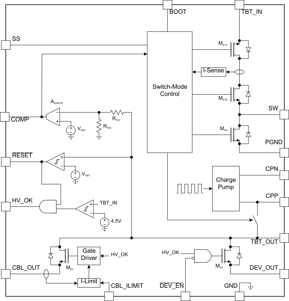
The TPS65980 is a switching regulator designed for Thunderbolt™ and Thunderbolt™ 2 bus-powered systems. The TPS65980 receives power from a Thunderbolt™ host in the range of 2.5 V to 15.75 V and produces three separate 3.3 V outputs. TBT_OUT is the main output from the regulator. This output is generated from a switched-cap charge pump when the input is in the low-voltage range. The output is generated from a switching buck converter when the input voltage is in the high-voltage range. The TBT_OUT output powers the local Thunderbolt™ controller and any additional Thunderbolt™ circuitry. Once in the input has settled in the high-voltage range, the other two outputs can be powered from the TBT_OUT output. When the TBT_OUT is supplying 3.3 V, the RESET output asserts high. When the TBT_OUT voltage is below the valid output range, RESET asserts low. When TBT_IN is in the high-voltage input range and RESET is asserting high (valid output), HV_OK will assert high indicating that high-voltage has been received.
The CBL_OUT output supplies power back to the Thunderbolt™ cable for powering the active cable circuitry. This output is connected to the TBT_OUT output with a FET switch and is current limited.
The CBL_ILIMIT logic input pin sets the current limit level. The DEV_OUT output provides power to all other circuitry in the system. This output is not current limited and is enabled/disabled by the DEV_EN logic input.

The TPS65980 is powered from a Thunderbolt™ Bus. This is typically an input to a port from Thunderbolt™ cable. This input will start at 3.3 V (2.5 V ≤ VTBT_IN ≤ 3.4 V) until a link is established between a host and the peripheral device containing the TPS65980. Once the link is established, the voltage at the input can transition to a higher operating voltage (10 V ≤ VTBT_IN ≤ 15.75 V).
The TPS65980 has three separate 3.3 V outputs. One output, TBT_OUT, is the output from the buck/boost and the other outputs, CBL_OUT and DEV_OUT, are outputs that through load switches from TBT_OUT.
The TBT_OUT supply provides power to the local peripheral Thunderbolt™ controller and support circuitry. The CBL_OUT supply provides power back to the Thunderbolt™ cable and has adjustable current limit. The DEV_OUT supply provides power to all other circuitry in the device to perform its designed function.
The TPS65980 as a thermal shutdown feature preventing the device from over heating during current limiting situations. The thermal shutdown occurs at a 135°C junction temperature typically. A 10°C hysteresis occurs before the thermal shutdown is cleared.
The CBL_OUT output is current limited internally. The current limit has two values which are set by the CBL_ILIMIT logic input. When CBL_ILIMIT = 0, the current limit will bet set to 1.1 A typically. When CBL_ILIMIT = 1, the current limit will be set to 2.2 A typically.
The TPS65980 has two normal operating regions. The first region is when 2.5 V ≤ VTBT_IN ≤ 3.4 V. This is the normal power-up state and is termed the low-voltage state. When the input transitions to this range, the input slew rate must meet the SR02L limits. In this voltage range, the TPS65980 operates with a charge pump to generate the nominally 3.3 V output. When the input voltage moves to the higher end of this range, the buck converter takes over to produce the 3.3 V.
In normal operation, the TPS65980 input voltage will transition from the low-voltage range to a high-voltage range where 10 V ≤ VTBT_IN ≤ 15.75 V. This is the high-voltage state and is the state where the TPS65980 will operate most of the time. In this state, the device operates as a buck converter providing a nominally 3.3 V output.