ZHCSDG2 March 2015 TPS65632
PRODUCTION DATA.
AMOLED 显示屏
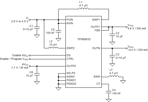
TPS65632 设计用于驱动需要 3 个电源轨(VPOS、VNEG 和 AVDD)的有源矩阵有机发光二极管 (AMOLED) 显示屏。 该器件分别为 VPOS、VNEG 和 AVDD 集成了升压转换器、反向降压-升压转换器以及升压转换器,这些转换器均适用于电池供电产品。 数字控制引脚 (CTRL) 允许用数字步长设定负输出电压。 TPS65632 采用全新技术,可提供出色的线路与负载调节性能。
| 器件型号 | 封装 | 封装尺寸(标称值) |
|---|---|---|
| TPS65632 | WQFN (16) | 3.00mm x 3.00mm |

