SLVSAY9F December   2012  – March 2016 TPS65320-Q1

PRODUCTION DATA.  

  1. Features
  2. Applications
  3. Description
  4. Revision History
  5. Pin Configuration and Functions
  6. Specifications
    1. 6.1 Absolute Maximum Ratings
    2. 6.2 ESD Ratings
    3. 6.3 Recommended Operating Conditions
    4. 6.4 Thermal Information
    5. 6.5 Electrical Characteristics
    6. 6.6 Timing Requirements
    7. 6.7 Switching Characteristics
    8. 6.8 Typical Characteristics
  7. Detailed Description
    1. 7.1 Overview
    2. 7.2 Functional Block Diagram
    3. 7.3 Feature Description
      1. 7.3.1 Buck Regulator
        1. 7.3.1.1  Fixed-Frequency PWM Control
        2. 7.3.1.2  Slope Compensation Output
        3. 7.3.1.3  Pulse-Skip Eco-mode™ Control Scheme
        4. 7.3.1.4  Dropout Operation and Bootstrap Voltage (BOOT)
        5. 7.3.1.5  Error Amplifier
        6. 7.3.1.6  Voltage Reference
        7. 7.3.1.7  Adjusting the Output Voltage
        8. 7.3.1.8  Soft-Start and Tracking Pin (SS/TR)
        9. 7.3.1.9  Overload Recovery Circuit
        10. 7.3.1.10 Constant Switching Frequency and Timing Resistor (RT/CLK Pin)
        11. 7.3.1.11 Overcurrent Protection and Frequency Shift
        12. 7.3.1.12 Selecting the Switching Frequency
        13. 7.3.1.13 How to Interface to RT/CLK Pin
        14. 7.3.1.14 Overvoltage Transient Protection
        15. 7.3.1.15 Thermal Shutdown
        16. 7.3.1.16 Small-Signal Model for Loop Response
        17. 7.3.1.17 Simple Small-Signal Model for Peak-Current Mode Control
        18. 7.3.1.18 Small-Signal Model for Frequency Compensation
      2. 7.3.2 LDO Regulator
        1. 7.3.2.1 Charge-Pump Operation
        2. 7.3.2.2 Low-Voltage Tracking
        3. 7.3.2.3 Power-Good Output, nRST
      3. 7.3.3 Enable and Undervoltage Lockout
    4. 7.4 Device Functional Modes
      1. 7.4.1 Modes of Operation
  8. Application and Implementation
    1. 8.1 Application Information
    2. 8.2 Typical Applications
      1. 8.2.1 2.2-MHz Switching Frequency, 9-V to 16-V Input, 5-V Output Buck Regulator, 3.3-V Output LDO Regulator
        1. 8.2.1.1 Design Requirements
        2. 8.2.1.2 Detailed Design Procedure
          1. 8.2.1.2.1  Switching Frequency Selection for the Buck Regulator
          2. 8.2.1.2.2  Output Inductor Selection for the Buck Regulator
          3. 8.2.1.2.3  Output Capacitor Selection for the Buck Regulator
          4. 8.2.1.2.4  Catch Diode Selection for the Buck Regulator
          5. 8.2.1.2.5  Input Capacitor Selection for the Buck Regulator
          6. 8.2.1.2.6  Soft-Start Capacitor Selection for the Buck Regulator
          7. 8.2.1.2.7  Bootstrap Capacitor Selection for the Buck Regulator
          8. 8.2.1.2.8  Output Voltage and Feedback Resistor Selection for the Buck Regulator
          9. 8.2.1.2.9  Frequency Compensation Selection for the Buck Regulator
          10. 8.2.1.2.10 LDO Regulator
          11. 8.2.1.2.11 Power Dissipation
            1. 8.2.1.2.11.1 Power Dissipation Losses of the Buck Regulator
          12. 8.2.1.2.12 Power Dissipation Losses of the LDO Regulator
          13. 8.2.1.2.13 Total Device Power Dissipation Losses and Junction Temperature
        3. 8.2.1.3 Application Curves
      2. 8.2.2 Design Example With 500-kHz Switching Frequency
        1. 8.2.2.1 Design Requirements
        2. 8.2.2.2 Detailed Design Procedure
          1. 8.2.2.2.1 Selecting the Switching Frequency
          2. 8.2.2.2.2 Output Inductor Selection
          3. 8.2.2.2.3 Output Capacitor
          4. 8.2.2.2.4 Compensation
        3. 8.2.2.3 Application Curve
  9. Power Supply Recommendations
  10. 10Layout
    1. 10.1 Layout Guidelines
      1. 10.1.1 Inductor (L)
      2. 10.1.2 Input Filter Capacitors (CI)
      3. 10.1.3 Resistive Feedback Networks
      4. 10.1.4 Traces and Ground Plane
    2. 10.2 Layout Example
  11. 11Device and Documentation Support
    1. 11.1 Device Support
      1. 11.1.1 Third-Party Products Disclaimer
    2. 11.2 Documentation Support
      1. 11.2.1 Related Documentation
    3. 11.3 Community Resource
    4. 11.4 Trademarks
    5. 11.5 Electrostatic Discharge Caution
    6. 11.6 Glossary
  12. 12Mechanical, Packaging, and Orderable Information

封装选项

请参考 PDF 数据表获取器件具体的封装图。

机械数据 (封装 | 引脚)
  • PWP|14
散热焊盘机械数据 (封装 | 引脚)
订购信息

1 Features

  • Qualified for Automotive Applications
  • AEC-Q100 Qualified With the Following Results:
    • Device Temperature Grade 1: –40°C to +125°C Ambient Operating Temperature
    • Device HBM ESD Classification Level 2
    • Device CDM ESD Classification Level C4B
  • One High-VIN Step-Down Converter
    • 3.6- to 40-V Input Range
    • 250-mΩ High-Side MOSFET
      • 3.2-A Maximum Load Current, 1.1- to 20-V Output Adjustable
    • 100-kHz to 2.5-MHz Adjustable Switch-Mode Frequency
    • Less Than 140-µA Operating Quiescent Current
  • One Low-Dropout Voltage Regulator (LDO)
    • 280-mA Current Capability With 28-μA (Typical) Operating Quiescent Current in No-Load Condition
    • Input Supply Auto-Source to Balance Efficiency and Low Standby Current
    • Power-Good Output (Push-Pull)
    • Low-Dropout Voltage of 300 mV at IOUT = 200 mA (Typical)
  • Overcurrent Protection for Both Regulators
  • Overtemperature Protection
  • 14-Pin HTSSOP Package With PowerPAD™ Package

2 Applications

  • Automotive Infotainment and Cluster
  • Advanced Driver Assistance System (ADAS)
  • Telematics

3 Description

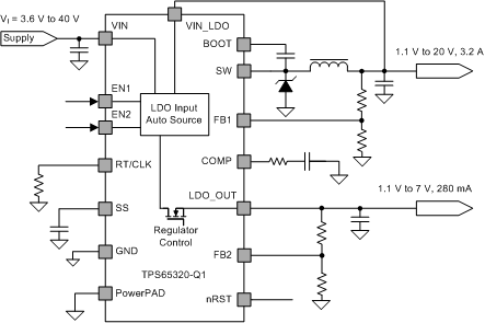
The TPS65320-Q1 device is a combination of a 40-V, 3.2-A, DC-DC step-down converter and a low-dropout (LDO) regulator. The DC-DC step-down converter, referred to as the buck regulator, has an integrated high-side MOSFET. The LDO regulator also has an integrated MOSFET and a low-input supply current of 28-μA (typical) in a no-load condition. Furthermore, the LDO regulator has an active-low, push-pull reset output pin. To reduce heat, the input supply of the LDO regulator can auto-source from the input voltage to the output of the buck regulator. The low-voltage tracking feature can eliminate the need to use a boost converter during cold-crank conditions.

The buck regulator has a switching frequency range from 100 kHz to 2.5 MHz that provides a flexible design to fix system requirements. The external loop compensation allows for optimization of the converter response for the appropriate operating conditions. A low-ripple pulse-skip mode reduces the no-load input supply current to less than 140 μA.

The device has built-in protection features such as soft start, current limit, thermal sensing, and shutdown because of excessive power dissipation. Furthermore, the device has an internal undervoltage-lockout (UVLO) function that turns off the device at a too-low supply voltage.

Device Information(1)

PART NUMBER PACKAGE BODY SIZE (NOM)
TPS65320-Q1 HTSSOP (14) 5.00 mm × 4.40 mm
(1) For all available packages, see the orderable addendum at the end of the data sheet.


Typical Application Schematic

TPS65320-Q1 Typ_App_Schem_FP_SLVSAY9.gif

Buck Efficiency Versus Output Current

TPS65320-Q1 C001_SLVSAY9.gif