SLVSC10C October 2013 – April 2016 TPS65301-Q1
PRODUCTION DATA.
NOTE
Information in the following applications sections is not part of the TI component specification, and TI does not warrant its accuracy or completeness. TI’s customers are responsible for determining suitability of components for their purposes. Customers should validate and test their design implementation to confirm system functionality.
This section is a starting point and theoretical representation of the values to be used for the application, further optimization of the components derived may be required to improve the performance of the device.
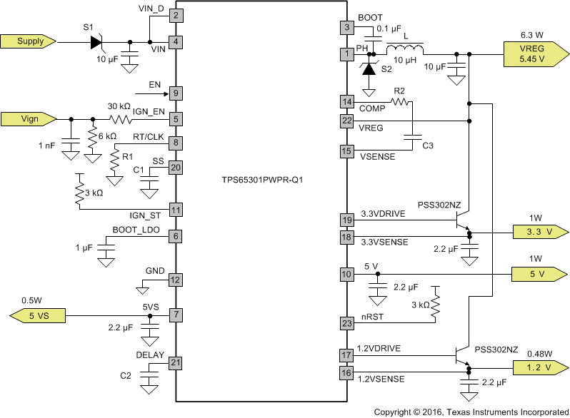
For this design example, use the parameters listed in Table 2.
| PARAMETER | REQUIREMENT |
|---|---|
| Input voltage, VI | 6.5 V to 27 V, typical 14 V |
| Output voltage, 5.45 V | 5.45 VO ±2% at 6.3 W |
| Maximum output current I5.45V_max | 1 A |
| Minimum output current I5.45V_min | 0.01 A |
| Transient response 0.01 A to 0.8 A | 5% |
| Reset threshold | 90% of output voltage |
| 5V | 5 VO at 1 W |
| 3.3V | 3.3 VO at 1 W |
| 1.2V | 1.2 VO at 0.5 W |
| 5VS | 5 VO at 0.5 W |
| Switching frequency fSW | 2.5 MHz |
| Overvoltage threshold | 106% of output voltage |
| Undervoltage threshold | 95% of output voltage |
The following design procedure provides typical application procedures as well as the details of a switching regulator design using the requirements listed in Table 2.
Use Equation 7 to calculate the duty cycle.
where
The minimum inductor value is calculated using the coefficient KIND that represents the amount of inductor ripple current relative to the maximum output current. The inductor ripple current is filtered by the output capacitor, and so the typical range of this ripple current is in the range of KIND = 0.2 to 0.3, depending on the ESR and the ripple-current rating of the output capacitor.
For this design example, use Equation 8 to calculate the inductor ripple current.
where
The benefits of a low inductor value include the following:
The benefits of a high inductor value include the following:
For this design example a value of 10 μH was selected because of variations in temperature and inductor tolerance. Use Equation 9 to find the value of LMin.
where
For this design, use Equation 10 to calculate the inductor peak current.
The selection of the output capacitor determines several parameters in the operation of the converter, the modulator pole, the voltage droop on the output capacitor, and the output ripple.
During a load step from no load to full load or changes in the input voltage, the output capacitor must hold up the output voltage above a certain level for a specified time and not issue a reset until the main regulator control loop responds to the change. The capacitance value determines the modulator pole and the rolloff frequency due to the LC output-filter double pole—the output ripple voltage is a product of the output capacitor ESR and ripple current.
Use Equation 11 to calculate the minimum capacitance required to maintain desired output voltage during a high-to-low load transition and prevent overshoot.
where
Use Equation 12 to calculate the output capacitor root-mean-square (RMS) ripple current IO_RMS. This is to prevent excess heating or failure because of high ripple currents.
This parameter is sometimes specified by the manufacturer. Therefore, because of variations in temperature and manufacture, use a 10-μF capacitor with a voltage rating greater than the maximum 10-V output.

The TPS65301-Q1 device requires an external ultrafast Schottky diode with fast reverse-recovery time connected between the PH and power ground pins. The diode conducts the output current during the off-state of the internal power switch. This diode must have a reverse breakdown higher than the maximum input voltage of the application. A Schottky diode is selected for its lower forward voltage. The Schottky diode is selected based on the appropriate power rating, which factors in the DC conduction losses and the AC losses because of the high switching frequencies. The power dissipation PD is calculated with Equation 14.
where
The TPS65301-Q1 requires an input ceramic decoupling capacitor type X5R or X7R and bulk capacitance to minimize input ripple voltage. The dc voltage rating of this input capacitance must be greater than the maximum input voltage. The capacitor must have an input ripple-current rating higher than the maximum input ripple current of the converter for the application. The input capacitors for power regulators are chosen to have reasonable capacitance-to-volume ratio and to be fairly stable over temperature. The value of the input capacitance is based on the input voltage desired (∆VI).
Use Equation 15 to calculate the input capacitance.
Use Equation 16 to calculate the input-capacitor root-mean-square (RMS) ripple current II_RMS.
Because of variations in temperature and manufacture, use a 10-μF capacitor with a voltage rating greater than the maximum 45-V transient.
The double pole is due to the output-filter components inductor and capacitor. The calculations for the following equations use values taken from Figure 14.
Figure 14. Loop-Control Frequency Compensation
fCO = fSW × 0.1 (the cutoff frequency when the gain is 1 is called the unity-gain frequency).
fCO is typically 1/5 to 1/10 of the switching frequency double-pole frequency response due to the LC output filter. The LC output filter gives a double pole, which has a –180° phase shift.
Make the two zeroes close to the double pole (LC), for example, fZ1 ≈ fZ2 ≈ ½π(LCOUT)½.
Make the two poles above the crossover frequency fCO.
The following compensation components are integrated in the device with the following typical values. Guidelines for compensation components:
R3 = 8 kΩ, C4 = 140 pF, C2 = 20 pF
Use Equation 17 to calculate the double pole to calculate the output filter components LC.
The ESR of the output capacitor C gives a zero that has a 90° phase shift. The ESR of the output capacitor should be in the range of 1 mΩ to 100 mΩ. Use Equation 18 to calculate the value of fESR.
where
In this design example, select a value of 94.7 kΩ for R5 and use Equation 20 to calculate the value of R4.
Use Equation 21 to calculate the value of R2 for this design example.
Calculate C3 based on placing a zero at 50% to 75% of the output-filter double-pole frequency (below set at 50%).
For this design example, use Equation 22 to calculate the value of C3 as 786 pF.
The following equations were used in this design example:
Figure 15. Typical Gain vs Frequency
The power dissipation losses are applicable for continuous-conduction mode operation (CCM).
where
where
where
Therefore:
Therefore, for this design, the following equations were used:
For given operating ambient temperature, TA:
where
For a given max junction temperature TJ-Max = 150°C
where
Other factors not included in the foregoing information which affect the overall efficiency and power losses are
Figure 16. Power Dissipation Derating Profile, 24-Pin PWP Package With Thermal Pad