ZHCSI17B December   2008  – May 2018 TPS650250

PRODUCTION DATA.  

  1. 特性
  2. 应用
  3. 说明
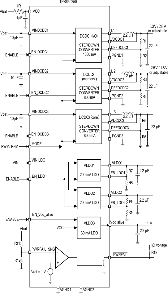
    1.     详细方框图
  4. 修订历史记录
  5. Pin Configuration and Functions
    1.     Pin Functions
  6. Specifications
    1. 6.1  Absolute Maximum Ratings
    2. 6.2  ESD Ratings
    3. 6.3  Recommended Operating Conditions
    4. 6.4  Thermal Information
    5. 6.5  Dissipation Ratings
    6. 6.6  Electrical Characteristics
    7. 6.7  Electrical Characteristics VDCDC1
    8. 6.8  Electrical Characteristics VDCDC2
    9. 6.9  Electrical Characteristics VDCDC3
    10. 6.10 Typical Characteristics
  7. Detailed Description
    1. 7.1 Overview
    2. 7.2 Functional Block Diagram
    3. 7.3 Feature Description
      1. 7.3.1 Step-Down Converters, VDCDC1, VDCDC2 AND VDCDC3
      2. 7.3.2 Power Save Mode Operation
      3. 7.3.3 Soft Start
      4. 7.3.4 100% Duty Cycle Low Dropout Operation
      5. 7.3.5 Low Dropout Voltage Regulators
      6. 7.3.6 Undervoltage Lockout
      7. 7.3.7 PWRFAIL
    4. 7.4 Device Functional Modes
  8. Application and Implementation
    1. 8.1 Application Information
    2. 8.2 Typical Application
      1. 8.2.1 Typical Configuration For The Samsung Processor S3C6400-533MHz
      2. 8.2.2 Design Requirements
      3. 8.2.3 Detailed Design Procedure
        1. 8.2.3.1 Inductor Selection for the DCDC Converters
        2. 8.2.3.2 Output Capacitor Selection
        3. 8.2.3.3 Input Capacitor Selection
        4. 8.2.3.4 Output Voltage Selection
        5. 8.2.3.5 Voltage Change on VDCDC3
        6. 8.2.3.6 Vdd_alive Output
        7. 8.2.3.7 LDO1 and LDO2
        8. 8.2.3.8 Vcc-Filter
      4. 8.2.4 Application Curves
  9. Power Supply Recommendations
  10. 10Layout
    1. 10.1 Layout Guidelines
    2. 10.2 Layout Example
  11. 11器件和文档支持
    1. 11.1 器件支持
      1. 11.1.1 第三方产品免责声明
      2. 11.1.2 开发支持
    2. 11.2 文档支持
      1. 11.2.1 相关文档
    3. 11.3 接收文档更新通知
    4. 11.4 社区资源
    5. 11.5 商标
    6. 11.6 静电放电警告
    7. 11.7 术语表
  12. 12机械、封装和可订购信息

封装选项

机械数据 (封装 | 引脚)
散热焊盘机械数据 (封装 | 引脚)
订购信息

说明

TPS650250 器件是一款集成式电源管理 IC,适用于 需要 多个电源轨的应用。TPS650250 提供三个高效的降压转换器,可在基于处理器的系统中提供内核电压、外设、I/O 以及存储器电源轨。这三个降压转换器由 MODE 引脚控制,会在轻负载时进入低功耗模式,从而实现最高效率或工作在强制固定频率 PWM 模式下。

TPS650250 器件集成了两个通用 200mA LDO 电压稳压器。两个 LDO 都可在 1.5V 至 6.5V 输入电压范围内正常运行,这使得它们可以由其中一个降压转换器供电。可通过外部电阻分压器设置所有电源轨的输出电压并通过输入引脚启用。而且,通常使用 30mA LDO 为常开电源轨供电。

器件信息(1)

器件型号 封装 封装尺寸(标称值)
TPS650250 VQFN (32) 5.00mm x 5.00mm
  1. 如需了解所有可用封装,请参阅产品说明书末尾的可订购产品附录。

详细方框图

TPS650250 fbd_lvs843.gif