ZHCSJN8 April   2019 TPS650002-Q1

PRODUCTION DATA.  

  1. 特性
  2. 应用
  3. 说明
    1.     Device Images
      1.      典型应用原理图
  4. 修订历史记录
  5. Pin Configuration and Functions
    1.     Pin Functions
  6. Specifications
    1. 6.1 Absolute Maximum Ratings
    2. 6.2 ESD Ratings
    3. 6.3 Recommended Operating Conditions
    4. 6.4 Thermal Information
    5. 6.5 Electrical Characteristics
    6. 6.6 Switching Characteristics
    7. 6.7 Typical Characteristics
  7. Detailed Description
    1. 7.1 Overview
    2. 7.2 Functional Block Diagram
    3. 7.3 Feature Description
      1. 7.3.1 Step-Down Converter
      2. 7.3.2 Soft Start
      3. 7.3.3 Linear Regulators
      4. 7.3.4 Power Good
    4. 7.4 Device Functional Modes
  8. Application and Implementation
    1. 8.1 Application Information
    2. 8.2 Typical Application
      1. 8.2.1 Design Requirements
      2. 8.2.2 Detailed Design Procedure
        1. 8.2.2.1 Output Filter Design (Inductor and Output Capacitor)
          1. 8.2.2.1.1 Inductor Selection
          2. 8.2.2.1.2 Output Capacitor Selection
        2. 8.2.2.2 Input Capacitor Selection
      3. 8.2.3 Application Curves
  9. Power Supply Recommendations
  10. 10Layout
    1. 10.1 Layout Guidelines
    2. 10.2 Layout Examples
  11. 11器件和文档支持
    1. 11.1 器件支持
      1. 11.1.1 第三方产品免责声明
    2. 11.2 文档支持
      1. 11.2.1 相关文档
    3. 11.3 接收文档更新通知
    4. 11.4 社区资源
    5. 11.5 商标
    6. 11.6 静电放电警告
    7. 11.7 术语表
  12. 12机械、封装和可订购信息

封装选项

机械数据 (封装 | 引脚)
散热焊盘机械数据 (封装 | 引脚)
订购信息

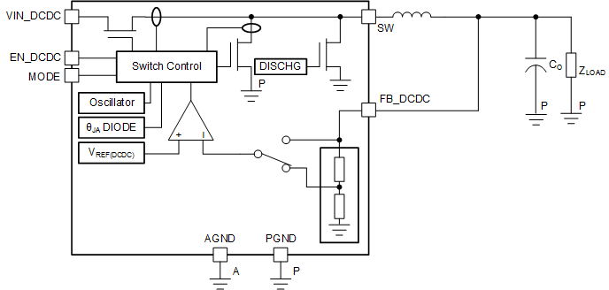
Step-Down Converter

The step-down converter is intended to allow maximum flexibility in the end equipment. Figure 16 shows the necessary connections.

TPS650002-Q1 Fixed-DCDC.gifFigure 16. DC-DC Converter Block Diagram

Externally adjustable output voltages and additional current-limit options are also possible. Contact TI for further information.

The step-down converter has two modes of operation to maximize efficiency at different load conditions. At moderate to heavy load currents, the device operates in a fixed-frequency pulse-width modulation (PWM) mode that results in small output ripple and high efficiency. Pulling the MODE pin to a DC-high level results in PWM mode over the entire load range.

At light load currents, the device operates in a pulsed frequency-modulation (PFM) mode to improve efficiency. The transition to this mode occurs when the inductor current through the low-side FET becomes zero, indicating discontinuous conduction. PFM mode also results in the output voltage increasing by 1% from the PWM mode value. This voltage positioning is intended to minimize both the voltage undershoot of a load step from light to heavy loads, as when a processor moves from sleep to active modes, and the voltage overshoot at load removal. shows the voltage positioning behavior for a light-to-heavy load step.

TPS650002-Q1 pwr_sav_md_lvs810.gifFigure 17. PFM Voltage Positioning

Pulling the MODE pin to DC ground results in an automatic transition between PFM and PWM modes to maximize efficiency.

The DC-DC converter output automatically discharges to ground through an internal 450-Ω load when EN_DCDC goes low or when the UVLO condition is met.