SLVSCK4A September   2015  – May 2016 TPS61235P , TPS61236P

PRODUCTION DATA.  

  1. Features
  2. Applications
  3. Description
  4. Revision History
  5. Device Comparison Table
  6. Pin Configuration and Functions
  7. Specifications
    1. 7.1 Absolute Maximum Ratings
    2. 7.2 ESD Ratings
    3. 7.3 Recommended Operating Conditions
    4. 7.4 Thermal Information
    5. 7.5 Electrical Characteristics
    6. 7.6 Typical Characteristics
  8. Detailed Description
    1. 8.1 Overview
    2. 8.2 Functional Block Diagram
    3. 8.3 Feature Description
      1. 8.3.1  Boost Controller Operation
      2. 8.3.2  Soft Start
      3. 8.3.3  Enable and Disable
      4. 8.3.4  Constant Output Voltage and Constant Output Current Operations
        1. 8.3.4.1 Constant Voltage Operation
        2. 8.3.4.2 Output Current Monitor
        3. 8.3.4.3 Constant Current Operation
      5. 8.3.5  Over Current Protection
      6. 8.3.6  Load Status Indication
      7. 8.3.7  Under voltage Lockout
      8. 8.3.8  Over Voltage Protection and Reverse Current Block
      9. 8.3.9  Short Circuit Protection
      10. 8.3.10 Thermal Shutdown
    4. 8.4 Device Functional Modes
      1. 8.4.1 PWM Mode
      2. 8.4.2 PFM Mode
      3. 8.4.3 CV Mode and CC Mode
  9. Applications and Implementation
    1. 9.1 Application Information
    2. 9.2 Typical Applications
      1. 9.2.1 TPS61236P 3-V to 4.35-V Input, 5-V Output Voltage, 3-A Maximum Output Current
        1. 9.2.1.1 Design Requirements
        2. 9.2.1.2 Detailed Design Procedure
          1. 9.2.1.2.1 Programming the Output Voltage
          2. 9.2.1.2.2 Program the Constant Output Current
          3. 9.2.1.2.3 Inductor and Capacitor Selection
            1. 9.2.1.2.3.1 Inductor Selection
            2. 9.2.1.2.3.2 Output Capacitor Selection
            3. 9.2.1.2.3.3 Input Capacitor Selection
          4. 9.2.1.2.4 Loop Stability, Feed Forward Capacitor
          5. 9.2.1.2.5 INACT Pin Pull-up Resistor
        3. 9.2.1.3 TPS61236P 5-V Output Application Curves
      2. 9.2.2 TPS61236P 2.3-V to 5-V Input, 5-V 2-A Output Converter
        1. 9.2.2.1 Design Requirements
        2. 9.2.2.2 Detailed Design Procedure
        3. 9.2.2.3 TPS61236P 5-V Output Application Curves
  10. 10Power Supply Recommendations
  11. 11Layout
    1. 11.1 Layout Guidelines
    2. 11.2 Layout Example
    3. 11.3 Thermal Considerations
  12. 12Device and Documentation Support
    1. 12.1 Device Support
      1. 12.1.1 Third-Party Products Disclaimer
    2. 12.2 Documentation Support
      1. 12.2.1 Related Documentation
    3. 12.3 Related Links
    4. 12.4 Receiving Notification of Documentation Updates
    5. 12.5 Community Resources
    6. 12.6 Trademarks
    7. 12.7 Electrostatic Discharge Caution
    8. 12.8 Glossary
  13. 13Mechanical, Packaging, and Orderable Information

封装选项

机械数据 (封装 | 引脚)
散热焊盘机械数据 (封装 | 引脚)
订购信息

1 Features

  • Up to 97% Efficiency Synchronous Boost
  • Up to 3.5-A IOUT for 3.3-V to 5-V Conversion
  • 10-A 14-mΩ/14-mΩ Internal Power Switches
  • Programmable Constant Output Current
  • Output Current Monitor
  • 10-µA IQ under Light Load Condition
  • Boost Status Indication
  • True disconnection during shutdown
  • Fixed 5.1-V Output Voltage (TPS61235P) or Adjustable Output Voltage from 2.9-V to-5.5 V (TPS61236P)
  • 1-MHz Switching Frequency
  • Softstart, Current Limit, Over Voltage and Over Thermal Protections
  • 2.5 mm x 2.5 mm VQFN Package

2 Applications

  • Power Banks, Battery Backup Units
  • USB Charging Port
  • USB Type-C
  • Battery Powered USB Hub
  • Tablet PCs
  • Battery Powered Products

3 Description

The TPS6123x is a high current, high efficiency synchronous boost converter with constant output current feature for single cell Li-Ion and Li-polymer battery powered products, in a wide range of power bank, tablet, and other portable devices. The IC integrates 14-mΩ/14-mΩ power switches and is capable of delivering up to a 3.5-A output current for 3.3-V to 5-V conversion with up to 97% high efficiency. The device supports a programmable constant output current to control power delivery, so to save power path components and lower total system thermal dissipation effectively.

The device only consumes a 10-µA quiescent current under a light load condition, and can report load status to the system, which make it very suitable for Always-On applications. With the TPS6123x, a simple and flexible system design can be achieved, eliminating external power path components, saving PCB space, and reducing BOM cost.

In shutdown, the output is completely disconnected from the input, and current consumption is reduced to less than 1 µA. Other features like soft start control, reverse current blocking, over voltage protection, and thermal shutdown protection are built-in for system safety.

The devices are available in a 2.5-mm x 2.5-mm VQFN package.

Device Information(1)

PART NUMBER PACKAGE BODY SIZE (NOM)
TPS61235P VQFN (9) 2.50 mm x 2.50 mm
TPS61236P VQFN (9) 2.50 mm x 2.50 mm
  1. For all available packages, see the orderable addendum at the end of the data sheet.

SPACING

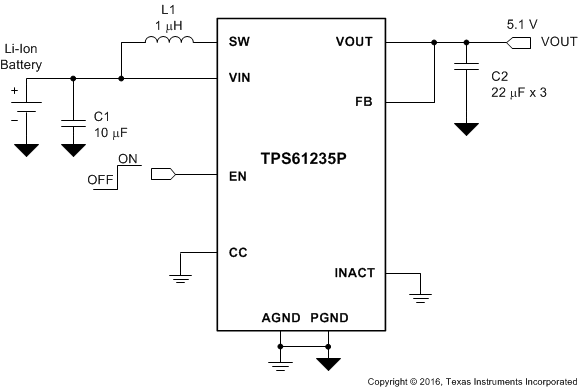
TPS61235P Typical Application

TPS61235P TPS61236P TypApp.gif

Typical Application Efficiency (TPS61235P)

TPS61235P TPS61236P D002_SLVSCK4.gif