SLVSC13A July   2013  – March 2016

PRODUCTION DATA.  

  1. Features
  2. Applications
  3. Description
  4. Revision History
  5. Device Comparison Table
  6. Pin Configuration and Function
  7. Specifications
    1. 7.1 Absolute Maximum Ratings
    2. 7.2 ESD Ratings
    3. 7.3 Recommended Operating Conditions
    4. 7.4 Thermal Information
    5. 7.5 Electrical Characteristics
    6. 7.6 EasyScale Timing Requirements
    7. 7.7 Typical Characteristics
  8. Detailed Description
    1. 8.1 Overview
    2. 8.2 Functional Block Diagram
    3. 8.3 Feature Description
      1. 8.3.1  Normal Operation
      2. 8.3.2  Boost Converter
      3. 8.3.3  IFBx Pin Unused
      4. 8.3.4  Enable and Start-Up
      5. 8.3.5  Soft Start
      6. 8.3.6  Full-Scale Current Program
      7. 8.3.7  Brightness Control
      8. 8.3.8  Undervoltage Lockout
      9. 8.3.9  Overvoltage Protection
      10. 8.3.10 Overcurrent Protection
      11. 8.3.11 Thermal Shutdown
    4. 8.4 Device Functional Modes
      1. 8.4.1 One-Wire Digital Interface (Easyscale Interface)
      2. 8.4.2 PWM Control Interface
    5. 8.5 Programming
      1. 8.5.1 EasyScale Programming
  9. Application and Implementation
    1. 9.1 Application Information
    2. 9.2 Typical Application
      1. 9.2.1 Design Requirements
      2. 9.2.2 Detailed Design Procedure
        1. 9.2.2.1 Inductor Selection
        2. 9.2.2.2 Schottky Diode Selection
        3. 9.2.2.3 Compensation Capacitor Selection
        4. 9.2.2.4 Output Capacitor Selection
      3. 9.2.3 Application Curves
      4. 9.2.4 Additional Application Circuits
  10. 10Power Supply Recommendations
  11. 11Layout
    1. 11.1 Layout Guidelines
    2. 11.2 Layout Example
  12. 12Device and Documentation Support
    1. 12.1 Device Support
      1. 12.1.1 Third-Party Products Disclaimer
    2. 12.2 Community Resources
    3. 12.3 Trademarks
    4. 12.4 Electrostatic Discharge Caution
    5. 12.5 Glossary
  13. 13Mechanical, Packaging, and Orderable Information

封装选项

机械数据 (封装 | 引脚)
散热焊盘机械数据 (封装 | 引脚)
订购信息

9 Application and Implementation

NOTE

Information in the following applications sections is not part of the TI component specification, and TI does not warrant its accuracy or completeness. TI’s customers are responsible for determining suitability of components for their purposes. Customers should validate and test their design implementation to confirm system functionality.

9.1 Application Information

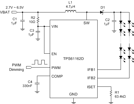
The TPS61162D provides a complete high-performance LED lighting solution for mobile handsets. It can drive up to 2 strings of white LEDs with up to 10 LEDs per string. A boost converter generates the high voltage required for the LEDs. LED brightness can be controlled either by the PWM dimming interface or by the single-wire EasyScale dimming interface.

9.2 Typical Application

TPS61162D typ_app_fp_lvsc13.gif Figure 14. TPS61162D Typical Application

9.2.1 Design Requirements

For typical WLED-driver applications, use the parameters listed in Table 2.

Table 2. Design Parameters

DESIGN PARAMETER EXAMPLE VALUE
Input voltage range 2.7 V to 6.5 V
Boost switching frequency (maximum) 1500 kHz
Efficiency up to 90%

9.2.2 Detailed Design Procedure

9.2.2.1 Inductor Selection

Because the selection of inductor affects steady-state operation of the power supply, transient behavior, loop stability, and boost converter efficiency, the inductor is one of the most important components in switching power regulator design. There are three specifications most important to performance of the inductor: inductor value, DC resistance (DCR), and saturation current. The TPS61162D is designed to work with inductor values from
4.7 µH to 10 µH to support all applications. A 4.7-µH inductor is typically available in a smaller or lower profile package, while a 10-µH inductor produces lower inductor ripple. If the boost output current is limited by the overcurrent protection of the device, using a 10-µH inductor may maximize the output current capability of the controller. A 22-µH inductor can also be used for some applications, such as 6s2p and 7s2p, but may cause stability issues when more than eight WLED diodes are connected per string. Therefore, customers must verify the inductor in their application if it is different from the values in Recommended Operating Conditions.

Inductor values can have ±20% or even ±30% tolerance with no current bias. When the inductor current approaches saturation level, its inductance can decrease 20% to 35% from the 0-A value depending on how the inductor vendor defines saturation. When selecting an inductor, user must confirm its rated current, especially the saturation current, is larger than its peak current during the operation.

Follow Equation 4 to Equation 6 to calculate the peak current of the inductor. To calculate the worst-case current, use the minimum input voltage, maximum output voltage, and maximum load current of the application. In order to leave enough design margin, the minimum switching frequency (1 MHz for TPS61162D), the inductor value with –30% tolerance, and a low power conversion efficiency, such as 80% or lower are recommended for the calculation.

In a boost regulator, the inductor DC current can be calculated as Equation 4.

Equation 4. TPS61162D eq8_IDC__lvsbq2.gif

where

  • VOUT = boost output voltage
  • IOUT = boost output current
  • VIN = boost input voltage
  • η = boost power conversion efficiency

The inductor current peak-to-peak ripple can be calculated as Equation 5.

Equation 5. TPS61162D eq9_IPP__lvsbq2.gif

where

  • IPP = inductor peak-to-peak ripple
  • L = inductor value
  • FS = boost switching frequency
  • VOUT = boost output voltage
  • VIN = boost input voltage

Therefore, the peak current IP detected by the inductor is calculated with Equation 6.

Equation 6. TPS61162D eq10_IP_ lvsbm5.gif

Select an inductor with saturation current over the calculated peak current. If the calculated peak current is larger than the switch MOSFET current limit ILIM, use a larger inductor, such as 10 µH, and make sure its peak current is below ILIM.

Boost converter efficiency is dependent on the resistance of its current path, the switching losses associated with the switch MOSFET and power diode, and core loss of the inductor. The TPS61162D has optimized the internal switch resistance, however, the overall efficiency is affected a lot by the DCR of the inductor, equivalent series resistance (ESR) at the switching frequency, and the core loss. Core loss is related to the core material, and different inductors have different core loss. For a certain inductor, larger current ripple generates higher DCR/ESR conduction losses as well as higher core loss. Inductor data sheets do not typically provide the ESR and core loss information; if needed, consult the inductor vendor for detailed information. Generally, TI recommends an inductor with lower DCR/ESR for the TPS61162D application. However, there is a trade-off between the inductance of the inductor, DCR/ESR resistance, and the inductor footprint; furthermore, shielded inductors typically have higher DCR than unshielded ones. Table 3 lists some recommended inductors for the TPS61162D. Verify whether the recommended inductor can support the target application using Equation 4, Equation 5, and Equation 6 as well as bench validation.

Table 3. Recommended Inductors

PART NUMBER L (µH) DCR MAX (mΩ) SATURATION CURRENT (A) SIZE (L × W × H mm) VENDOR
LPS4018-472ML 4.7 125 1.9 4 × 4 × 1.8 Coilcraft
LPS4018-682ML 6.8 150 1.3 4 × 4 × 1.8 Coilcraft
LPS4018-103ML 10 200 1.3 4 × 4 × 1.8 Coilcraft
PCMB051B-4R7M 4.7 163 2.7 5.4 × 5.2 × 1.2 Cyntec
PCMB051B-6R8M 6.8 250 2.3 5.4 × 5.2 × 1.2 Cyntec

9.2.2.2 Schottky Diode Selection

The TPS61162D demands a low forward voltage, high-speed, and low-capacitance Schottky diode for optimum efficiency. Ensure that the diode average and peak current rating exceeds the average output current and peak inductor current. In addition, the reverse breakdown voltage of the diode must exceed the open LED-protection voltage. TI recommends ONSemi MBR0540 and NSR05F40 and Vishay MSS1P4 for the TPS61162D.

9.2.2.3 Compensation Capacitor Selection

The compensation capacitor C4 (refer to Additional Application Circuits) connected from the COMP pin to GND, is used to stabilize the feedback loop of the TPS61162D. A 330-nF ceramic capacitor for C4 is suitable for most applications. A 470-nF is also acceptable for some applications, and customers are suggested to verify it in their applications.

9.2.2.4 Output Capacitor Selection

Selection of the output capacitor is primarily to meet the requirement for the output ripple and loop stability. The output ripple voltage is related to the capacitance and the ESR of the capacitor. A 1-µF to 2.2-µF ceramic type X5R or X7R capacitor is recommended. Ceramic capacitors have low ESR so the contribution of the ESR component to the output ripple is negligible. Assuming a capacitor with zero ESR, the output ripple can be calculated with Equation 7.

Equation 7. TPS61162D eq11_cout__lvsbq2.gif

where

  • Vripple = peak-to-peak output ripple

The additional part of ripple caused by the ESR is calculated using Vripple_ESR = IOUT × RESR and can be ignored for ceramic capacitors.

NOTE

Capacitor degradation greatly increases the ripple. Select a capacitor with 50-V rated voltage to reduce the degradation at the output voltage. If the output ripple is too large, choosing a capacitor with less of a degradation effect or with a higher-rated voltage could be helpful.

9.2.3 Application Curves

Ambient temperature is 25°C and VIN is 3.6 V, unless otherwise noted.

TPS61162D C001_SLVSBQ2.png
PWM Frequency = 40 kHz L = 10 µH
Figure 15. Efficiency vs Dimming Duty Cycle
TPS61162D C003_SLVSBQ2.png
PWM Frequency = 40 kHz L = 10 µH
Figure 17. Efficiency vs Dimming Duty Cycle
TPS61162D wave2_lvsc13.gif
7s2p LEDs VO = 21 V IO = 20 mA/string L = 4.7 µH
Figure 19. Switching Waveform
TPS61162D C002a_SLVSBQ2.png
PWM Frequency = 40 kHz L = 10 µH
Figure 16. Efficiency vs Dimming Duty Cycle
TPS61162D wave1_lvsbq2.gif
7s2p LEDs VO = 21 V IO = 20 mA/string
L = 4.7 µH
Figure 18. Switching Waveform

9.2.4 Additional Application Circuits

TPS61162D typ_app_lvsc13.gif
The EN pin can be used to enable or disable the device.
Figure 20. TPS61162D Typical Application - PWM Interface Enabled
TPS61162D typ_app2_lvsc13.gif
The EN pin is connected to VIN,; only the PWM signal is used to enable or disable the device.
Figure 21. TPS61162D Typical Application - PWM Interface Enabled
TPS61162D typ_app3_lvsc13.gif
The PWM pin can be used to enable or disable the device.
Figure 22. TPS61162D Typical Application - One-Wire Digital Interface Enabled
TPS61162D typ_app4_lvsc13.gif
The PWM pin is connected to VIN; only the EN signal is used to enable or disable the device.
Figure 23. TPS61162D Typical Application (One-Wire Digital Interface Enabled -
)