ZHCSDB3 January 2015 TPS61093-Q1
PRODUCTION DATA.
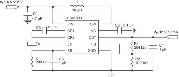
TPS61093-Q1 是一款兼具高集成度和高可靠性的 1.2MHz 固定频率升压转换器。 该集成电路 (IC) 集成有 20V 电源开关、输入/输出隔离开关以及功率二极管。 当输出电流超出过载限值时,IC 的隔离开关会断开,进而使输出与输入断开连接。 这一断开功能可保护 IC 和输入电源。 在关断期间,隔离开关也会使输出与输入断开连接,以便最大限度降低泄漏电流。 当 IC 关断时,输出电容会通过内部二极管放电至低电压。 其他保护特性包括逐周期 1.1A 峰值过流保护 (OCP)、输出过压保护 (OVP)、热关断以及欠压闭锁 (UVLO)。
IC 的最低输入电压为 1.6V,可通过两个碱性电池、单个锂离子电池或者 3.3V 和 5V 稳压电源供电运行。 输出电压最高可升压至 17V。 TPS61093-Q1 采用带散热焊盘的 2.5mm × 2.5mm SON 封装。
