ZHCSMS0K October 2002 – July 2022 TPS61040 , TPS61041
PRODUCTION DATA
请参考 PDF 数据表获取器件具体的封装图。
图 8-5 具有可调输出电压的 LCD 偏置电源
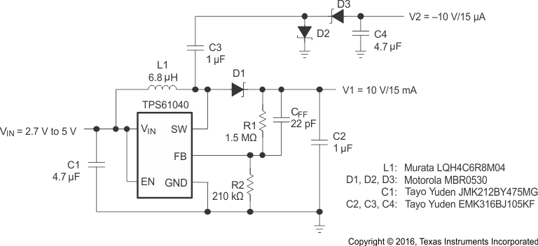
图 8-6 具有负载断开功能的 LCD 偏置电源
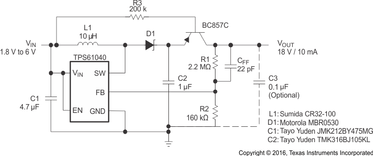
图 8-7 正负输出 LCD 偏置电源
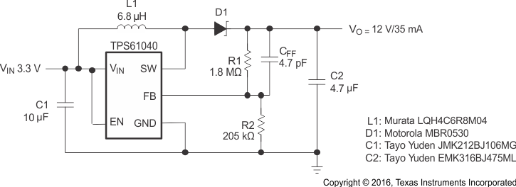
图 8-8 标准 3.3V 至 12V 电源
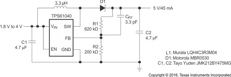
图 8-9 双电池转 5V/50mA 的转换效率在 VIN = 2.4V 条件下约等于 84%,Vo = 5V/45mA
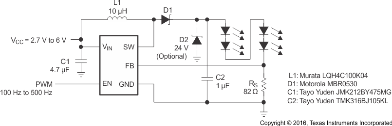
图 8-10 具有可调亮度控制的白光 LED 电源在使能引脚上使用 PWM 信号,在 VIN = 3V 条件下,效率约等于 86%,ILED = 15mA