SLVSBV3B April 2013 – November 2016 TPS56528
PRODUCTION DATA.
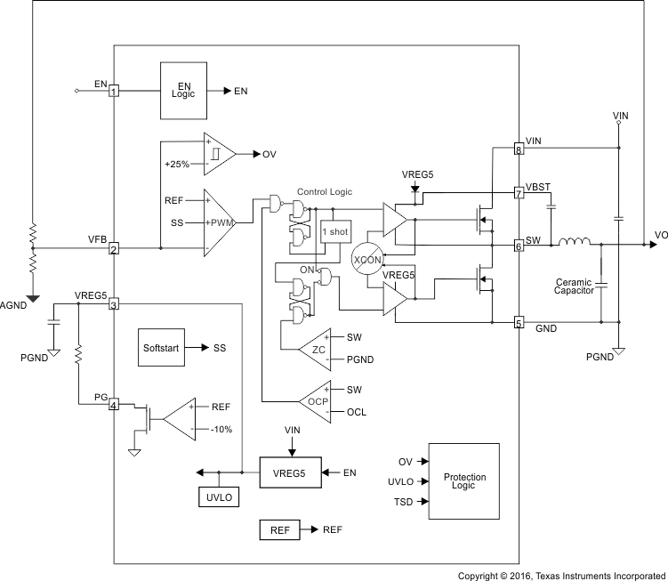
The TPS5652 is a 5-A synchronous step-down (buck) converter with two integrated N-channel MOSFETs. It operates using D-CAP2™ mode control. The fast transient response of D-CAP2™ control reduces the output capacitance required to meet a specific level of performance. Proprietary internal circuitry allows the use of low-ESR output capacitors including ceramic and special polymer types. And also PG output can be used for sequence operation.
The main control loop of the TPS56528 is an adaptive on-time pulse width modulation (PWM) controller that supports a proprietary D-CAP2™ mode control. D-CAP2™ mode control combines constant on-time control with an internal compensation circuit for pseudo-fixed frequency and low external component count configuration with both low-ESR and ceramic output capacitors. It is stable even with virtually no ripple at the output.
At the beginning of each cycle, the high-side MOSFET is turned on. This MOSFET is turned off after internal one-shot timer expires. This one shot is set by the converter input voltage, VIN, and the output voltage, VO, to maintain a pseudo-fixed frequency over the input voltage range, hence it is called adaptive on-time control. The one-shot timer is reset and the high-side MOSFET is turned on again when the feedback voltage falls below the reference voltage. An internal ramp is added to reference voltage to simulate output ripple, eliminating the requirement for ESR-induced output ripple from D-CAP2™ mode control.
TPS56528 uses an adaptive on-time control scheme and does not have a dedicated on board oscillator. The TPS56528 runs with a pseudo-constant frequency of 650 kHz by using the input voltage and output voltage to set the on-time one-shot timer. The on-time is inversely proportional to the input voltage and proportional to the output voltage; therefore, when the duty ratio is VOUT/VIN, the frequency is constant.
The TPS56528 has an internal 1-ms soft start. When the EN pin becomes high, internal soft-start function begins ramping up the reference voltage to the PWM comparator.
The TPS56528 contains a unique circuit to prevent current from being pulled from the output during start-up if the output is prebiased. When the soft start commands a voltage higher than the prebias level (internal soft start becomes greater than feedback voltage VFB), the controller slowly activates synchronous rectification by starting the first low-side FET gate driver pulses with a narrow on-time. It then increments that on-time on a cycle-by-cycle basis until it coincides with the time dictated by (1-D), where D is the duty cycle of the converter. This scheme prevents the initial sinking of the prebias output, and ensure that the out voltage (VO) starts and ramps up smoothly into regulation and the control loop is given time to transition from prebiased start-up to normal mode operation.
The power good function is activated after soft start has finished. The power good function becomes active after 1.7 × soft-start time. When the output voltage becomes within –10% of the target value, internal comparators detect power good state and the power good signal becomes high. The power good output, PG is an open-drain output. If the feedback voltage goes under 15% of the target value, the power good signal becomes low.
TPS56528 discharges the output through the SW pin when EN is low, or the controller is turned off by the protection functions (UVP, UVLO and thermal shutdown). The internal regular low-side MOSFET is not turned on during the output discharge operation to avoid the possibility of causing negative voltage at the output.
The output overcurrent protection (OCP) is implemented using a cycle-by-cycle valley detect control circuit. The switch current is monitored by measuring the low-side FET switch voltage between the SW pin and GND. This voltage is proportional to the switch current. To improve accuracy, the voltage sensing is temperature compensated.
During the on-time of the high-side FET switch, the switch current increases at a linear rate determined by VIN, VOUT, the on-time and the output inductor value. During the on-time of the low-side FET switch, this current decreases linearly. The average value of the switch current is the load current, Iout. The TPS56528 constantly monitors the low-side FET switch voltage, which is proportional to the switch current, during the low-side on-time. If the measured voltage is above the voltage proportional to the current limit, an internal counter is incremented per each SW cycle and the converter maintains the low-side switch on until the measured voltage is below the voltage corresponding to the current limit at which time the switching cycle is terminated and a new switching cycle begins. In subsequent switching cycles, the on-time is set to a fixed value and the current is monitored in the same manner. If the over current condition exists for 7 consecutive switching cycles, the internal OCL threshold is set to a lower level, reducing the available output current. When a switching cycle occurs where the switch current is not above the lower OCL threshold, the counter is reset and the OCL limit is returned to the higher value.
There are some important considerations for this type of overcurrent protection. The peak current is the average load current plus one half of the peak-to-peak inductor current. The valley current is the average load current minus one half of the peak-to-peak inductor current. Because the valley current is used to detect the overcurrent threshold, the load current is higher than the overcurrent threshold. Also, when the current is being limited, the output voltage tends to fall as the demanded load current may be higher than the current available from the converter. This protection is non-latching. When the VFB voltage becomes lower than 65% of the target voltage, the UVP comparator detects it. After 7 µs detecting the UVP voltage, device shut downs and restarts after hiccup time.
When the overcurrent condition is removed, the output voltage returns to the regulated value.
Undervoltage lockout protection (UVLO) monitors the voltage of the VREG5 pin. When the VREG5 voltage is lower than UVLO threshold voltage, the TPS56528 is shut off. This protection is non-latching.
TPS56528 monitors the temperature of itself. If the temperature exceeds the threshold value (typically 165°C), the device is shut off. This is non-latch protection.
The TPS56528 is designed with advanced auto-skip Eco-Mode™ to increase higher light load efficiency. As the output current decreases from heavy load condition, the inductor current is also reduced. If the output current is reduced enough, the inductor current ripple valley reaches the zero level, which is the boundary between continuous conduction and discontinuous conduction modes. The rectifying low-side MOSFET is turned off when its zero inductor current is detected. As the load current further decreases the converter run into discontinuous conduction mode. The on-time is kept approximately the same as is in continuous conduction mode. The off-time increases as it takes more time to discharge the output capacitor to the level of the reference voltage with smaller load current. The transition point to the light load operation IOUT(LL) current can be calculated in Equation 1.
