ZHCSCT6A September   2014  – November 2016 TPS562209 , TPS563209

PRODUCTION DATA.  

  1. 特性
  2. 应用
  3. 说明
  4. 修订历史记录
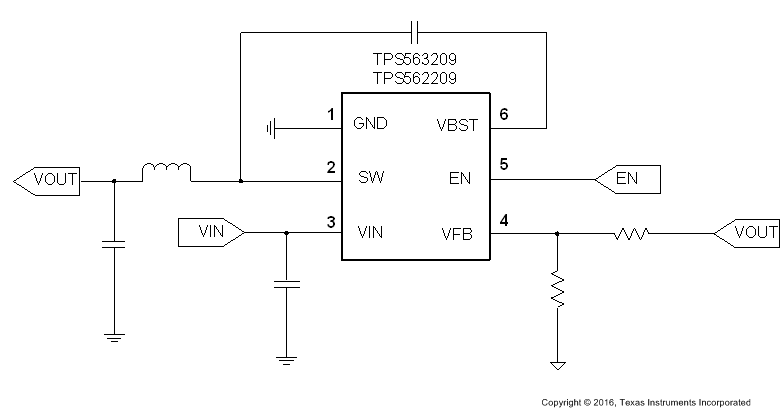
  5. Pin Configuration and Functions
  6. Specifications
    1. 6.1 Absolute Maximum Ratings
    2. 6.2 ESD Ratings
    3. 6.3 Recommended Operating Conditions
    4. 6.4 Thermal Information
    5. 6.5 Electrical Characteristics
    6. 6.6 Typical Characteristics TPS562209
    7. 6.7 Typical Characteristics TPS563209
  7. Detailed Description
    1. 7.1 Overview
    2. 7.2 Functional Block Diagram
    3. 7.3 Feature Description
      1. 7.3.1 The Adaptive On-Time Control and PWM Operation
      2. 7.3.2 Soft Start and Pre-Biased Soft Start
      3. 7.3.3 Current Protection
      4. 7.3.4 Over Voltage Protection
      5. 7.3.5 UVLO Protection
      6. 7.3.6 Thermal Shutdown
    4. 7.4 Device Functional Modes
      1. 7.4.1 Normal Operation
      2. 7.4.2 Forced CCM Operation
      3. 7.4.3 Standby Operation
  8. Application and Implementation
    1. 8.1 Application Information
    2. 8.2 Typical Applications
      1. 8.2.1 TPS562209 4.5-V to 17-V Input, 1.05-V Output Converter
        1. 8.2.1.1 Design Requirements
        2. 8.2.1.2 Detailed Design Procedure
          1. 8.2.1.2.1 Output Voltage Resistors Selection
          2. 8.2.1.2.2 Output Filter Selection
          3. 8.2.1.2.3 Input Capacitor Selection
          4. 8.2.1.2.4 Bootstrap Capacitor Selection
        3. 8.2.1.3 Application Curves
      2. 8.2.2 TPS563209 4.5-V to 17-V Input, 1.05-V Output Converter
        1. 8.2.2.1 Design Requirements
        2. 8.2.2.2 Detailed Design Procedures
          1. 8.2.2.2.1 Output Filter Selection
        3. 8.2.2.3 Application Curves
  9. Power Supply Recommendations
  10. 10Layout
    1. 10.1 Layout Guidelines
    2. 10.2 Layout Example
  11. 11器件和文档支持
    1. 11.1 相关链接
    2. 11.2 接收文档更新通知
    3. 11.3 社区资源
    4. 11.4 商标
    5. 11.5 静电放电警告
    6. 11.6 Glossary
  12. 12机械、封装和可订购信息

封装选项

机械数据 (封装 | 引脚)
散热焊盘机械数据 (封装 | 引脚)
订购信息

特性

  • TPS562209 - 集成有 122mΩ 和 72mΩ FET 的 2A 转换器
  • TPS563209 - 带有集成 68mΩ 和 39mΩ FET 的 3A 转换器
  • D-CAP2™针对快速瞬态响应的模式控制
  • 输入电压范围:4.5V 至 17V
  • 输出电压范围:0.76V 至 7V
  • 650kHz 开关频率
  • 低于 10µA 的低关断电流
  • 1% 反馈电压精度 (25°C)
  • 从预偏置输出电压中启动
  • 逐周期过流限制
  • 断续模式欠压保护
  • 非锁存过压保护 (OVP),欠压闭锁 (UVLO) 和热关断 (TSD) 保护
  • 固定软启动时间:1.0ms

应用

  • 数字电视电源
  • 高清 Blu-ray Disc™播放器
  • 网络家庭终端设备
  • 数字机顶盒 (STB)

说明

TPS562209 和 TPS563209 是采用 6 引脚 SOT-23 封装的简单易用型 2A/3A 同步降压转换器。

此器件被优化为使用尽可能少的外部组件即可运行,并且可以实现低待机电流。

这些开关模式电源 (SMPS) 器件采用 D-CAP2™ 模式控制,从而提供快速瞬态响应,并且在无需外部补偿组件的情况下支持诸如高分子聚合物等低等效串联电阻 (ESR) 输出电容器以及超低 ESR 陶瓷电容器。

TPS562209 和 TPS563209 始终在连续传导模式下运行,与非连续传导模式相比,该模式可降低轻负载条件下的输出纹波电压。TPS56x209 采用 6 引脚 1.6mm × 2.9mm SOT (DDC) 封装,结温范围为 –40°C 至 150°C。

器件信息(1)

器件型号 封装 封装尺寸(标称值)
TPS563209,TPS562209 SOT (6) 1.60mm x 2.90mm
  1. 如需了解所有可用封装,请见数据表末尾的可订购产品附录。

空白

空白

简化电路原理图

TPS562209 TPS563209 fp_schem_SLVSCM5.gif

瞬态响应

TPS562209 TPS563209 transient1_3209_slvsCM5.gif