ZHCSG73A April   2017  – September 2020 TPS561201 , TPS561208

PRODUCTION DATA  

  1. 特性
  2. 应用
  3. 说明
  4. Revision History
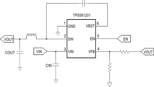
  5. Pin Configuration and Functions
    1.     Pin Functions
  6. Specifications
    1. 6.1 Absolute Maximum Ratings
    2. 6.2 ESD Ratings
    3. 6.3 Recommended Operating Conditions
    4. 6.4 Thermal Information
    5. 6.5 Electrical Characteristics
    6. 6.6 Typical Characteristics
  7. Detailed Description
    1. 7.1 Overview
    2. 7.2 Functional Block Diagram
    3. 7.3 Feature Description
      1. 7.3.1 Adaptive On-Time Control and PWM Operation
      2. 7.3.2 Pulse Skip Control (TPS561201)
      3. 7.3.3 Soft Start and Pre-Biased Soft Start
      4. 7.3.4 Current Protection
      5. 7.3.5 Undervoltage Lockout (UVLO) Protection
      6. 7.3.6 Thermal Shutdown
    4. 7.4 Device Functional Modes
      1. 7.4.1 Normal Operation
      2. 7.4.2 Eco-mode Operation
      3. 7.4.3 Standby Operation
  8. Application and Implementation
    1. 8.1 Application Information
    2. 8.2 Typical Application
      1. 8.2.1 Design Requirements
      2. 8.2.2 Detailed Design Procedure
        1. 8.2.2.1 Custom Design With WEBENCH® Tools
        2. 8.2.2.2 Output Voltage Resistors Selection
        3. 8.2.2.3 Output Filter Selection
        4. 8.2.2.4 Input Capacitor Selection
        5. 8.2.2.5 Bootstrap Capacitor Selection
      3. 8.2.3 Application Curves
  9. Power Supply Recommendations
  10. 10Layout
    1. 10.1 Layout Guidelines
    2. 10.2 Layout Example
  11. 11Device and Documentation Support
    1. 11.1 Device Support
      1. 11.1.1 Development Support
        1. 11.1.1.1 Custom Design With WEBENCH® Tools
    2. 11.2 Receiving Notification of Documentation Updates
    3. 11.3 Support Resources
    4. 11.4 Trademarks
    5. 11.5 Electrostatic Discharge Caution
    6. 11.6 Glossary
  12. 12Mechanical, Packaging, and Orderable Information

封装选项

机械数据 (封装 | 引脚)
散热焊盘机械数据 (封装 | 引脚)
订购信息

说明

TPS561201 和 TPS561208 是采用 SOT-23 封装的简单易用型 1A 同步降压转换器。

此器件被优化为使用尽可能少的外部组件即可运行,并且可以实现低待机电流。

这些开关模式电源 (SMPS) 器件采用 D-CAP2 模式控制,从而提供快速瞬态响应,并且在无需外部补偿组件的情况下支持专用聚合物等低等效串联电阻 (ESR) 输出电容器以及超低 ESR 陶瓷电容器。

TPS561201 可在脉冲跳跃模式下运行,从而能在轻载运行期间保持高效率。TPS561201 和 TPS561208 可提供 6 引脚 1.6 × 2.9 (mm) SOT (DDC) 封装,额定结温范围为 –40°C 至 125°C。

器件信息
器件型号封装(1)封装尺寸(标称值)
TPS561201
TPS561208
SOT (6)1.60mm x 2.90mm
如需了解所有可用封装,请参阅数据表末尾的可订购产品附录。
GUID-4B0A17A8-F879-4E9C-8931-37EED6F81389-low.gif简化原理图
GUID-6326FCF5-49C2-465B-A2C0-FD4F875B1FF0-low.gifTPS561201 效率