ZHCSB48B May   2013  – January 2019 TPS55330

PRODUCTION DATA.  

  1. 特性
  2. 应用
  3. 说明
    1.     Device Images
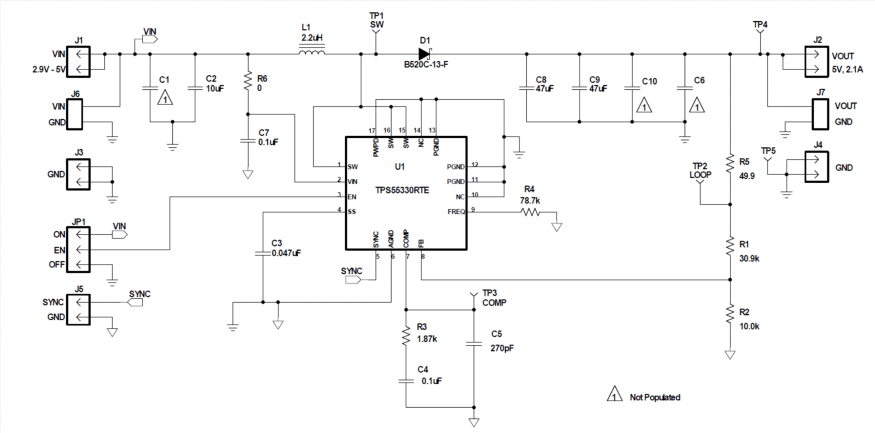
      1.      典型应用(升压)
      2.      效率与输出电流间的关系
  4. 修订历史记录
  5. Pin Configuration and Functions
    1.     Pin Functions
  6. Specifications
    1. 6.1 Absolute Maximum Ratings
    2. 6.2 ESD Ratings
    3. 6.3 Recommended Operating Conditions
    4. 6.4 Thermal Information
    5. 6.5 Electrical Characteristics
    6. 6.6 Typical Characteristics
  7. Detailed Description
    1. 7.1 Overview
    2. 7.2 Functional Block Diagram
    3. 7.3 Feature Description
      1. 7.3.1 Operation
      2. 7.3.2 Switching Frequency
      3. 7.3.3 Overcurrent Protection and Frequency Foldback
        1. 7.3.3.1 Minimum On-Time and Pulse Skipping
      4. 7.3.4 Voltage Reference and Setting Output Voltage
      5. 7.3.5 Soft-Start
      6. 7.3.6 Slope Compensation
      7. 7.3.7 Enable and Thermal Shutdown
      8. 7.3.8 Undervoltage Lockout (UVLO)
    4. 7.4 Device Functional Modes
      1. 7.4.1 Operation With VI < 2.9 V (Minimum VI)
      2. 7.4.2 Operation With EN Control
      3. 7.4.3 Operation at Light Loads
  8. Application and Implementation
    1. 8.1 Application Information
    2. 8.2 Typical Application
      1. 8.2.1 Design Requirements
      2. 8.2.2 Detailed Design Procedure
        1. 8.2.2.1  Custom Design With WEBENCH® Tools
        2. 8.2.2.2  Selecting the Switching Frequency (R4)
        3. 8.2.2.3  Determining the Duty Cycle
        4. 8.2.2.4  Selecting the Inductor (L1)
        5. 8.2.2.5  Computing the Maximum Output Current
        6. 8.2.2.6  Selecting the Output Capacitor (C8-C10)
        7. 8.2.2.7  Selecting the Input Capacitors (C2, C7)
        8. 8.2.2.8  Setting Output Voltage (R1, R2)
        9. 8.2.2.9  Setting the Soft-start Time (C7)
        10. 8.2.2.10 Selecting the Schottky Diode (D1)
        11. 8.2.2.11 Compensating the Control Loop (R3, C4, C5)
      3. 8.2.3 Application Curves
  9. Power Supply Recommendations
  10. 10Layout
    1. 10.1 Layout Guidelines
    2. 10.2 Layout Example
    3. 10.3 Thermal Considerations
  11. 11器件和文档支持
    1. 11.1 器件支持
      1. 11.1.1 第三方产品免责声明
      2. 11.1.2 开发支持
        1. 11.1.2.1 使用 WEBENCH® 工具创建定制设计
    2. 11.2 接收文档更新通知
    3. 11.3 社区资源
    4. 11.4 商标
    5. 11.5 静电放电警告
    6. 11.6 术语表
  12. 12机械、封装和可订购信息

封装选项

机械数据 (封装 | 引脚)
散热焊盘机械数据 (封装 | 引脚)
订购信息

Typical Application

The following section provides a step-by-step design approach for configuring the TPS55330 as a voltage regulating boost converter, as shown in Figure 16. When configured as SEPIC or flyback converter, a different design approach is required.

TPS55330 Bst_conv_schem_SLVSBX8.gifFigure 16. Boost Converter Application Schematic