SLVSAU1E May 2011 – August 2016 TPS54228
PRODUCTION DATA.
The TPS54228 is a 2-A synchronous step-down (buck) converter with two integrated N-channel MOSFETs. It operates using D-CAP2™ mode control. The fast transient response of D-CAP2™ control reduces the output capacitance required to meet a specific level of performance. Proprietary internal circuitry allows the use of low-ESR output capacitors including ceramic and special polymer types.
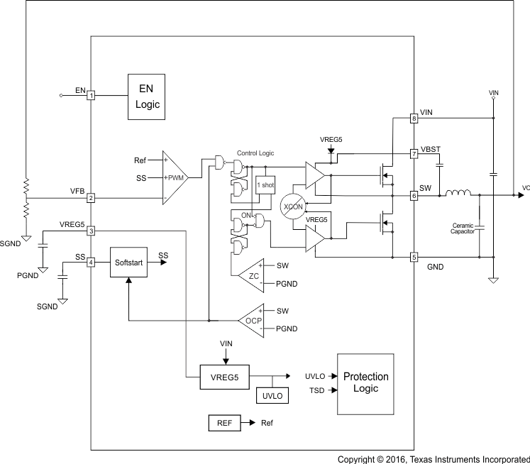
The main control loop of the TPS54228 is an adaptive on-time pulse width modulation (PWM) controller that supports a proprietary D-CAP2™ mode control. D-CAP2™ mode control combines constant on-time control with an internal compensation circuit for pseudo-fixed frequency and low external component count configuration with both low ESR and ceramic output capacitors. It is stable even with virtually no ripple at the output.
At the beginning of each cycle, the high-side MOSFET is turned on. This MOSFET is turned off after internal one-shot timer expires. This one shot is set by the converter input voltage, VIN, and the output voltage, VO, to maintain a pseudo-fixed frequency over the input voltage range, hence it is called adaptive on-time control. The one-shot timer is reset and the high-side MOSFET is turned on again when the feedback voltage falls below the reference voltage. An internal ramp is added to reference voltage to simulate output ripple, eliminating the need for ESR induced output ripple from D-CAP2™ mode control.
TPS54228 uses an adaptive on-time control scheme and does not have a dedicated on board oscillator. The TPS54228 runs with a pseudo-constant frequency of 700 kHz by using the input voltage and output voltage to set the on-time, one-shot timer. The on-time is inversely proportional to the input voltage and proportional to the output voltage; therefore, when the duty ratio is VOUT/VIN, the frequency is constant.
The TPS54228 is designed with Auto-Skip Eco-Mode™ to increase light load efficiency. As the output current decreases from heavy load condition, the inductor current is also reduced and eventually comes to point that its rippled valley touches zero level, which is the boundary between continuous conduction and discontinuous conduction modes. The rectifying MOSFET is turned off when its zero inductor current is detected. As the load current further decreases the converter run into discontinuous conduction mode. The on-time is kept almost the same as is was in the continuous conduction mode so that it takes longer time to discharge the output capacitor with smaller load current to the level of the reference voltage. The transition point to the light load operation IOUT(LL) current can be calculated in Equation 1

The soft-start function is adjustable. When the EN pin becomes high, 2-µA current begins charging the capacitor which is connected from the SS pin to GND. Smooth control of the output voltage is maintained during start-up. The equation for the slow start time is Equation 2. VFB voltage is 0.765 V and SS pin source current is 2 µA.
The TPS54228 contains a unique circuit to prevent current from being pulled from the output during start-up if the output is prebiased. When the soft start commands a voltage higher than the prebias level (internal soft start becomes greater than feedback voltage VFB), the controller slowly activates synchronous rectification by starting the first low-side FET gate driver pulses with a narrow on-time. It then increments that on-time on a cycle-by-cycle basis until it coincides with the time dictated by (1-D), where D is the duty cycle of the converter. This scheme prevents the initial sinking of the prebias output, and ensure that the out voltage (VO) starts and ramps up smoothly into regulation and the control loop is given time to transition from prebiased start-up to normal mode operation.
The output overcurrent protection (OCP) is implemented using a cycle-by-cycle valley detect control circuit. The switch current is monitored by measuring the low-side FET switch voltage between the SW pin and GND. This voltage is proportional to the switch current. To improve accuracy, the voltage sensing is temperature compensated.
During the on-time of the high-side FET switch, the switch current increases at a linear rate determined by VIN, VOUT, the on-time and the output inductor value. During the on-time of the low-side FET switch, this current decreases linearly. The average value of the switch current is the load current, IOUT. The TPS54228 constantly monitors the low-side FET switch voltage, which is proportional to the switch current, during the low-side on-time. If the measured voltage is above the voltage proportional to the current limit, an internal counter is incremented per each SW cycle and the converter maintains the low-side switch on until the measured voltage is below the voltage corresponding to the current limit at which time the switching cycle is terminated and a new switching cycle begins. In subsequent switching cycles, the on-time is set to a fixed value and the current is monitored in the same manner. If the overcurrent condition exists for 7 consecutive switching cycles, the internal OCL threshold is set to a lower level, reducing the available output current. When a switching cycle occurs where the switch current is not above the lower OCL threshold, the counter is reset and the OCL limit is returned to the higher value.
There are some important considerations for this type of overcurrent protection. The load current one half of the peak-to-peak inductor current higher than the overcurrent threshold. Also when the current is being limited, the output voltage tends to fall as the demanded load current may be higher than the current available from the converter. This may cause the output voltage to fall. When the overcurrent condition is removed, the output voltage returns to the regulated value. This protection is non-latching.
Undervoltage lockout protection (UVLO) monitors the voltage of the VREG5 pin. When the VREG5 voltage is lower than UVLO threshold voltage, the TPS54228 is shut off. This protection is non-latching.
TPS54228 monitors the temperature of itself. If the temperature exceeds the threshold value (typically 165°C), the device is shut off. This is non-latch protection.
When the input voltage is above the UVLO threshold and the EN voltage is above the enable threshold, the TPS54228 can operate in their normal switching modes. Normal continuous conduction mode (CCM) occurs when the minimum switch current is above 0 A. In CCM, the TPS54228 operates at a quasi-fixed frequency of 700 kHz.
When the TPS54228 is operating in either normal CCM or forced CCM, it may be placed in standby by asserting the EN pin low.