ZHCSH67A December   2017  – March 2019 TPS53119

PRODUCTION DATA.  

  1. 特性
  2. 应用
  3. 说明
    1.     Device Images
      1.      简化原理图
  4. 修订历史记录
  5. Pin Configuration and Functions
    1.     Pin Functions
  6. Specifications
    1. 6.1 Absolute Maximum Ratings
    2. 6.2 ESD Ratings
    3. 6.3 Recommended Operating Conditions
    4. 6.4 Thermal Information
    5. 6.5 Electrical Characteristics
    6. 6.6 Typical Characteristics
  7. Detailed Description
    1. 7.1 Overview
    2. 7.2 Functional Block Diagram
    3. 7.3 Feature Description
      1. 7.3.1  Enable and Soft-Start
      2. 7.3.2  Adaptive ON-Time D-CAP Control and Frequency Selection
      3. 7.3.3  Small Signal Model
      4. 7.3.4  Ramp Signal
      5. 7.3.5  Adaptive Zero Crossing
      6. 7.3.6  Output Discharge Control
      7. 7.3.7  Low-Side Driver
      8. 7.3.8  High-Side Driver
      9. 7.3.9  Power Good
      10. 7.3.10 Current Sense and Overcurrent Protection
      11. 7.3.11 Overvoltage and Undervoltage Protection
      12. 7.3.12 UVLO Protection
      13. 7.3.13 Thermal Shutdown
    4. 7.4 Device Functional Modes
      1. 7.4.1 Light Load Condition in Auto-Skip Operation
      2. 7.4.2 Forced Continuous Conduction Mode
  8. Application and Implementation
    1. 8.1 Application Information
    2. 8.2 Typical Applications
      1. 8.2.1 Typical Application With Power Block
        1. 8.2.1.1 Design Requirements
        2. 8.2.1.2 Detailed Design Procedure
          1. 8.2.1.2.1 Custom Design With WEBENCH® Tools
          2. 8.2.1.2.2 External Components Selection
        3. 8.2.1.3 Application Curves
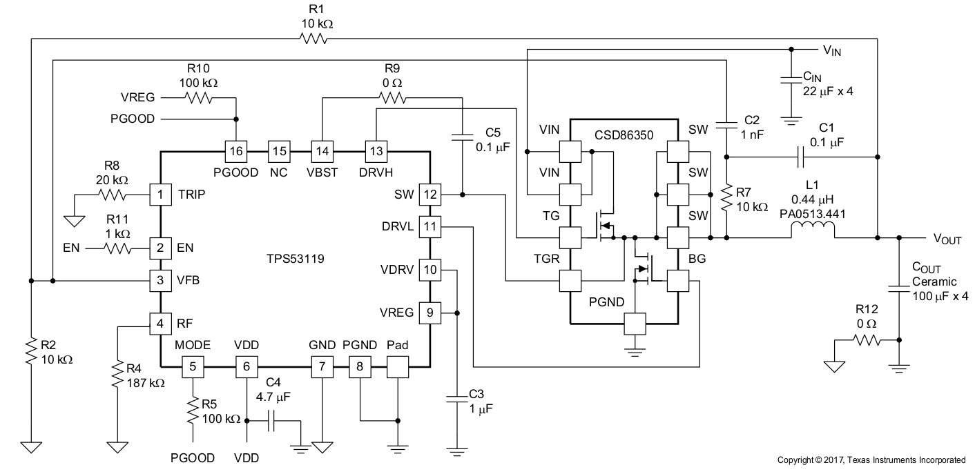
      2. 8.2.2 Typical Application With Ceramic Output Capacitors
        1. 8.2.2.1 Design Requirements
        2. 8.2.2.2 Detailed Design Procedure
          1. 8.2.2.2.1 External Parts Selection With All Ceramic Output Capacitors
        3. 8.2.2.3 Application Curves
  9. Power Supply Recommendations
  10. 10Layout
    1. 10.1 Layout Guidelines
    2. 10.2 Layout Example
  11. 11器件和文档支持
    1. 11.1 器件支持
      1. 11.1.1 开发支持
        1. 11.1.1.1 使用 WEBENCH® 工具创建定制设计
    2. 11.2 接收文档更新通知
    3. 11.3 社区资源
    4. 11.4 商标
    5. 11.5 静电放电警告
    6. 11.6 术语表
  12. 12机械、封装和可订购信息

封装选项

机械数据 (封装 | 引脚)
散热焊盘机械数据 (封装 | 引脚)
订购信息

Typical Application With Ceramic Output Capacitors

TPS53119 v11276_lusau4.gifFigure 22. Typical Application Circuit Diagram With Ceramic Output Capacitors