ZHCSHA3D NOVEMBER   2009  – March 2018 TPS40303 , TPS40304 , TPS40305

PRODUCTION DATA.  

  1. 特性
  2. 应用
  3. 说明
    1.     Device Images
      1.      简化应用示意图
  4. 修订历史记录
  5. Pin Configuration and Functions
    1.     Pin Functions
  6. Specifications
    1. 6.1 Absolute Maximum Ratings
    2. 6.2 ESD Ratings
    3. 6.3 Recommended Operating Conditions
    4. 6.4 Thermal Information
    5. 6.5 Electrical Characteristics
    6. 6.6 Typical Characteristics
  7. Detailed Description
    1. 7.1 Overview
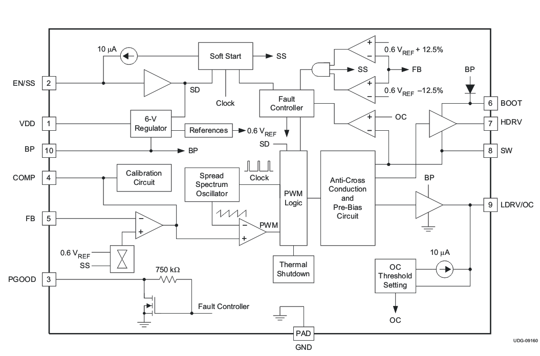
    2. 7.2 Functional Block Diagram
    3. 7.3 Feature Description
      1. 7.3.1 Voltage Reference
      2. 7.3.2 Enable Functionality, Start-Up Sequence and Timing
      3. 7.3.3 Soft-Start Time
      4. 7.3.4 Oscillator and Frequency Spread Spectrum (FSS)
      5. 7.3.5 Overcurrent Protection
      6. 7.3.6 Drivers
      7. 7.3.7 Prebias Start-Up
      8. 7.3.8 Power Good
      9. 7.3.9 Thermal Shutdown
    4. 7.4 Device Functional Modes
      1. 7.4.1 Modes of Operation
        1. 7.4.1.1 UVLO
        2. 7.4.1.2 Disable
        3. 7.4.1.3 Calibration
        4. 7.4.1.4 Converting
  8. Application and Implementation
    1. 8.1 Application Information
    2. 8.2 Typical Applications
      1. 8.2.1 Using the TPS40305 for a 12-V to 1.8-V Point-of-Load Synchronous Buck Regulator
        1. 8.2.1.1 Design Requirements
        2. 8.2.1.2 Detailed Design Procedure
          1. 8.2.1.2.1  Custom Design With WEBENCH® Tools
          2. 8.2.1.2.2  Selecting the Switching Frequency
          3. 8.2.1.2.3  Inductor Selection (L1)
          4. 8.2.1.2.4  Output Capacitor Selection (C12)
          5. 8.2.1.2.5  Peak Current Rating of Inductor
          6. 8.2.1.2.6  Input Capacitor Selection (C8)
          7. 8.2.1.2.7  MOSFET Switch Selection (Q1 and Q2)
          8. 8.2.1.2.8  Bootstrap Capacitor (C6)
          9. 8.2.1.2.9  VDD Bypass Capacitor (C7)
          10. 8.2.1.2.10 BP Bypass Capacitor (C5)
          11. 8.2.1.2.11 Short-Circuit Protection (R11)
          12. 8.2.1.2.12 Feedback Divider (R4, R5)
          13. 8.2.1.2.13 Compensation: (C2, C3, C4, R3, R6)
        3. 8.2.1.3 Application Curves
      2. 8.2.2 A High-Current, Low-Voltage Design Using the TPS40304
        1. 8.2.2.1 Design Requirements
        2. 8.2.2.2 Detailed Design Procedure
          1. 8.2.2.2.1  Selecting the Switching Frequency
          2. 8.2.2.2.2  Inductor Selection (L1)
          3. 8.2.2.2.3  Output Capacitor Selection (C12)
          4. 8.2.2.2.4  Peak Current Rating of Inductor
          5. 8.2.2.2.5  Input Capacitor Selection (C8)
          6. 8.2.2.2.6  MOSFET Switch Selection (Q1 and Q2)
          7. 8.2.2.2.7  Bootstrap Capacitor (C6)
          8. 8.2.2.2.8  VDD Bypass Capacitor (C7)
          9. 8.2.2.2.9  BP Bypass Capacitor (C5)
          10. 8.2.2.2.10 Short-Circuit Protection (R11)
          11. 8.2.2.2.11 Feedback Divider (R4, R5)
          12. 8.2.2.2.12 Compensation: (C2, C3, C4, R3, R6)
        3. 8.2.2.3 Application Curves
      3. 8.2.3 A Synchronous Buck Application Using the TPS40303
        1. 8.2.3.1 Design Requirements
        2. 8.2.3.2 Detailed Design Procedure
          1. 8.2.3.2.1  Selecting the Switching Frequency
          2. 8.2.3.2.2  Inductor Selection (L1)
          3. 8.2.3.2.3  Output Capacitor Selection (C12)
          4. 8.2.3.2.4  Peak Current Rating of Inductor
          5. 8.2.3.2.5  Input Capacitor Selection (C8)
          6. 8.2.3.2.6  MOSFET Switch Selection (Q1 and Q2)
          7. 8.2.3.2.7  Bootstrap Capacitor (C6)
          8. 8.2.3.2.8  VDD Bypass Capacitor (C7)
          9. 8.2.3.2.9  BP Bypass Capacitor (C5)
          10. 8.2.3.2.10 Short-Circuit Protection (R11)
          11. 8.2.3.2.11 Feedback Divider (R4, R5)
          12. 8.2.3.2.12 Compensation: (C2, C3, C4, R3, R6)
        3. 8.2.3.3 Application Curves
  9. Power Supply Recommendations
  10. 10Layout
    1. 10.1 Layout Guidelines
    2. 10.2 Layout Example
  11. 11器件和文档支持
    1. 11.1 器件支持
      1. 11.1.1 第三方产品免责声明
    2. 11.2 使用 WEBENCH® 工具创建定制设计
    3. 11.3 文档支持
      1. 11.3.1 相关文档
    4. 11.4 相关链接
    5. 11.5 接收文档更新通知
    6. 11.6 社区资源
    7. 11.7 商标
    8. 11.8 静电放电警告
    9. 11.9 Glossary
  12. 12机械、封装和可订购信息

封装选项

机械数据 (封装 | 引脚)
散热焊盘机械数据 (封装 | 引脚)
订购信息

Functional Block Diagram

TPS40303 TPS40304 TPS40305 v09160_lus964.gif