ZHCSCG6A May 2014 – December 2014 TPS2513A-Q1 , TPS2514A-Q1
PRODUCTION DATA.
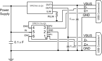
The device is a dual channel USB charging port controller. It can be used for automotive USB charging port to support universal charging.
Figure 12. Typical Application Schematic, Dual Ports Charger
For dual USB ports, request that both ports support fast charge portable device compatible with divider 3, 1.2 V, and BC1.2 shorted mode.
Some chargers requests that the USB port have an overcurrent protection when short circuits are encountered, TPS2561A-Q1 (SLVSCC6) is recommended.
The TPS2513A-Q1 divider 3 mode can support a maximum charging current up to 2.4 A.
When set, the TPS2561A-Q1 current limit (RILIM) should keep each channel current limit above 2.4 A. For the correct current limit setting, refer to the TPS2561A-Q1 data sheet.



