ZHCSDK8 March 2015 TPS24770 , TPS24771 , TPS24772
PRODUCTION DATA.
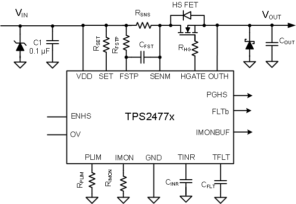
TPS2477x 是一款针对 2.5V 至 18V 系统的高性能模拟热插拔控制器。 TPS2477x 精确且具有高度可编程保护设置,对设计故障隔离要求较高的高功率、高可用性系统很有帮助。
该控制器还具有可编程电流限制、快速关断和故障定时器功能,可在热短路等故障期间保护负载和电源。 可调整快速关断阈值和响应时间,以确保快速响应实际故障,同时避免误跳变。 该器件具有可编程的安全工作区域 (SOA) 保护和浪涌定时器,可在所有条件下对金属氧化物半导体场效应晶体管 (MOSFET) 加以保护。 TPS2477x 将电源正常状态标志置为有效后,会在过流事件期间作为断路器工作并运行故障定时器,但不会限制电流。 当故障定时器到期后,控制器会关断。 该控制器具有两个独立定时器(浪涌/故障),用户可根据系统需求定制保护功能。
最后,TPS2477x 非常灵活,可帮助热插拔设计满足 240VA 要求,本数据表中给出了一个设计示例。
| 器件型号 | 封装 | 封装尺寸(标称值) |
|---|---|---|
| TPS24770 TPS24771 TPS24772 |
RGE (24) | 4.00mm x 4.00mm |

