ZHCSBP7C October   2013  – December 2018 TPS24750 , TPS24751

UNLESS OTHERWISE NOTED, this document contains PRODUCTION DATA.  

  1. 特性
  2. 应用
  3. 说明
    1.     Device Images
      1.      应用原理图 (12V/10A)
      2.      瞬态输出短路响应
  4. 修订历史记录
  5. Device Comparison Table
  6. Pin Configuration and Functions
    1.     Pin Functions
  7. Specifications
    1. 7.1 Absolute Maximum Ratings
    2. 7.2 ESD Ratings
    3. 7.3 Recommended Operating Conditions
    4. 7.4 Thermal Information
    5. 7.5 Electrical Characteristics
    6. 7.6 Typical Characteristics
  8. Parameter Measurement Information
  9. Detailed Descriptions
    1. 9.1 Overview
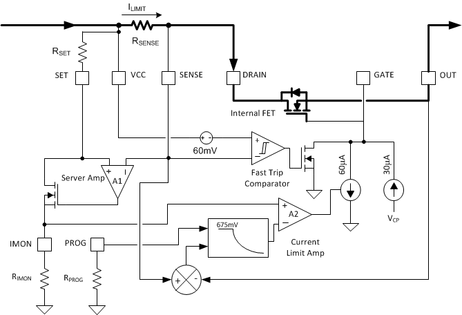
    2. 9.2 Functional Block Diagram
    3. 9.3 Feature Description
      1. 9.3.1  DRAIN
      2. 9.3.2  EN
      3. 9.3.3  FLTb
      4. 9.3.4  GATE
      5. 9.3.5  GND
      6. 9.3.6  IMON
      7. 9.3.7  OUT
      8. 9.3.8  OV
      9. 9.3.9  PGb
      10. 9.3.10 PROG
      11. 9.3.11 SENSE
      12. 9.3.12 TIMER
      13. 9.3.13 VCC
    4. 9.4 Device Functional Modes
      1. 9.4.1 Board Plug-In
      2. 9.4.2 Inrush Operation
      3. 9.4.3 Action of the Constant-Power Engine
      4. 9.4.4 Circuit Breaker and Fast Trip
      5. 9.4.5 Automatic Restart
      6. 9.4.6 Start-Up with Short on Output
      7. 9.4.7 PGb, FLTb, and Timer Operations
        1. 9.4.7.1 Overtemperature Shutdown
        2. 9.4.7.2 Start-Up of Hot-Swap Circuit by VCC or EN
  10. 10Application and Implementation
    1. 10.1 Application Information
    2. 10.2 Typical Application
      1. 10.2.1 Design Requirements
      2. 10.2.2 Detailed Design Procedure
        1. 10.2.2.1 Power-Limited Start-Up
          1. 10.2.2.1.1 STEP 1. Choose RSENSE, RSET, and RIMON
          2. 10.2.2.1.2 STEP 2. Choose Power-Limit Value, PLIM, and RPROG
          3. 10.2.2.1.3 STEP 3. Choose Output Voltage Rising Time, tON, and Timing Capacitor CT
          4. 10.2.2.1.4 STEP 4. Calculate the Retry-Mode Duty Ratio
          5. 10.2.2.1.5 STEP 5. Select R1, R2, and R3 for UV and OV
          6. 10.2.2.1.6 STEP 6. Choose R4, R5, and C1
        2. 10.2.2.2 Alternative Design Example: Gate Capacitor (dv/dt) Control in Inrush Mode
        3. 10.2.2.3 Additional Design Considerations
          1. 10.2.2.3.1 Use of PGb
          2. 10.2.2.3.2 Output Clamp Diode
          3. 10.2.2.3.3 Gate Clamp Diode
          4. 10.2.2.3.4 Bypass Capacitors
          5. 10.2.2.3.5 Output Short-Circuit Measurements
      3. 10.2.3 Application Curves
    3. 10.3 System Examples
  11. 11Power Supply Recommendations
    1. 11.1 Transient Thermal Impedance
  12. 12Layout
    1. 12.1 Layout Guidelines
    2. 12.2 Layout Example
  13. 13器件和文档支持
    1. 13.1 文档支持
      1. 13.1.1 相关文档
    2. 13.2 相关链接
    3. 13.3 接收文档更新通知
    4. 13.4 社区资源
    5. 13.5 商标
    6. 13.6 静电放电警告
    7. 13.7 Export Control Notice
    8. 13.8 术语表
  14. 14机械、封装和可订购信息

封装选项

机械数据 (封装 | 引脚)
散热焊盘机械数据 (封装 | 引脚)
订购信息

Circuit Breaker and Fast Trip

The TPS2475x monitors load current by sensing the voltage across RSENSE. The TPS2475x incorporates two distinct thresholds: a current-limit threshold and a fast-trip threshold.

The functions of circuit breaker and fast-trip turnoff are shown in Figure 33 through Figure 36.

Figure 33 shows the behavior of the TPS2475x when a fault in the output load causes the current passing through RSENSE to increase to a value above the current limit but less than the fast-trip threshold. When the current exceeds the current-limit threshold, a current of approximately 10 μA begins to charge timing capacitor CT. If the voltage on CT reaches 1.35 V, then the internal FET is turned off. The TPS24750 version latches off, while as the TPS24751 version commences a restart cycle. In either event, fault pin FLTb pulls low to signal a fault condition. Overload between the current limit and the fast-trip threshold is permitted for this period. This shutdown scheme is sometimes called an electronic circuit breaker.

The fast-trip threshold protects the system against a severe overload or a dead short circuit. When the voltage across the sense resistor RSENSE exceeds the 60-mV fast-trip threshold, the GATE pin immediately pulls the internal FET gate to ground with approximately 1 A of current. The fast-trip circuit holds the internal FET off for only a few microseconds, after which the TPS2475x turns back on slowly, allowing the current-limit feedback loop to take over the gate control of the internal FET. Then the hot-swap circuit goes into latch mode (TPS24750) or auto-retry mode (TPS24751). Figure 35 and Figure 36 illustrate the behavior of the system when the current exceeds the fast-trip threshold.

TPS24750 TPS24751 Figure33_CB_Mode_During_Overload.gifFigure 33. Circuit-Breaker Mode During Overload Condition
TPS24750 TPS24751 Figure34_Partial_Diagram.gifFigure 34. Partial Diagram of the TPS2475x with Selected External Components
TPS24750 TPS24751 C3000_slvsc87.gifFigure 35. Current Limit During Output-Load Short-Circuit Condition (Overview)
TPS24750 TPS24751 C4000_slvsc87.gifFigure 36. Current Limit During Output-Load Short-Circuit Condition (Onset)