SLVSC42A August 2013 – April 2015 TPS22967
PRODUCTION DATA.
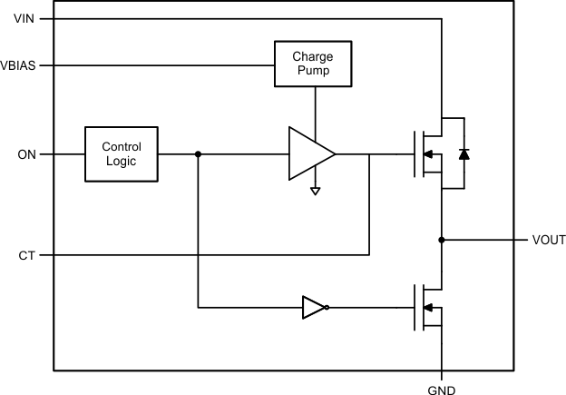
The TPS22967 device is a single-channel, 4-A load switch in an 8-pin WSON package. To reduce the voltage drop in high current rails, the device implements an ultra-low resistance N-channel MOSFET. The device has a programmable slew rate for applications that require specific rise time.
The device has very low leakage current during off state. This prevents downstream circuits from pulling high standby current from the supply. Integrated control logic, driver, power supply, and output discharge FET eliminates the need for any external components, which reduces solution size and bill of materials (BOM) count.

This section describes the integrated features for the TPS22967.
The ON pin controls the state of the switch. Asserting ON high enables the switch. ON is active high and has a low threshold, making it capable of interfacing with low-voltage signals. The ON pin is compatible with standard GPIO logic thresholds. It can be used with any microcontroller with 1.2 V or higher GPIO voltage. This pin cannot be left floating and must be driven either high or low for proper functionality.
A capacitor to GND on the CT pin sets the VOUT slew rate. The voltage on the CT pin can be as high as 12 V. Therefore, the minimum voltage rating for the CT capacitor must be 25 V for optimal performance. An approximate formula for the relationship between CT and slew rate is (Equation 1 accounts for 10% to 90% measurement on VOUT and does NOT apply for CT = 0 pF. Use Table 1 to determine rise times for when CT = 0 pF):

where
Rise time can be calculated by multiplying the input voltage by the slew rate. Table 1 contains rise time values measured on a typical device. Rise times shown below are only valid for the power-up sequence where VIN and VBIAS are already in steady state condition, and the ON pin is asserted high.
| CTx (pF) | RISE TIME (µs) 10% - 90%, CL = 0.1 µF, CIN = 1 µF, RL = 10 Ω TYPICAL VALUES at 25°C, 25 V X7R 10% CERAMIC CAPACITOR |
||||||
|---|---|---|---|---|---|---|---|
| 5 V | 3.3 V | 1.8 V | 1.5 V | 1.2 V | 1.05 V | 0.8 V | |
| 0 | 127 | 93 | 62 | 55 | 51 | 46 | 42 |
| 220 | 475 | 314 | 188 | 162 | 141 | 125 | 103 |
| 470 | 939 | 637 | 359 | 304 | 255 | 218 | 188 |
| 1000 | 1869 | 1229 | 684 | 567 | 476 | 414 | 344 |
| 2200 | 4020 | 2614 | 1469 | 1211 | 1024 | 876 | 681 |
| 4700 | 8690 | 5746 | 3167 | 2703 | 2139 | 1877 | 1568 |
| 10000 | 18360 | 12550 | 6849 | 5836 | 4782 | 4089 | 3449 |
The TPS22967 includes a Quick Output Discharge (QOD) feature. When the switch is disabled, a discharge resistor is connected between VOUT and GND. This resistor has a typical value of 225 Ω and prevents the output from floating while the switch is disabled.
Table 2 describes the functional state of the load switch as determined by the ON pin.
| ON | VIN to VOUT | VOUT to GND |
|---|---|---|
| L | Off | On |
| H | On | Off |